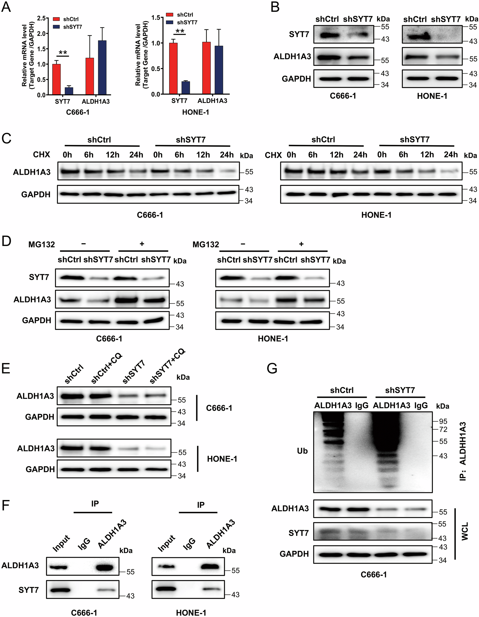
Fig. 3: SYT7 knockdown promotes ALDH1A3 ubiquitination in NPC.

A, B The expression levels of ALDH1A3 associated with SYT7 were determined using A RT-qPCR, and B WB in C666-1 and HONE-1 cells. C At 0, 6, 12, and 24 h after CHX treatment, immunoblot was conducted to detect ALDH1A3 protein levels in C666-1 cells and HONE-1 cells subjected to SYT7 knockdown, with DMSO used as a negative control. D Indicated NPC cells with or without SYT7 knockdown were treated with 20 μM MG-132 for 6 h, and then indicated protein levels were determined via immunoblot. E shCtrl and shSYT7 stable C666-1 and HONE-1 cells were treated with DMSO or 30 μM Chloroquine for 2 h. F endogenous immunoprecipitation was performed by using ALDH1A3 antibody or IgG in C666-1 and HONE-1 cells, and then immunoblotted with SYT7 antibody. G C666-1 cells infected with shSYT7 or shCtrl lentivirus were treated with MG-132, and the ubiquitination of ALDH1A3 was detected via immunoblotted with an anti-Ubiquitin (Ub) antibody. The data are expressed as the mean ± SD, *P < 0.05 and **P <0.01; the experiments were repeated at least thrice.