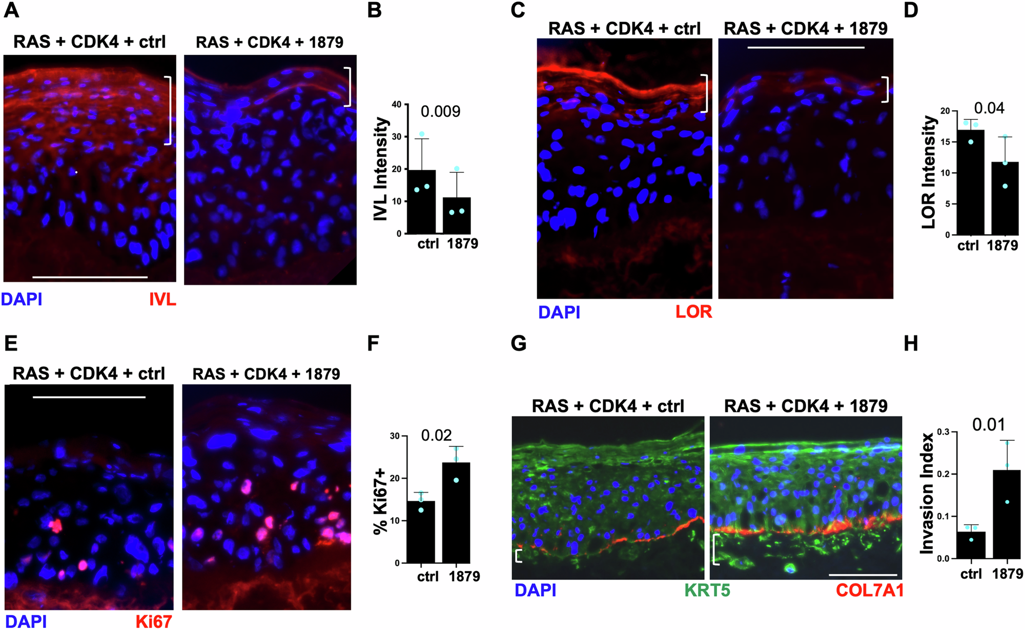
Fig. 2: SRCAP-1879 truncation promotes aggressive features in a 3D cSCC model.
From: A dominant SRCAP truncating mutation promotes squamous cell carcinoma progression

Representative images and quantification of A, B involucrin, C, D loricrin, and E, F Ki67. G Representative images of invasion defined by KRT5 beneath the basement membrane, shown with COL7A1. H Quantification of invasion. White scalebars indicate 125 μM. White brackets indicate areas stained by differentiation markers or depth of invasion by KRT5 staining. All graphs display the mean and standard deviation of three biological replicates. p-Values calculated from t-tests.