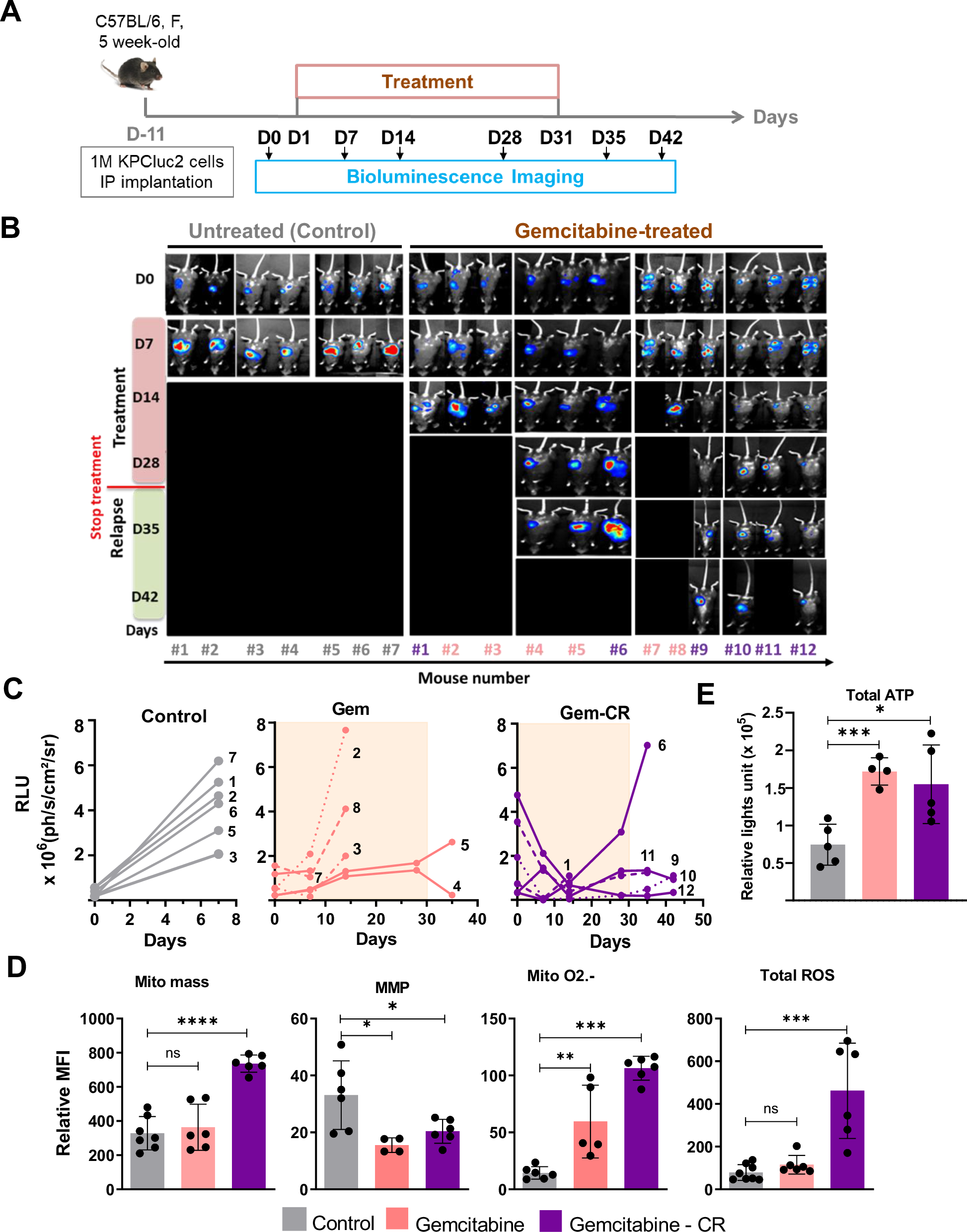
Fig. 2: PDAC syngeneic allografts also show changes in mitochondrial and redox metabolisms after relapse.

A Schematic of experimental protocol. Orthotopic syngeneic allografts were generated by intraperitoneal injection of one million of the murine KPCluc2 cells into 5-week-old female C57BL/6 immunocompetent mice. Tumoral growth was followed by bioluminescence using a Photon Imager device (Biospace Lab). Twelve days post-grafting, tumor-bearing mice were randomized to two treatment cohorts, vehicle control (PBS) and gemcitabine during one month. Mice were sacrificed according to the ethical limit point. B, C Longitudinal in vivo bioluminescence imaging analysis of KPCluc2 cell-grafted mice, untreated (Control) or treated with gemcitabine starting 12 days after implantation. B Bioluminescence images. C Bioluminescent signal quantification in which each line, solid or dotted, represents one mouse (RLU = relative light unit). Tumors in mice 2, 3, 4, 5, 7, and 8 responded to gemcitabine treatment but did not completely regress (Gem group); their numbers are shown in pink. In contrast, tumors in mice 1, 6, 9, 10, 11, and 12 regressed completely as evidenced by the absence or very low level of bioluminescence at at least one stage of treatment effect analysis (Gem-CR group); their numbers are shown in purple. The bioluminescent signal is expressed in photons per second per square centimeter per steradian (ph/s/cm2/sr). D Mitochondrial mass, MMP, Mitochondrial O2.- and total ROS level were measured in tumors as in Fig. 1. Median fluorescence intensity (MFI) is shown relative to unlabeled cells. Each dot corresponds to one mouse, and the bars show the mean ± SD. E Total ATP level was measured using the cell viability assay (Cell-Titer Glo Kit). Unpaired Student’s T-test was used for statistical analyzes comparing each group with that of the untreated. *, **, *** and **** correspond to p < 0.05, 0.01, 0.001, and 0.0001, respectively; ns non-significant difference.