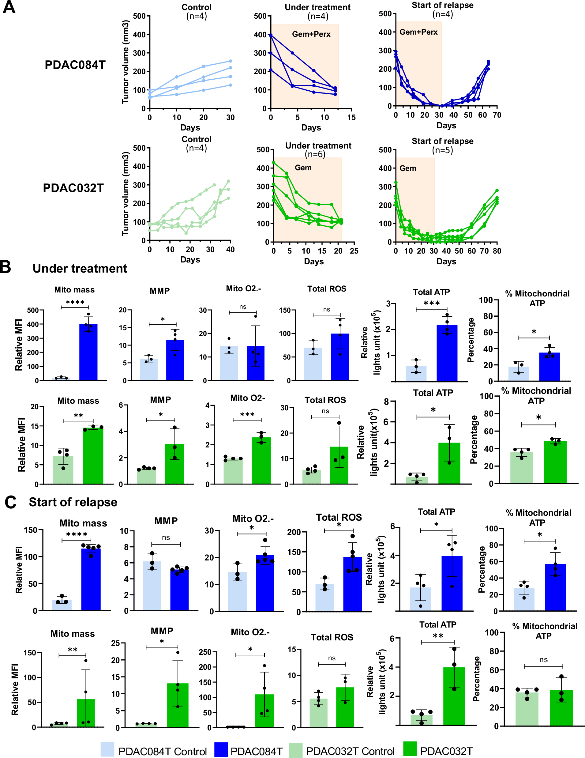
Fig. 3: Mitochondrial metabolic reprogramming occurs during treatment-induced regression in PDAC xenografts.

A Tumor volume in PDAC084T (Top), and PDAC032T (Bottom) during Gem+Perx combo or Gem alone treatment, respectively, before complete regression (“under treatment” context) and at the onset of relapse (“start of relapse” context), compared to untreated tumors (Control) which were analyzed at similar size (100–300 mm3). For the control groups, we show the measurement of tumor volumes from two weeks after inoculation. For the treated groups, we present the measurement of tumor volumes from the start of treatment, exactly as shown in Fig. 1. Mitochondrial mass, MMP, Mitochondrial O2.- and total ROS level were measured in tumors under treatment (B) and at the start of relapse (C). Total and mitochondrial ATP were measured in both context (B, C) using cell viability assay (Cell-Titer Glo Kit). Each dot corresponds to one mouse, and the bars show the mean ± SD. Significance was determined by Student’s T-test. *, **, *** and **** correspond to p < 0.05, 0.01, 0.001, and 0.0001, respectively; ns non-significant difference.