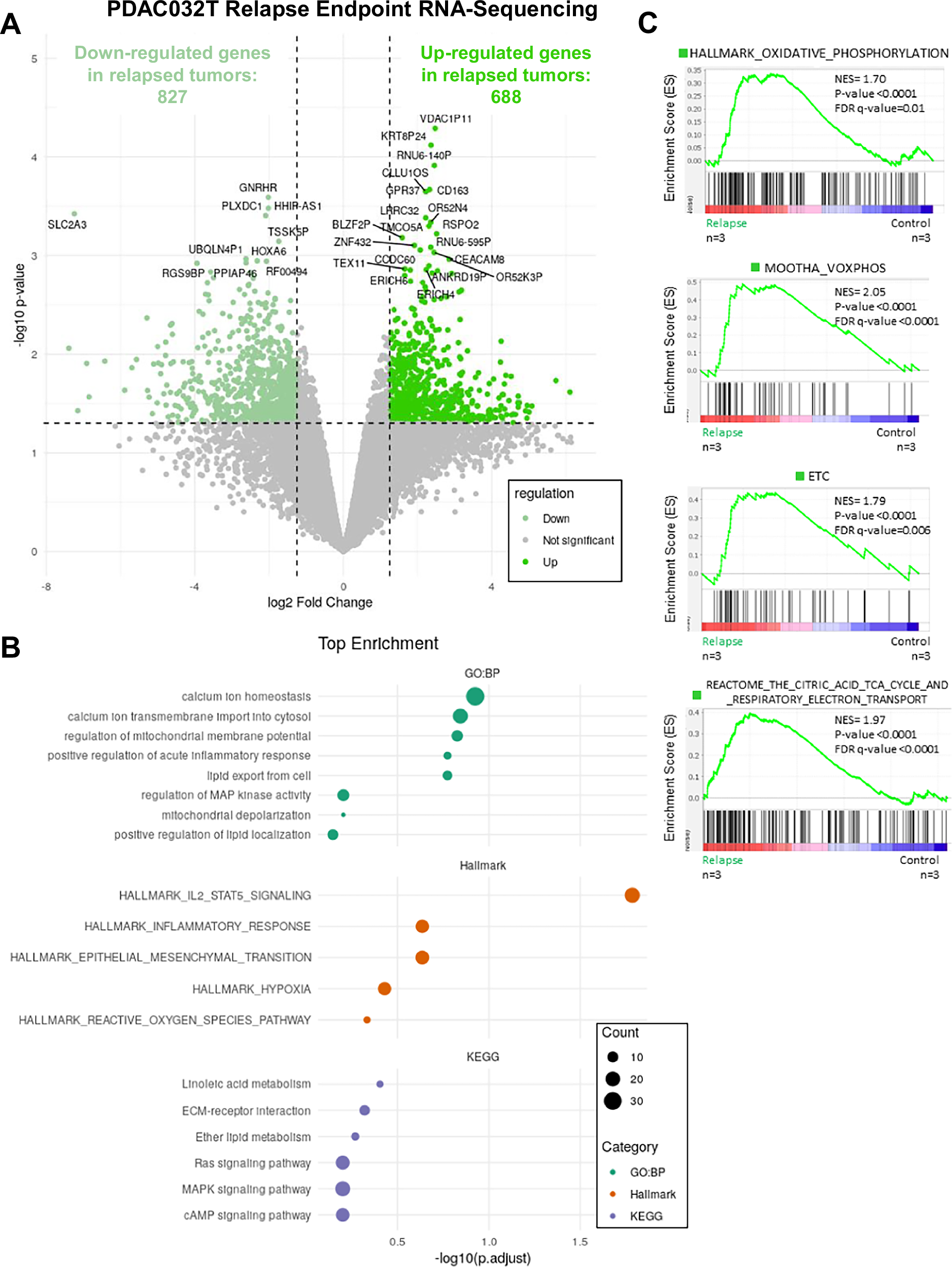
Fig. 4: Transcriptomic analysis of relapsed PDAC032T xenografts by bulk RNA-sequencing reveals enrichment in mitochondrial and redox metabolic pathways.

A Volcano plot of differentially expressed genes in PDAC032T xenografts at the relapse endpoint compared to untreated (n = 3 for each group). Genes with adjusted P < 0.05 are highlighted: light green indicates downregulated genes; dark green indicates upregulated genes. B Functional enrichment analysis of upregulated genes using enrichGO (for Gene Ontology biological processes), enrichKEGG (for KEGG pathways), and enrichR (for Reactome pathways). C Gene Set Enrichment Analysis (GSEA) of four mitochondrial gene signatures: Oxidative Phosphorylation, MOOTHA_VOXPHOS, ETC, and Reactome TCA Cycle and Respiratory Electron Transport. Significant enrichment was observed in relapsed PDAC032T tumors versus control. Top panels display normalized enrichment scores (NES); bottom panels show the ranking metric across the ranked gene list.