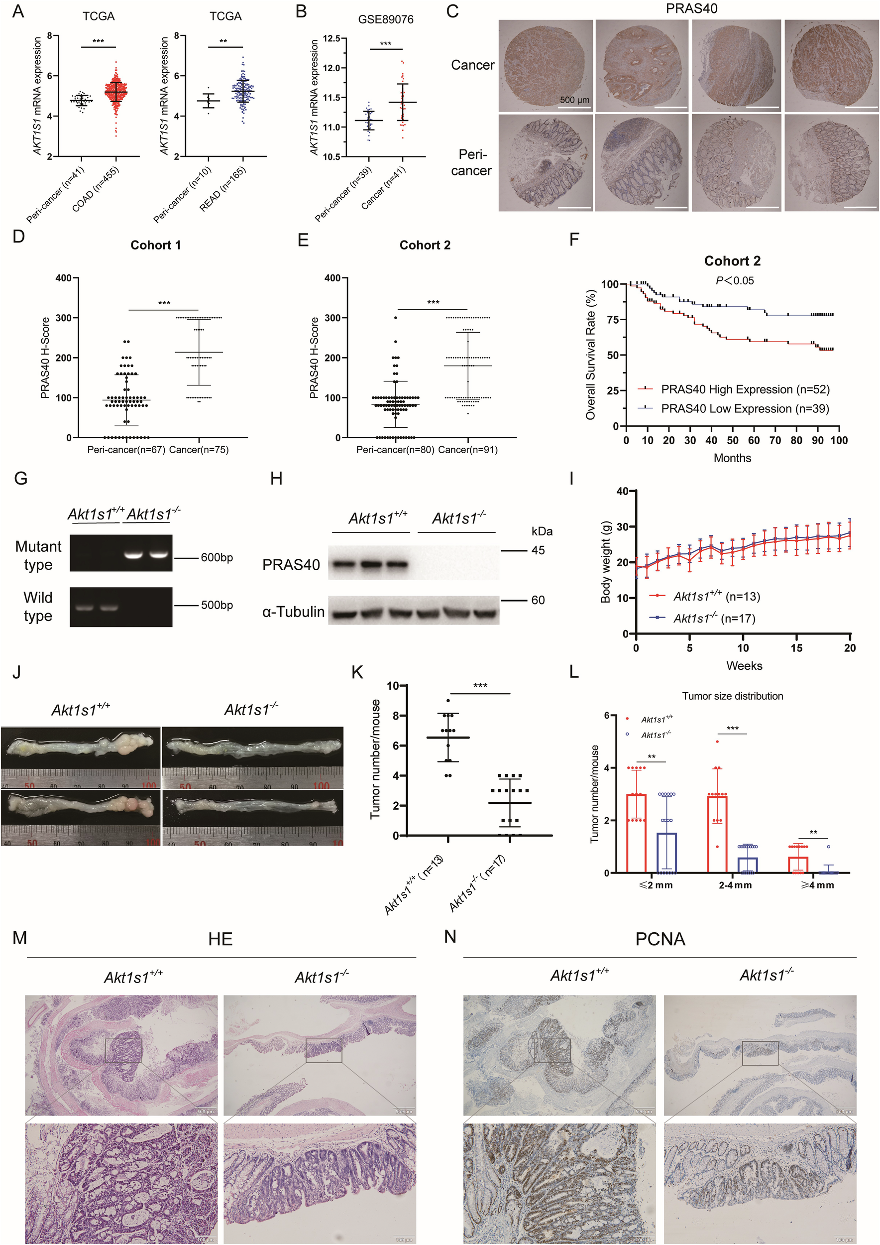
Fig. 1: Effects of PRAS40 on CRC formation.

A The expression of AKT1S1 mRNA in COAD and READ samples from TCGA. B The expression of AKT1S1 mRNA in CRC samples from GSE89076. C–F IHC analyses with anti-PRAS40 antibody. Representative images C, H-scores D, E, and overall survival rate of CRC patients F. G–N colon cancer formation in Akt1s1+/+ and Akt1s1-/- mice. Genotyping results G, western blotting analyses in colon tissues H, body weights I, representative images J, quantitation of tumors K, L, HE staining M and IHC staining with anti-PCNA antibody N. Data represent the mean ± SD. **P < 0.01; ***P < 0.001.