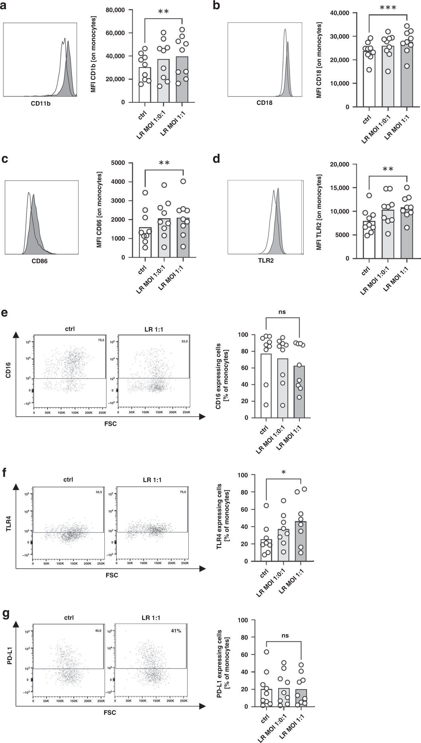
Fig. 1: Expression of surface molecules on cord blood monocytes after stimulation with Lactobacillus rhamnosus.
From: Different probiotic strains alter human cord blood monocyte responses

CBMC were isolated, cultured overnight and stimulated with Lactobacillus rhamnosus (LR) in a MOI of 1:0.1 and 1:1 for one hour. Expression of surface molecules CD11b, CD16, CD18, CD86, TLR2, TLR4 and PD-L1 was determined by flow cytometry. a–d Representative histograms show expression of CD11b (a), CD18 (b), CD86 (c) and TLR2 (d) on unstimulated monocytes (white) and monocytes after stimulation with LR in a MOI of 1:1 (grey) and scatter plots with bars show the mean fluorescent intensity (MFI) for expression of CD11b, CD18, CD86 and TLR2 on cord blood monocytes without stimulation (white bars) and after stimulation of LR in different MOIs (grey bars). n = 9, **p < 0.01, ***p < 0.001; paired t test. e–g Density plots show expression of CD16 (e), TLR4 (f) and PD-L1 (g) on unstimulated monocytes (ctrl) and monocytes after stimulation with LR in a MOI of 1:1 (LR 1:1) and scatter plots with bars show percentage of cord blood monocytes expressing CD16 (e), TLR4 (f) and PD-L1 (g) without stimulation (white bars) and after stimulation of LR in different MOIs (grey bars). n = 8–9, *p < 0.05, ns not significant; Wilcoxon matched-pairs signed-rank test.