Abstract
Background
Hypoxic-ischemic encephalopathy (HIE) leads to poor neurological outcomes without timely treatment, yet early identification remains challenging. While cerebral blood flow (CBF) changes relate to HIE, specific early CBF or cerebral venous drainage (CVD) patterns are unclear. Recently, the advanced multi-angle plane wave high-frequency ultrafast Doppler (HF-μDoppler) imaging has shown promise for neonatal CBF/CVD assessment, aiding early diagnosis and intervention of HIE.
Methods
This study modified the Rice-Vannucci model to enable real-time observation of CBF/CVD changes during HIE. Using HF-μDoppler, we evaluated its feasibility and performance in assessing CBF/CVD under different conditions and stages of HIE, and explored specific early CBF/CVD alterations during HIE onset.
Results
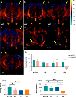
This study validated the feasibility and sensitivity of HF-μDoppler for detecting CBF/CVD anomalies in HIE rats. We identified early-stage HIE-specific retrograde perfusion of the transverse sinus (TS) contralateral to carotid ligation, with reduced velocity and increased diameter on both sides compared to baseline. The contralateral TS showed lower velocity and smaller diameter than the ipsilateral side, with potential explanations discussed.
Conclusion
HF-μDoppler is a promising imaging modality for reliable HIE assessment. The observed retrograde perfusion of TS may serve as a sensitive early biomarker for accurate HIE detection, supporting earlier clinical diagnosis and treatment.
Impacts
-
HF-μDoppler can be used for CBF/CVD evaluation in HIE newborn rats.
-
HF-μDoppler can detect sensitive biomarkers in the early stages of HIE.
-
Transverse sinus’ retrograde perfusion specifically occurs in HIE’ early stages.
This is a preview of subscription content, access via your institution
Access options
Subscribe to this journal
Receive 14 print issues and online access
$259.00 per year
only $18.50 per issue
Buy this article
- Purchase on SpringerLink
- Instant access to the full article PDF.
USD 39.95
Prices may be subject to local taxes which are calculated during checkout






Similar content being viewed by others
Data availability
Data and software used in this manuscript are available upon reasonable request.
Code availability
Data and software used in this manuscript are available upon reasonable request.
References
Molloy, E. J. et al. Neonatal encephalopathy and hypoxic–ischemic encephalopathy: moving from controversy to consensus definitions and subclassification. Pediatr. Res. 94, 1860–1863 (2023).
Wisnowski, J. L. et al. Neuroimaging in the term newborn with neonatal encephalopathy. Semin. Fetal Neonatal. Med. 26, 101304 (2021).
Wachtel, E. V., Verma, S. & Mally, P. V. Update on the current management of newborns with neonatal encephalopathy. Curr. Probl. Pediatr. Adolesc. Health Care 49, 100636 (2019).
McDouall, A., Wassink, G., Bennet, L., Gunn, A. J. & Davidson, J. O. Challenges in developing therapeutic strategies for mild neonatal encephalopathy. Neural Regen. Res. 17, 277–282 (2022).
Grossmann, K. R., Westblad, M. E., Blennow, M. & Lindström, K. Outcome at early school age and adolescence after hypothermia-treated hypoxic–ischaemic encephalopathy: an observational, population-based study. Arch. Dis. Child. Fetal Neonatal Ed. 108, 295–301 (2023).
Gunn, A. J. & Thoresen, M. Neonatal encephalopathy and hypoxic–ischemic encephalopathy. Handb. Clin. Neurol. 162, 217–237 (2019).
Jacobs, S. E. et al. Cooling for newborns with hypoxic ischaemic encephalopathy. Cochrane Database Syst. Rev. 2013, CD003311 (2013).
Reaney, L., Livingstone, V., Bogue, C. O., Dempsey, E. M. & Filan, P. M. Timing of therapeutic hypothermia for inborn and outborn infants with neonatal encephalopathy. Ir. Med. J. 109, 369 (2016).
Ristovska, S., Stomnaroska, O. & Danilovski, D. Hypoxic ischemic encephalopathy (HIE) in term and preterm infants. Prilozi 43, 77–84 (2022).
Conway, J., Walsh, B., Boylan, G. & Murray, D. Mild hypoxic ischaemic encephalopathy and long term neurodevelopmental outcome-a systematic review. Early Hum. Dev. 120, 80–87 (2018).
Thompson, C. et al. The value of a scoring system for hypoxic ischaemic encephalopathy in predicting neurodevelopmental outcome. Acta Paediat. 86, 757–761 (1997).
Chalak, L. F. & Zhang, R. New wavelet neurovascular bundle for bedside evaluation of cerebral autoregulation and neurovascular coupling in newborns with hypoxic-ischemic encephalopathy. Dev. Neurosci. 39, 89–96 (2017).
Das, Y. et al. Wavelet-based neurovascular coupling can predict brain abnormalities in neonatal encephalopathy. NeuroImage Clin. 32, 102856 (2021).
Das, Y. et al. Neurovascular coupling (NVC) in newborns using processed EEG versus amplitude-EEG. Sci. Rep. 11, 9426 (2021).
Lou, H. C., Lassen, N. A. & Friis-Hansen, B. Impaired autoregulation of cerebral blood flow in the distressed newborn infant. J. Pediatrics 94, 118–121 (1979).
Tierradentro-García, L. O. et al. Cerebral blood flow of the neonatal brain after hypoxic–ischemic injury. Am. J. Perinatol. 40, 475–488 (2023).
Leon, R. L. et al. Cerebral blood flow monitoring in high-risk fetal and neonatal populations. Front. Pediatrics 9, 748345 (2022).
Massaro, A. N. et al. Impaired cerebral autoregulation and brain injury in newborns with hypoxic-ischemic encephalopathy treated with hypothermia. J. Neurophysiol. 114, 818–824 (2015).
Deffieux, T., Demene, C., Pernot, M. & Tanter, M. Functional ultrasound neuroimaging: a review of the preclinical and clinical state of the art. Curr. Opin. Neurobiol. 50, 128–135 (2018).
Deffieux, T., Demené, C. & Tanter, M. Functional ultrasound imaging: a new imaging modality for neuroscience. Neuroscience 474, 110–121 (2021).
Macé, E. et al. Functional ultrasound imaging of the brain. Nat. Methods 8, 662–664 (2011).
Demené, C. et al. Ultrafast Doppler reveals the mapping of cerebral vascular resistivity in neonates. J. Cereb. Blood Flow. Metab. 34, 1009–1017 (2014).
Demene, C. et al. Functional ultrasound imaging of brain activity in human newborns. Sci. Transl. Med. 9, eaah6756 (2017).
Baranger, J. et al. Bedside functional monitoring of the dynamic brain connectivity in human neonates. Nat. Commun. 12, 1080 (2021).
Aguet, J. et al. Impact of cardiopulmonary bypass on cerebrovascular autoregulation assessed by ultrafast ultrasound imaging. J. Physiol. 601, 1077–1093 (2023).
Rice, J. E., Vannucci, R. C. & Brierley, J. B. The influence of immaturity on hypoxic-ischemic brain damage in the rat. Ann. Neurol. 9, 131–141 (1981).
Edwards, A. B. et al. Modification to the Rice-Vannucci perinatal hypoxic-ischaemic encephalopathy model in the P7 rat improves the reliability of cerebral infarct development after 48 h. J. Neurosci. Methods 288, 62–71 (2017).
Lyu, H. et al. A new Hypoxic Ischemic Encephalopathy model in neonatal rats. Heliyon 7, e08646 (2021).
Sameshima, H. & Ikenoue, T. Hypoxic-Ischemic Neonatal Encephalopathy: Animal Experiments for Neuroprotective Therapies. Stroke Res. Treat. 2013, 659374 (2013).
Zhao, Y., Zhang, J., Yu, H., Hou, X. & Zhang, J. Noninvasive microvascular imaging in newborn rats using high-frequency ultrafast ultrasound. NeuroImage, 279, 120738 (2024).
Zhao, Y. et al. in 2023 IEEE International Ultrasonics Symposium (IUS). 1–4 (IEEE, 2023).
Zhang, J. et al. in 2021 IEEE International Ultrasonics Symposium (IUS). 1–4 (IEEE, 2021).
Tiran, E. et al. Transcranial functional ultrasound imaging in freely moving awake mice and anesthetized young rats without contrast agent. Ultrasound Med. Biol. 43, 1679–1689 (2017).
Fan, L.-W. et al. Hypoxia-ischemia induced neurological dysfunction and brain injury in the neonatal rat. Behav. Brain Res. 165, 80–90 (2005).
Sizonenko, S. V. et al. Selective cortical alteration after hypoxic-ischemic injury in the very immature rat brain. Pediatr. Res. 54, 263–269 (2003).
Vannucci, S. J. & Back, S. A. The Vannucci model of hypoxic-ischemic injury in the neonatal rodent: 40 years later. Dev. Neurosci. 44, 186–193 (2022).
Cai, Z., Lin, S., Fan, L.-W., Pang, Y. & Rhodes, P. Minocycline alleviates hypoxic–ischemic injury to developing oligodendrocytes in the neonatal rat brain. Neuroscience 137, 425–435 (2006).
Tanter, M. & Fink, M. Ultrafast imaging in biomedical ultrasound. IEEE Trans. Ultrason. Ferroelectr. Frequency Control 61, 102–119 (2014).
Kasai, C., Namekawa, K., Koyano, A. & Omoto, R. Real-time two-dimensional blood flow imaging using an autocorrelation technique. IEEE Trans. Sonics Ultrason. 32, 458–464 (1985).
Yu, H. et al. Improving microvascular sensitivity of color Doppler using phase mask based flow recycling algorithm. Phys. Med. Biol. 69, 215010 (2024).
Perrot, V. & Garcia, D. in 2018 IEEE International Ultrasonics Symposium (IUS). 206–212 (IEEE, 2018).
Heiles, B. et al. Addendum: Performance benchmarking of microbubble-localization algorithms for ultrasound localization microscopy. Nat. Biomed. Eng. 9, 279 (2025).
Yin, J. et al. Pattern recognition of microcirculation with super-resolution ultrasound imaging provides markers for early tumor response to anti-angiogenic therapy. Theranostics 14, 1312 (2024).
Chen, D. et al. in 2023 IEEE International Ultrasonics Symposium (IUS). 1–4 (IEEE, 2013).
Liu, G. et al. Benefits of progesterone on brain immaturity and white matter injury induced by chronic hypoxia in neonatal rats. J. Thorac. Cardiovasc. Surg. 160, e55–e66 (2020).
Yang, C. et al. CXCL1/CXCR2 is involved in white matter injury in neonatal rats via the gut–brain axis. BMC Neurosci. 23, 67 (2022).
Wang, M. et al. Ligusticum chuanxiong exerts neuroprotection by promoting adult neurogenesis and inhibiting inflammation in the hippocampus of ME cerebral ischemia rats. J. Ethnopharmacol. 249, 112385 (2020).
Lin, X., Zhou, M. & Wang, H. A rat model establishment of bronchopulmonary dysplasia-related lung & brain injury within 28 days after birth. BMC Neurosci. 25, 73 (2024).
Iderberg, H., McCreary, A., Varney, M., Cenci, M. & Newman-Tancredi, A. Activity of serotonin 5-HT1A receptor ‘biased agonists’ in rat models of Parkinson’s disease and L-DOPA-induced dyskinesia. Neuropharmacology 93, 52–67 (2015).
Alrefaie, Z. & Alhayani, A. E. Vitamin D3 improves decline in cognitive function and cholinergic transmission in prefrontal cortex of streptozotocin-induced diabetic rats. Behav. Brain Res. 287, 156–162 (2015).
Klinger, K., Gomes, F. V., Rincón-Cortés, M. & Grace, A. A. Female rats are resistant to the long-lasting neurobehavioral changes induced by adolescent stress exposure. Eur. Neuropsychopharmacol. 29, 1127–1137 (2019).
Huang LiHua, H. L., Hu QingLan, H. Q. & Li WeiMing, L. W. Effect of vitamin D supplementation during pregnancy and lactation on immunoglobulins and T cells in offspring rats. Matern. Child Health Care China 32, 3919–3921 (2017).
Wang, L. et al. Influence of nonylphenol exposure on basic growth, development, and thyroid tissue structure in F1 male rats. PeerJ 7, e7039 (2019).
Olopade, F. & Shokunbi, M. Neurobehavioral deficits in progressive experimental hydrocephalus in neonatal rats. Niger. J. Physiological Sci. 31, 105–113 (2016).
Hawkey, A. et al. Gestational and perinatal exposure to diazinon causes long-lasting neurobehavioral consequences in the rat. Toxicology 429, 152327 (2020).
Moghaddam, A. H. & Zare, M. Neuroprotective effect of hesperetin and nano-hesperetin on recognition memory impairment and the elevated oxygen stress in rat model of Alzheimer’s disease. Biomed. Pharmacother. 97, 1096–1101 (2018).
Osborne, A. L., Solowij, N., Babic, I., Huang, X.-F. & Weston-Green, K. Improved social interaction, recognition and working memory with cannabidiol treatment in a prenatal infection (poly I: C) rat model. Neuropsychopharmacology 42, 1447–1457 (2017).
Singh, N. A. et al. EGCG nanoparticles attenuate aluminum chloride induced neurobehavioral deficits, beta amyloid and tau pathology in a rat model of Alzheimer’s disease. Front. Aging Neurosci. 10, 244 (2018).
Antunes, M. & Biala, G. The novel object recognition memory: neurobiology, test procedure, and its modifications. Cogn. Process. 13, 93–110 (2012).
Schönfeld, L.-M., Dooley, D., Jahanshahi, A., Temel, Y. & Hendrix, S. Evaluating rodent motor functions: which tests to choose?. Neurosci. Biobehav. Rev. 83, 298–312 (2017).
Alamri, F. F. et al. Applicability of the grip strength and automated von Frey tactile sensitivity tests in the mouse photothrombotic model of stroke. Behavioural Brain Res. 336, 250–255 (2018).
Rafiee, M. et al. Neurobehavioral assessment of rats exposed to pristine polystyrene nanoplastics upon oral exposure. Chemosphere 193, 745–753 (2018).
Tsatsakis, A. M. et al. Hormetic Neurobehavioral effects of low dose toxic chemical mixtures in real-life risk simulation (RLRS) in rats. Food Chem. Toxicol. 125, 141–149 (2019).
Zhu, Z. H., Peng, K. P., Liu, M. H. & Tian, G. X. Acoustic radiation force impulse imaging with virtual touch tissue quantification enables characterization of mild hypoxic-ischemic brain damage in neonatal rats. J. Ultrasound Med. 38, 1797–1805 (2019).
Wang, S.-D. et al. Different extent of hypoxic-ischemic brain damage in newborn rats: histopathology, hemodynamic, virtual touch tissue quantification and neurobehavioral observation. Int. J. Clin. Exp. Pathol. 8, 12177 (2015).
Ma, R.-F. et al. Transcranial Doppler Ultrasonography detection on cerebral infarction and blood vessels to evaluate hypoxic ischemic encephalopathy modeling. Brain Res. 1822, 148580 (2024).
Liu, J.-X. et al. Transcranial Doppler Ultrasonography detection on cerebrovascular flow for evaluating neonatal hypoxic-ischemic encephalopathy modeling. Front. Neurosci. 17, 962001 (2023).
Ohshima, M., Tsuji, M., Taguchi, A., Kasahara, Y. & Ikeda, T. Cerebral blood flow during reperfusion predicts later brain damage in a mouse and a rat model of neonatal hypoxic–ischemic encephalopathy. Exp. Neurol. 233, 481–489 (2012).
Shen, G. et al. 3D doppler ultrasound imaging of cerebral blood flow for assessment of neonatal hypoxic-ischemic brain injury in mice. Plos one 18, e0285434 (2023).
Ikeda, T. et al. Changes in the perfusion waveform of the internal cerebral vein and intraventricular hemorrhage in the acute management of extremely low-birth-weight infants. Eur. J. Pediatrics 174, 331–338 (2015).
Tanaka, K. et al. Reversal of blood flow in deep cerebral vein in preterm intraventricular hemorrhage: two case reports. BMC Pediatrics 20, 1–5 (2020).
Schwarz, S. et al. Doppler ultrasound flow reversal in the superior sagittal sinus to detect cerebral venous congestion in vein of galen malformation. Am. J. Neuroradiol. 44, 707–715 (2023).
Bonnin, P., Debbabi, H., Mariani, J., Charriaut-Marlangue, C. & Renolleau, S. Ultrasonic assessment of cerebral blood flow changes during ischemia-reperfusion in 7-day-old rats. Ultrasound Med. Biol. 34, 913–922 (2008).
Kiserud, T. & Acharya, G. The fetal circulation. Prenat. Diagnosis24, 1049–1059 (2004).
Oepkes, D., vandenbussche, F. P., van bel, F. & kanhai, H. H. Fetal ductus venosus blood flow velocities before and after transfusion in red-cell alloimmunized pregnancies. Obstet. Gynecol. 82, 237–241 (1993).
Dean, L. & Taylor, G. The intracranial venous system in infants: normal and abnormal findings on duplex and color Doppler sonography. Ajr. Am. J. Roentgenol. 164, 151–156 (1995).
Tuor, U. Local distribution of the effects of sympathetic stimulation on cerebral blood flow in the rat. Brain Res. 529, 224–231 (1990).
Fan, J.-L. et al. Integrative cerebral blood flow regulation in ischemic stroke. J. Cereb. Blood Flow. Metab. 42, 387–403 (2022).
Kresakova, L. et al. Non-standard intracranial connections and alternative pathways between dural venous sinuses and cerebral veins in the rat. Anat. Sci. Int. 90, 172–179 (2015).
Okuyama, S. et al. The arterial circle of Willis of the mouse helps to decipher secrets of cerebral vascular accidents in the human. Med. Hypotheses 63, 997–1009 (2004).
Chavignon, A. et al. 3D transcranial ultrasound localization microscopy in the rat brain with a multiplexed matrix probe. IEEE Trans. Biomed. Eng. 69, 2132–2142 (2021).
Brown, M. D. et al. Four-dimensional computational ultrasound imaging of brain hemodynamics. Sci. Adv. 10, eadk7957 (2024).
Provost, J. et al. 3D ultrafast ultrasound imaging in vivo. Phys. Med. Biol. 59, L1 (2014).
Correia, M., Provost, J., Tanter, M. & Pernot, M. 4D ultrafast ultrasound flow imaging: in vivo quantification of arterial volumetric flow rate in a single heartbeat. Phys. Med. Biol. 61, L48 (2016).
Cilio, M. R. EEG and the newborn. J. Pediatr. Neurol. 7, 25–43 (2009).
Acknowledgements
This study was supported by PKU-KJHL Joint Lab for Biomedicine & Data Engineering, Nanjing Jiangbei funding, Beijing Natural Science Foundation-Haidian Original Innovation Joint Fund (2022L222016), General Program of the National Natural Science Foundation of China (82471745), and Key R&D Program of Ningxia Hui Autonomous Region (2024BEG01002). Thanks for manuscript editing by Lin Zhang, Zeming Du and Hui Ni. Thanks for the help in building animal models by Fengtong Ji and Pengting Min.
Author information
Authors and Affiliations
Contributions
Yunlong Zhao: Conceptualization, Methodology, Software, Investigation, Formal analysis, Writing - Original Draft. Jiabin Zhang: Conceptualization, Methodology, Software, Investigation, Formal analysis, Writing - Review & Editing. Qianqian Xia: Conceptualization, Methodology, Investigation, Formal analysis, Writing - Original Draft. Jinyu Yang: Software, Investigation. Daichao Chen: Software, Investigation. Yu Xia: Software, Investigation. Hao Yu: Software, Investigation. Qiuyue Shen: Methodology, Investigation. Dongdong Liang: Software, Investigation. Xinlin Hou: Supervision, Funding acquisition, Writing - Review & Editing. Jue Zhang: Supervision, Funding acquisition, Writing - Review & Editing.
Corresponding authors
Ethics declarations
Competing interests
The authors declare no competing interests.
Additional information
Publisher’s note Springer Nature remains neutral with regard to jurisdictional claims in published maps and institutional affiliations.
Supplementary information
Rights and permissions
Springer Nature or its licensor (e.g. a society or other partner) holds exclusive rights to this article under a publishing agreement with the author(s) or other rightsholder(s); author self-archiving of the accepted manuscript version of this article is solely governed by the terms of such publishing agreement and applicable law.
About this article
Cite this article
Zhao, Y., Zhang, J., Xia, Q. et al. Ultrafast ultrasound imaging reveals altered cerebral blood flow in newborn rats with hypoxic-ischemic encephalopathy. Pediatr Res 99, 898–908 (2026). https://doi.org/10.1038/s41390-025-04275-8
Received:
Revised:
Accepted:
Published:
Version of record:
Issue date:
DOI: https://doi.org/10.1038/s41390-025-04275-8


