Abstract
Background
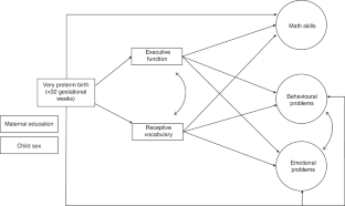
Very preterm children face developmental challenges at school entry, yet the mechanisms underlying these difficulties during preschool remain unclear. We examined the association between very preterm birth and children’s math skills, behavioural, and emotional difficulties in children aged 8–12, and the mediating role of executive functions and receptive vocabulary from ages 3 to 6.
Methods
Using data from the ‘Encuesta Longitudinal de la Primera Infancia’ Chilean cohort, the study involved 10,098 children (147 very preterm). Very preterm status and sociodemographics were assessed at ages 1–3 in 2010. Executive functions and receptive vocabulary were measured in 2012, and math skills, behavioural, and emotional difficulties in 2017.
Results
Structural equation modelling indicated that very preterm children exhibited significantly lower math skills compared to term-born peers. This association was partially mediated by reduced executive functions and receptive vocabulary at preschool. No total or direct effects were found between very preterm birth and behavioural or emotional difficulties, but indirect effects, via general cognitive abilities, were observed.
Conclusion
This study highlights the long-term effects of very preterm birth on children’s school readiness. Early interventions that enhance executive functions and receptive vocabulary at preschool may help mitigate the adverse effects of very preterm birth.
Impact
-
Very preterm children show lower math skills at school age than full-term peers, mediated by early difficulties in executive functions and receptive vocabulary.
-
Very preterm status does not have a direct association with children’s behavioural and emotional difficulties at school age; however, an indirect pathway via early difficulties in general cognitive skills was identified.
-
Findings add to the existing literature by identifying early cognitive mechanisms underlying long-term academic challenges for this high-risk group.
-
Early intervention programs targeting executive functions and receptive vocabulary at preschool can help mitigate the adverse effects of very preterm birth on educational outcomes.
This is a preview of subscription content, access via your institution
Access options
Subscribe to this journal
Receive 14 print issues and online access
$259.00 per year
only $18.50 per issue
Buy this article
- Purchase on SpringerLink
- Instant access to the full article PDF.
USD 39.95
Prices may be subject to local taxes which are calculated during checkout


Similar content being viewed by others
Data availability
The datasets generated during and/or analysed during the current study are available in the ELPI repository, https://observatorio.ministeriodesarrollosocial.gob.cl/elpi-primera-ronda.
References
Gregory, T. et al. Associations between school readiness and student wellbeing: a six-year follow up study. Child Indic. Res. 14, 369–390 (2021).
Hutchinson, E. A., De Luca, C. R., Doyle, L. W., Roberts, G. & Anderson, P. J. School-age outcomes of extremely preterm or extremely low birth weight children. Pediatrics 131, e1053–e1061 (2013).
McKenzie, K., Lynch, E. & Msall, M. E. Scaffolding parenting and health development for preterm flourishing across the life course. Pediatrics 149, S1 (2022).
Allotey, J. et al. Cognitive, motor, behavioural and academic performances of children born preterm: a meta-analysis and systematic review involving 64061 children. BJOG 125, 16–25 (2018).
Arpi, E. et al. Worse global intellectual and worse neuropsychological functioning in preterm-born children at preschool age: a meta-analysis. Acta Paediatr. 108, 1567–1579 (2019).
Brydges, C. R. et al. Cognitive outcomes in children and adolescents born very preterm: a meta-analysis. Dev. Med. Child Neurol. 60, 452–468 (2018).
Eves, R. et al. Association of very preterm birth or very low birth weight with intelligence in adulthood: an individual participant data meta-analysis. JAMA Pediatr. 175, e211058–e211058 (2021).
Kerr-Wilson, C. O., Mackay, D. F., Smith, G. C. S. & Pell, J. P. Meta-analysis of the association between preterm delivery and intelligence. J. Public Health 34, 209–216 (2012).
Sentenac, M. et al. Defining very preterm populations for systematic reviews with meta-analyses. JAMA Pediatr. 174, 997–999 (2020).
Twilhaar, E. S. et al. Cognitive outcomes of children born extremely or very preterm since the 1990s and associated risk factors: a meta-analysis and meta-regression. JAMA Pediatr. 172, 361–367 (2018).
Barre, N. B., Morgan, A. P., Doyle, L. W. M. D. F. & Anderson, P. J. P. Language abilities in children who were very preterm and/or very low birth weight: a meta-analysis. J. Pediatr. 158, 766–774.e761 (2011).
Valavani, E. et al. Language function following preterm birth: prediction using machine learning. Pediatr. Res. 92, 480–489 (2022).
Burstein, O., Zevin, Z. & Geva, R. Preterm birth and the development of visual attention during the first 2 years of life a systematic review and meta-analysis. JAMA Netw. Open 4, e213687–e213687 (2021).
Twilhaar, E. S., De Kieviet, J. F., Van Elburg, R. M. & Oosterlaan, J. Neurocognitive processes underlying academic difficulties in very preterm born adolescents. Child Neuropsychol. 26, 274–287 (2020).
van Houdt, C. A., Oosterlaan, J., van Wassenaer-Leemhuis, A. G., van Kaam, A. H. & Aarnoudse-Moens, C. S. H. Executive function deficits in children born preterm or at low birthweight: a meta-analysis. Dev. Med Child Neurol. 61, 1015–1024 (2019).
Aarnoudse-Moens, C. S. H., Weisglas-Kuperus, N., van Goudoever, J. B. & Oosterlaan, J. Meta-analysis of neurobehavioral outcomes in very preterm and/or very low birth weight children. Pediatr 124, 717–728 (2009).
McBryde, M., Fitzallen, G. C., Liley, H. G., Taylor, H. G. & Bora, S. Academic outcomes of school-aged children born preterm a systematic review and meta-analysis. JAMA Netw. Open 3, e202027–-e202027 (2020).
Simms, V. et al. Nature and origins of mathematics difficulties in very preterm children: a different etiology than developmental dyscalculia. Pediatr. Res. 77, 389–395 (2015).
Anderson, P., Doyle, L. W. & and the Victorian Infant Collaborative Study, G. Neurobehavioral outcomes of school-age children born extremely low birth weight or very preterm in the 1990s. JAMA 289, 3264–3272 (2003).
Anderson, P. J. et al. Psychiatric disorders in individuals born very preterm/very low-birth weight: an individual participant data (Ipd) meta-analysis. EClinicalMedicine 42, 101216–101216 (2021).
Franz, A. P. et al. Attention-deficit/hyperactivity disorder and very preterm/very low birth weight: a meta-analysis. Pediatrics 141, 1 (2018).
Mathewson, K. J. et al. Mental health of extremely low birth weight survivors: a systematic review and meta-analysis. Psychol. Bull. 143, 347–383 (2017).
Pyhälä, R. et al. Self-reported mental health problems among adults born oreterm: a meta-analysis. Pediatrics 139, e20162690 (2017).
Bolbocean, C. et al. Health-related quality-of-life outcomes of very preterm or very low birth weight adults: evidence from an individual participant data meta-analysis. Pharmacoeconomics 41, 93–105 (2023).
Brogan, E. et al. Inattention in very preterm children: implications for screening and detection. Arch. Dis. Child 99, 834–839 (2014).
Clayton, S. et al. Etiology of persistent mathematics difficulties from childhood to adolescence following very preterm birth. Child Neuropsychol. 28, 82–98 (2022).
Adrian, J. A., Bakeman, R., Akshoomoff, N. & Haist, F. Cognitive functions mediate the effect of preterm birth on mathematics skills in young children. Child Neuropsychol. 26, 834–856 (2020).
Loe, I. M., Feldman, H. M. & Huffman, L. C. Executive function mediates effects of gestational age on functional outcomes and behavior in preschoolers. J. Dev. Behav. Pediatr. 35, 323–33 (2014).
Schnider, B. et al. Executive function deficits mediate the association between very preterm birth and behavioral problems at school-age. Early Hum. Dev. 146, 105076–105076 (2020).
Trickett, J. et al. Neuropsychological abilities underpinning academic attainment in children born extremely preterm. Child Neuropsychol. 28, 746–767 (2022).
Behrman, J., Bravo, D., & Urzúa, S. Encuesta Longitudinal De La Primera Infancia: Aspectos Metodológicos Y Primeros Resultados. [Early Childhood Longitudinal Survey: Methodological Aspects and First Results], <http://observatorio.ministeriodesarrollosocial.gob.cl/elpi-primera-ronda> (2010).
Wambach, D. et al. in Encyclopedia of Clinical Neuropsychology (eds Kreutzer, J. S., DeLuca, J. & Caplan, B.) 844–849 (Springer New York, 2011).
Dunn, L. M., & Dunn, L. Test De Vocabulario Imágenes Peabody: Adaptación Española. [Peabody Picture Vocabulary Test: Spanish Adaptation] (Mepsa 1986).
Muñoz-Sandoval, A. F., Woodcock, R. W., McGrew, K. S., & Mather, N. Batería Iii Woodcock- Muñoz: Pruebas De Aprovechamiento [Woodcock-Muñoz Battery Iii: Achievement Tests] (Riverside, 2005).
Achenbach, T. M. in Encyclopedia of Clinical Neuropsychology (eds Kreutzer, J. S., DeLuca, J. & Caplan, B.) 546–552 (Springer New York, 2011).
Enders, C. K. & Bandalos, D. L. The relative performance of full information maximum likelihood estimation for missing data in structural equation models. Struct. Equ. Model. 8, 430–457 (2001).
Hu, L. -t & Bentler, P. M. Cutoff criteria for fit indexes in covariance structure analysis: conventional criteria versus new alternatives. Struct. Equ. Model. 6, 1–55 (1999).
Shi, D., Lee, T. & Maydeu-Olivares, A. Understanding the model size effect on sem fit indices. Educ. Psychol. Meas. 79, 310–334 (2019).
Rosseel, Y. Lavaan: an R package for structural equation modeling. J. Stat. Softw. 48, 1–36 (2012).
Davis-Kean, P. E., Domina, T., Kuhfeld, M., Ellis, A. & Gershoff, E. T. It matters how you start: early numeracy mastery predicts high school math course-taking and college attendance. Infant Child Dev. 31, e2281 (2022).
Wolke, D., Johnson, S., Jaekel, J., & Gilmore, C. The Impact of Premature Birth on Maths Achievement and Schooling: Briefing Notes and Recommendations, <https://www.nuffieldfoundation.org/wp-content/uploads/2019/11/Nuffield20report20Final20-2012_02_2016.pdf> (2016).
Wolke, D., Johnson, S. & Mendonça, M. The life course consequences of very preterm birth. Annu. Rev. Dev. Psychol. 1, 69–92 (2019).
Eryigit Madzwamuse, S., Baumann, N., Jaekel, J., Bartmann, P. & Wolke, D. Neuro-cognitive performance of very preterm or very low birth weight adults at 26 years. J. Child Psychol. Psychiatry 56, 857–864 (2015).
Farkas, C., Girard, L.-C. & MacBeth, A. Predictors of emotional problems in 5-year-old children: an international comparison between two cohorts in chile and scotland. Curr. Psychol. 42, 390–405 (2021).
Quijada, Y., Villagrán, L., Jiménez, P. V., Reyes, C. & Gallardo, L. D. Social inequality and mental health in Chile, Ecuador, and Colombia. Lat. Am. Perspect. 46, 92–108 (2019).
Conti-Ramsden, G., Mok, P. L. H., Pickles, A. & Durkin, K. Adolescents with a history of specific language impairment (Sli): strengths and difficulties in social, emotional and behavioral functioning. Res. Dev. Disabil. 34, 4161–4169 (2013).
Girard, L.-C. et al. Physical aggression and language ability from 17 to 72 months: cross-lagged effects in a population sample. PloS ONE 9, e112185–e112185 (2014).
Muir, R. A., Howard, S. J. & Kervin, L. Interventions and approaches targeting early self-regulation or executive functioning in preschools: a systematic review. Educ. Psychol. Rev. 35, 27 (2023).
Johnson, S. et al. Improving developmental and educational support for children born preterm: evaluation of an e-learning resource for education professionals. BMJ Open 9, e029720–e029720 (2019).
Keenan, K. et al. Concordance between maternal recall of birth complications and data from obstetrical records. Early Hum. Dev. 105, 11–15 (2017).
Blencowe, H. M. et al. National, regional, and worldwide estimates of preterm birth rates in the year 2010 with time trends since 1990 for selected countries: a systematic analysis and implications. Lancet 379, 2162–2172 (2012).
Funding
This research was supported by ANID – MILENIO – NCS2021_014. María Francisca Morales is supported by InES Género (INGE 230004) Universidad Diego Portales. Victoria Simms is supported by the UKRI Economic and Social Research Council (grant number ES/W002914/1).
Author information
Authors and Affiliations
Contributions
M.F.M., M.I.S., and V.S. developed the study concept and design; Data cleaning, analyses, and interpretation of data were performed by M.F.M. under the supervision of M.I.S. and V.S.; M.F.M. drafted the paper, and M.I.S. and V.S. provided critical revisions; All authors approved the final version of the paper for submission.
Corresponding author
Ethics declarations
Competing interests
The authors declare no competing interests.
Consent statement
Before data collection, written consent was obtained from caregivers and from children aged seven or older.
Additional information
Publisher’s note Springer Nature remains neutral with regard to jurisdictional claims in published maps and institutional affiliations.
Supplementary information
Rights and permissions
Springer Nature or its licensor (e.g. a society or other partner) holds exclusive rights to this article under a publishing agreement with the author(s) or other rightsholder(s); author self-archiving of the accepted manuscript version of this article is solely governed by the terms of such publishing agreement and applicable law.
About this article
Cite this article
Morales, M.F., Susperreguy, M.I. & Simms, V. The long-term effect of very preterm birth on school readiness: exploring preschool mediating pathways. Pediatr Res (2025). https://doi.org/10.1038/s41390-025-04352-y
Received:
Revised:
Accepted:
Published:
Version of record:
DOI: https://doi.org/10.1038/s41390-025-04352-y
This article is cited by
-
School readiness and prematurity – a perfect storm?
Pediatric Research (2025)


