Fig. 2
From: USP7 deubiquitinates and stabilizes NOTCH1 in T-cell acute lymphoblastic leukemia

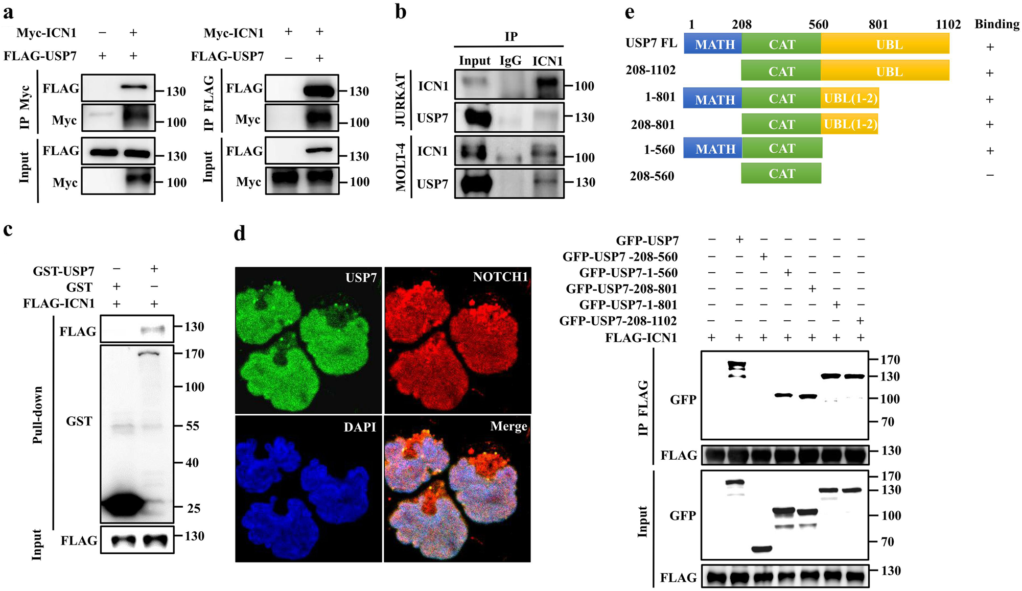
USP7 interacts with ICN1. a HEK293T cells were transfected with plasmids encoding FLAG-tagged USP7 and/or Myc-tagged ICN1. Cell extracts were prepared and immunoprecipitated with anti-FLAG or anti-Myc antibodies. The protein interactions were analyzed by western blotting. b Whole-cell lysates from JURKAT and MOLT-4 cells were subjected to immunoprecipitation with a control IgG or an anti-ICN1 antibody. The immunoprecipitates were detected by western blotting. The input represented ~5% of the total protein extract used for immunoprecipitation. c The direct interaction between USP7 and ICN1 was detected using a GST pull-down assay, and the indicated proteins were examined by western blotting. d USP7 was co-localized with NOTCH1. CUTLL1 cells were fixed and immunostained with anti-USP7 (green) and anti-NOTCH1 (red) antibodies. The cell nuclei were counterstained with DAPI (blue). e Mapping of the ICN1-interacting domain in the USP7 protein. Top panel, a schematic representation of various USP7 truncated mutants. Bottom panel, HEK293T cells were co-transfected with constructs encoding FLAG-tagged ICN1 and GFP-tagged USP7 or truncated mutants. FLAG-tagged ICN1 proteins were immunoprecipitated with an anti-FLAG antibody, and the presence of USP7 protein and truncated mutants was examined by western blotting using an anti-GFP antibody