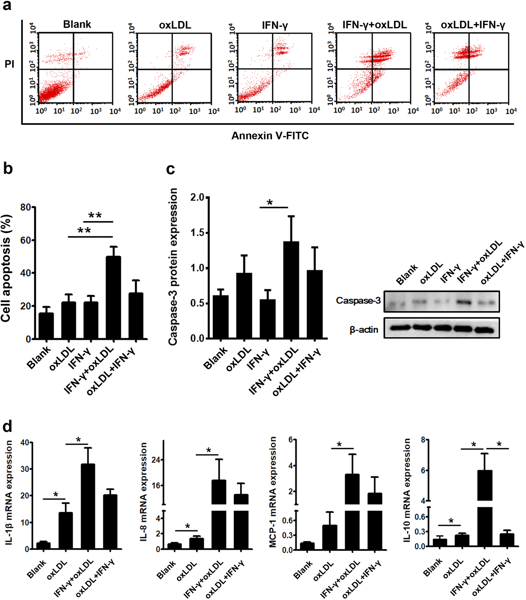
Fig. 6

Before and after oxLDL treatment, IFN-γ-induced IDO1 exhibited different degrees of promotion on cell apoptosis and inflammatory factor production. a The degree of cell apoptosis was evaluated by flow cytometry. PI for nuclear staining and Annexin V-FITC for cytomembrane staining. The UL (upper left) quadrant represents cellular debris and damaged cells. The UR (upper right) and LR (lower right) quadrants represent apoptotic cells in the late or early stages. The LL (lower left) quadrant shows the normal cells. b Quantitative analysis of cell apoptosis. The total cell apoptosis is the sum of the percentage of late cell and early cell apoptosis. c Western blot analysis of caspase-3 expression in THP-M. d The mRNA levels of IL-10, MCP-1, IL-1β and IL-8 were measured by real-time PCR. Data were based on at least three independent experiments. *p < 0.05, **p < 0.01