Fig. 1
From: Seryl tRNA synthetase cooperates with POT1 to regulate telomere length and cellular senescence

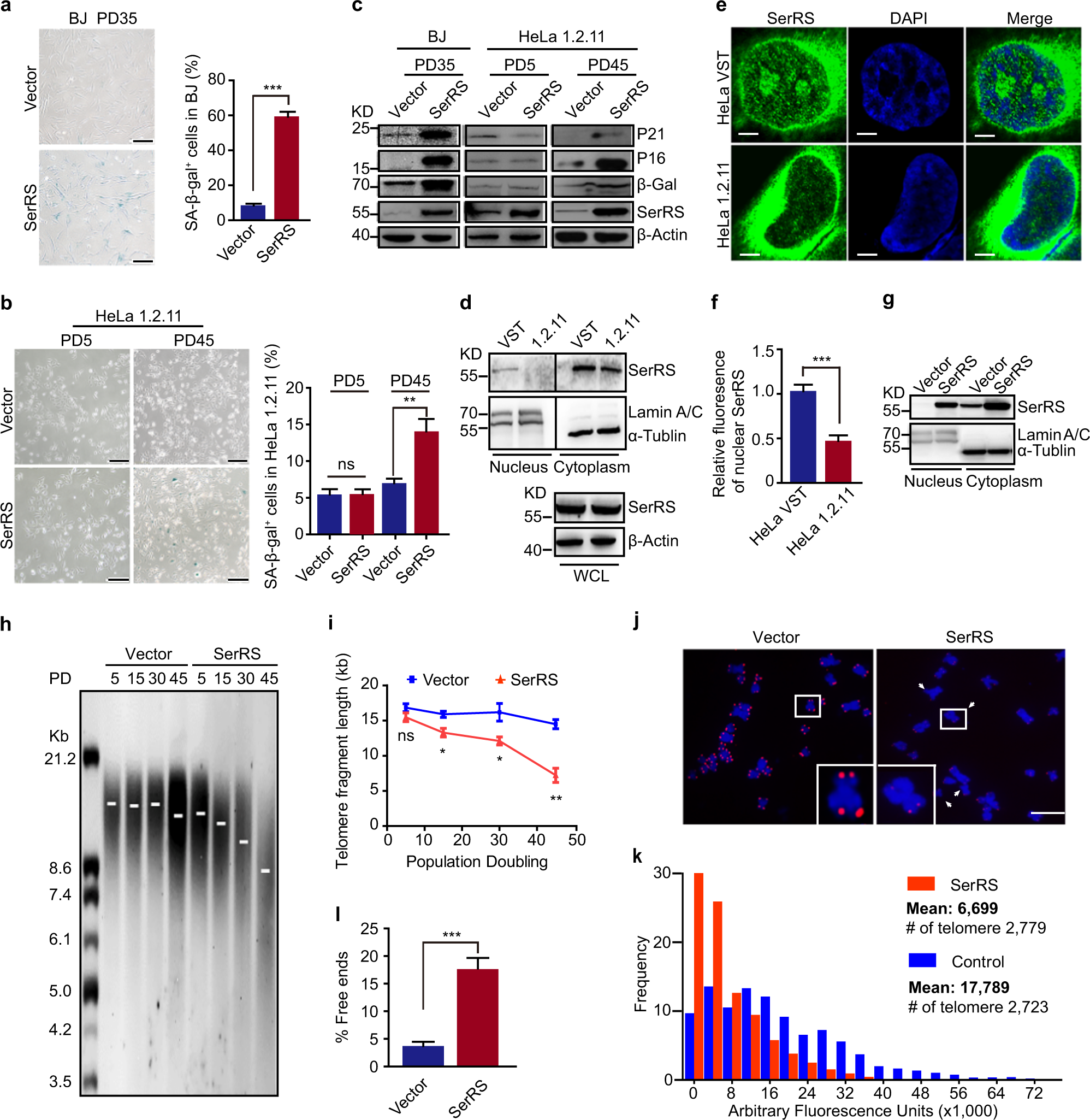
Nuclear SerRS promotes cellular senescence and telomere shortening. a SA-β-gal activity determined by X-gal staining in 35 population doublings (PD35) of BJ cells stably transfected with SerRS (SerRS) or empty vector (Vector). Scale bars represent 100 μm. Quantification of the percentage of SA-β-gal positive cells (SA-β-gal+ cells) is shown in the right panel. Data are represented as the means ± SEM (n = 10). ***P < 0.001, two-tailed Student’s t-test. b SA-β-gal activity assay on different PDs of HeLa 1.2.11 cells stably transfected with SerRS or empty vector. Quantification of the percentages of SA-β-gal+ cells is shown in the right panel (means ± SEM, n = 10, **P < 0.01, two-tailed Student’s t-test). c Immunoblot showing the levels of markers of cellular senescence in BJ or HeLa 1.2.11 stable cells at the indicated PDs. d The protein levels of SerRS in the cytoplasmic and nuclear fractions extracted from HeLa cells with very short telomeres (VST) or long telomeres (1.2.11) were analyzed by immunoblot. Lamin A/C and α-tubulin served as nuclear and cytoplasmic markers, respectively. WCL, whole cell lysate. e Nuclear SerRS proteins in HeLa VST and HeLa 1.2.11 are shown by immunofluorescent staining. Scale bars represent 5 μm. f Quantification of the relative levels of nuclear SerRS protein shown in (e). Data are represented as the means ± SEM (n = 10). ***P < 0.001, two-tailed Student’s t-test. g Immunoblot to show the levels of SerRS proteins in the cytoplasmic and nuclear fractions of indicated HeLa 1.2.11 stable cells. h HeLa 1.2.11 cells stably transfected with the SerRS expression vector or the empty vector were continuously passaged for the indicated PDs. The telomere lengths were examined by telomere restriction fragment (TRF) analysis. i The average telomere lengths from h were quantified by GelPro analysis software. Data are represented as the means ± SEM (n = 3). *P < 0.05, **P < 0.01, two-tailed Student’s t-test. j Representative images of the telomeres from metaphase chromosomes in indicated HeLa 1.2.11 cells analyzed by Q-FISH assay using a telomeric Cy3-(CCCTAA)3 PNA probe (red). Signal-free ends are indicated by arrows. Insets are magnified examples of individual chromosome. k Q-FISH images in j were quantified by TFL-TELO software. The distributions of individual telomeres with different lengths, which are represented by arbitrary fluorescence units, from a total of 20 metaphase cells per treatment were displayed. l Quantification of chromosome ends lacking a detectable telomeric signal in j, which is indicative of telomere shortening. Data are shown as the means±SEM (n = 15) from three independent experiments. ***P < 0.001, two-tailed Student’s t-test