Fig. 5
From: Seryl tRNA synthetase cooperates with POT1 to regulate telomere length and cellular senescence

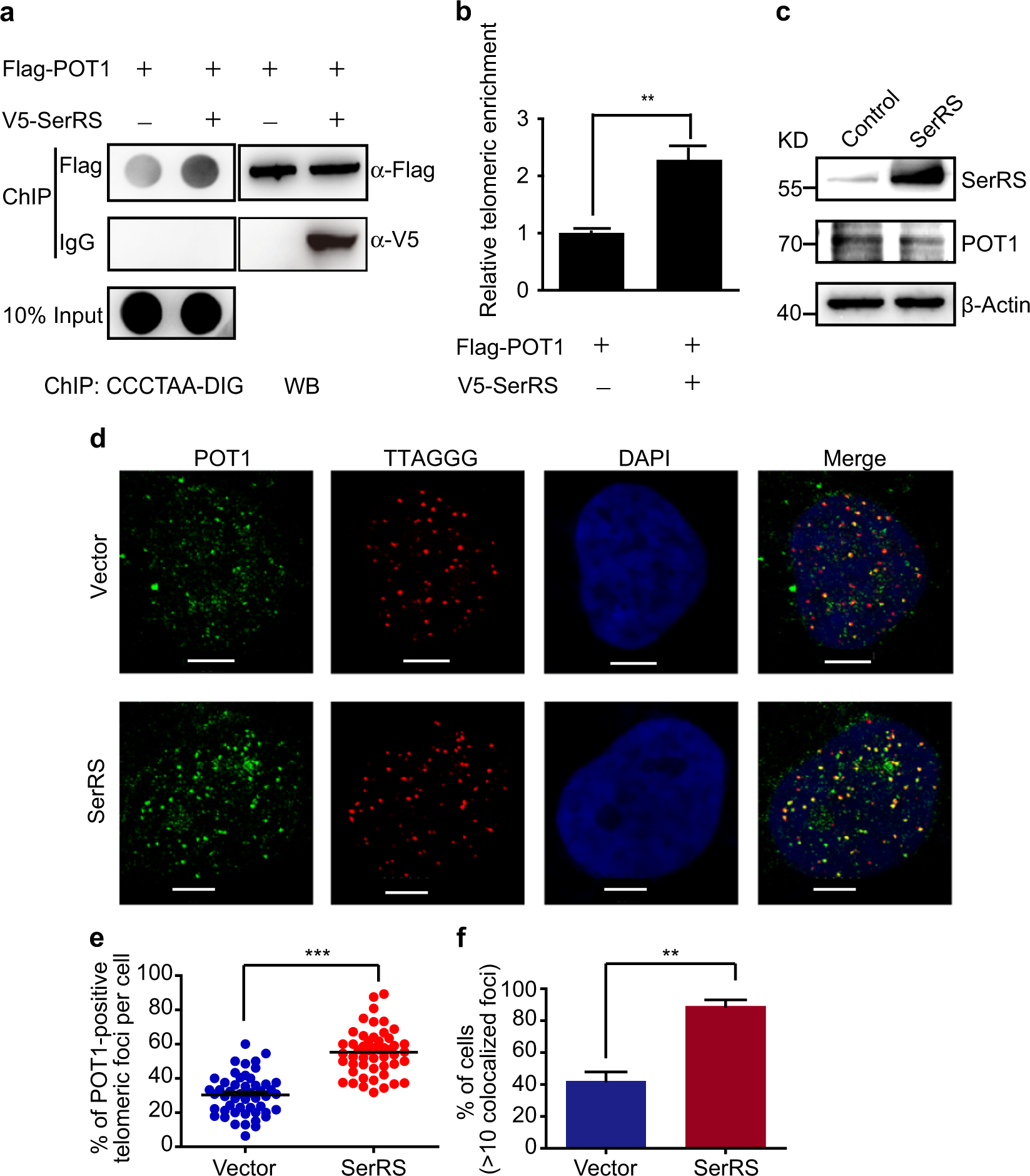
SerRS promotes the recruitment of POT1 to telomeres. a Flag-tagged POT1 was transfected into HeLa 1.2.11 cells with V5-tagged SerRS or empty vectors (right panel). POT1-associated telomeric DNA fragments were immunoprecipitated with an anti-Flag antibody or a control IgG and analyzed by dot blot using DIG-labeled (CCCTAA)6 probes (left panel). b Quantification of the data shown in a. Data are represented as the means ± SEM (n = 3). **P < 0.005, two-tailed Student’s t-test. c The levels of POT1 expression in SerRS-overexpressing HeLa 1.2.11 cells as determined by immunoblot analysis. d IF-FISH showing the localization of POT1 at telomeres in HeLa 1.2.11 cells transfected with SerRS or empty vector. Cells were hybridized with Cy3-labeled (CCCTAA)3 PNA probe (red) and immunostained with POT1 (green). Scale bars represent 5 μm. e Quantification of the data in d to show the average percentages of POT1-associated telomere foci per cell (means ± SEM, n = 50, ***P<0.001, two-tailed Student’s t-test). f Quantification of the data shown in d to show the percentages of cells with more than ten POT1-associated telomeric foci (mean ± SEM, n = 3, **P < 0.01, two-tailed Student’s t-test)