Fig. 1

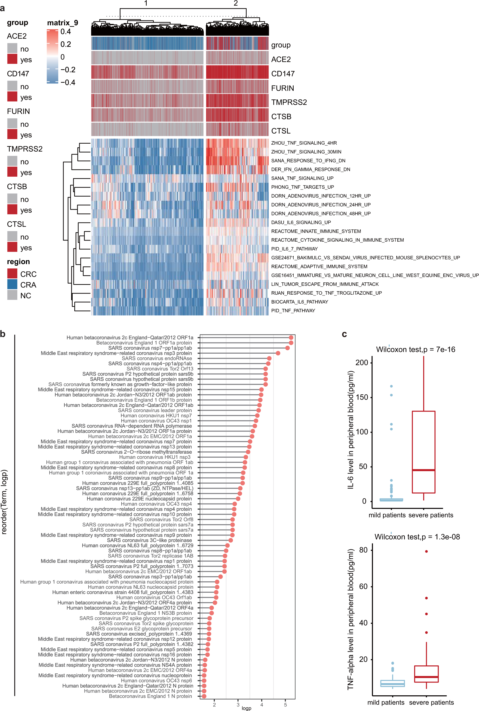
Six potential COVID-19 entry genes co-expressed pathways. a Heatmap showing the expression of the MSigDB defined pathway epithelial cells from human normal colon tissue, adenoma and colorectal cancer. b Cleveland dot plot showing ACE2 co-expressed virus–host interaction pathways. c Box plot showing IL-6 and TNF-alpha status in peripheral blood of 152 patients with COVID-19 pneumonia patients