Fig. 4

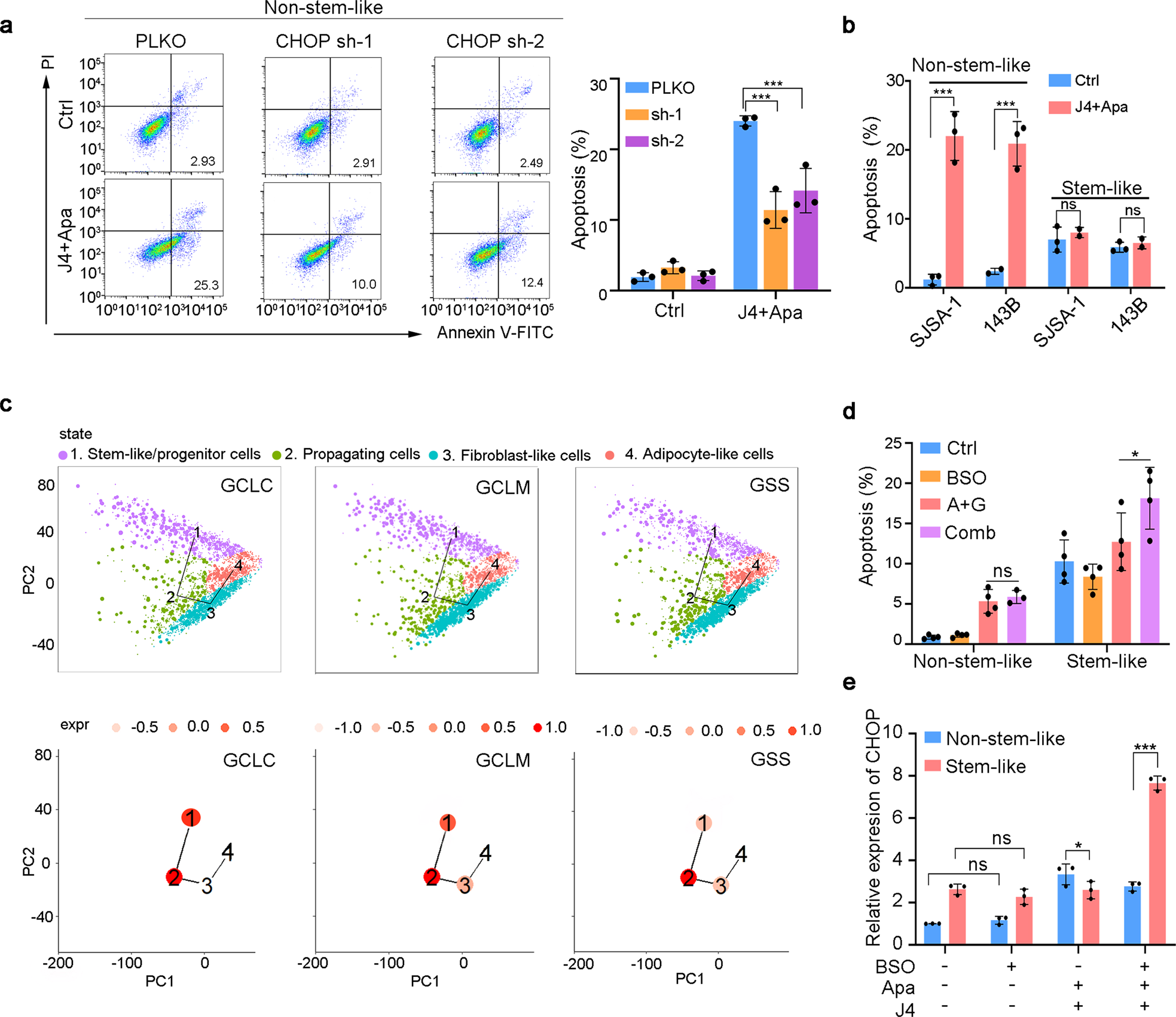
Osteosarcoma stem-like/progenitor cells demonstrate a poor response to ER stress. a Annexin V/PI staining of J4 and Apa-treated non-stem-like SJSA-1 cells or control cells transduced with or without CHOP shRNA. b Percentage of apoptotic cells in non-stem-like or stem-like cultured SJSA-1 or 143B treated with 5 μM J4 and 10 μM Apa at 48 h. c (up) Pseudo-time ordering of distinct populations within osteosarcoma cells. The clusters of cells are indicated with different colors. (down) The mean expression of GSH synthesis-related genes in each tree node. Expression levels (expr) are color coded. d Apoptotic cells were counted in non-stem-like or stem-like 143B cells conducted with different groups at 24 h. Comb, combination of J4 and Apa. e mRNA expression of CHOP in non-stem-like or stem-like 143B cells treated with multiple formulations