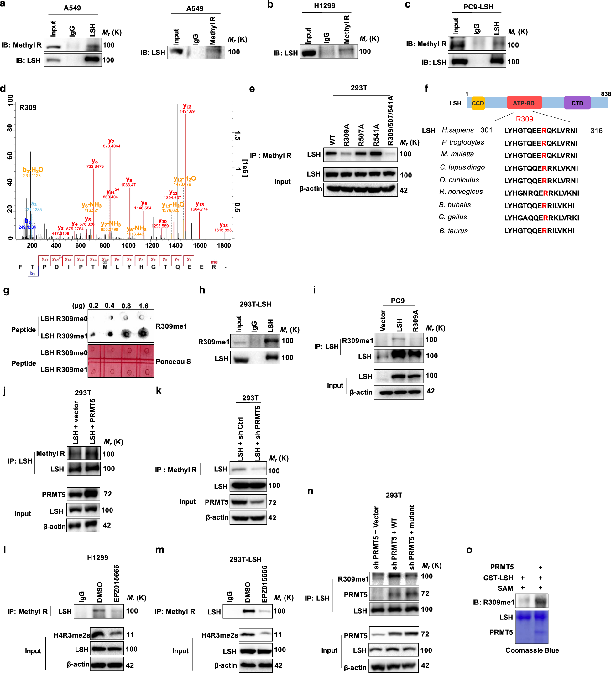
Fig. 2

PRMT5 monomethylates LSH at R309. a–c Endogenous, exogenous LSH or arginine methylated proteins were immunoprecipitated from A549 (a), H1299 (b) and PC9 cells (c) by anti-LSH antibody or anti-pan mono methyl arginine antibody (Methyl R), and the arginine methylation status of LSH was examined with a Methyl R or LSH antibody. d Mass spectrometric analysis showing LSH R309 methylation in A549 cells. e IB analyses of immunoprecipitated proteins, obtained from 293T cells transiently transfected with plasmids expressing LSH WT, LSH mutants including R309A, R507A, R541A, and R309/507/541A. f Alignment of the consensus LSH amino acid sequences around the arginine 309 residue highlighted in red among various species. g The synthetic LSH peptides containing the R309 residue without or with methylation were used in dot blot analysis to validate the validity and specificity of the anti-LSH R309me1 antibody. h, i Proteins derived from 293T cells ectopically expressing LSH (h), and PC9 cells stably expressing LSH WT or LSH R309A (i) were subjected to IP analysis, followed by IB assay with the generated anti-LSH R309me1 antibody. j, k 293T cells ectopically expressing human PRMT5 (j) and shPRMT5 (k) were collected and subjected to an immunoprecipitation assay with the Methyl R antibody, followed by IB analysis with the anti-LSH antibody to identify the effect of PRMT5 on LSH arginine methylation. l, m Endogenous, exogenous arginine methylated proteins were immunoprecipitated from H1299 (l) and 293T cells (m) treated with EPZ015666 (specifically inhibit PRMT5 methyltransferase activity) by anti-pan monomethyl arginine antibody (Methyl R), and the arginine methylation status of LSH was examined with LSH antibody. n 293T cells ectopically expressing human PRMT5 WT and mutant after knocking down PRMT5 were collected and subjected to an immunoprecipitation assay to identify the effect of PRMT5 on LSH arginine methylation. o Purified GST-LSH, HA-PRMT5 fusion protein and SAM were subjected to in vitro methylation analysis with LSH R309me1 antibody to detect LSH methylation. Immunoblotting (top panel) and Coomassie Brilliant blue staining (bottom) were shown