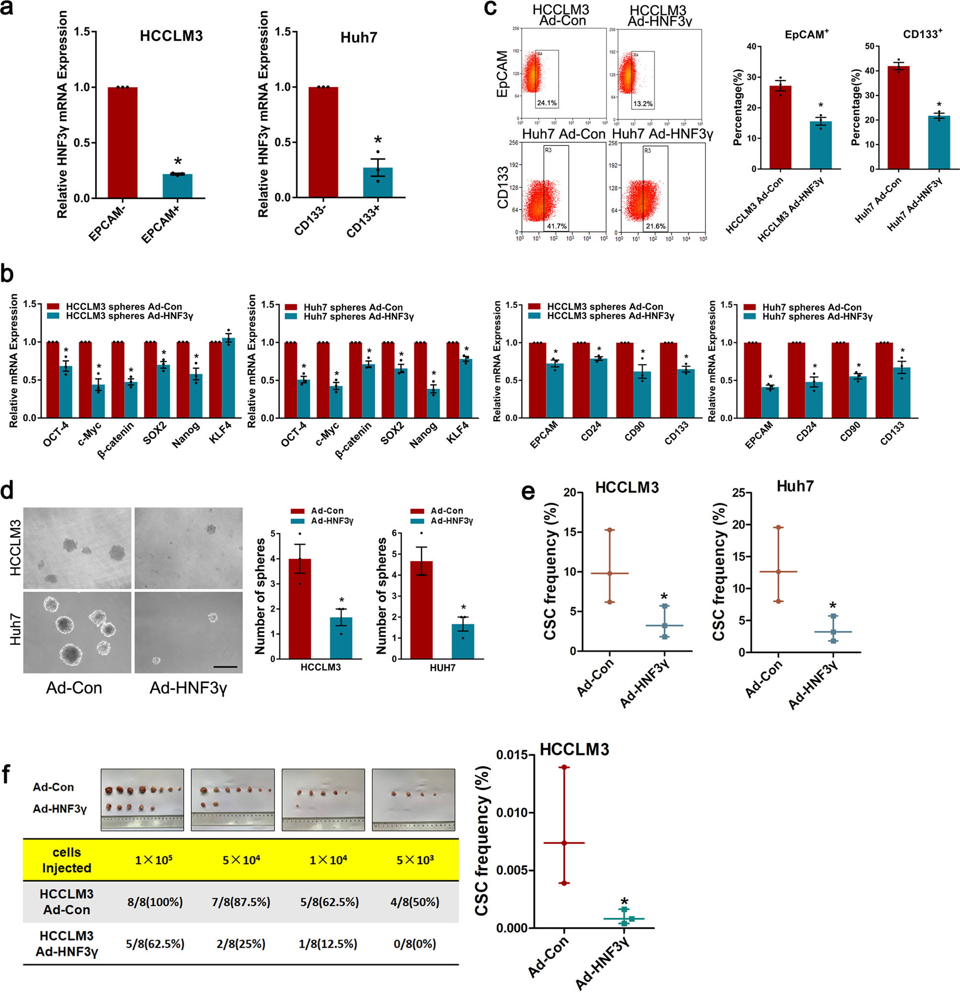
Fig. 5

HNF3γ promotes the differentiation of liver CSCs. a The expression of HNF3γ in EpCAM+ or CD133+ HCC cells was determined by real-time PCR. b The expression of stemness-associated transcription factors and liver CSC markers in HCCLM3 or Huh7 cells-formed spheres infected with Ad-HNF3γ were analyzed by real-time PCR. c Flow cytometry assay of the EpCAM+ or CD133+ cell populations in HCCLM3 or Huh7 cells infected with Ad-HNF3γ. Results were expressed as means ± SEM. d Representative images of spheroids generated from Ad-HNF3γ- or Ad-Con-infected HCC cells. The number of hepatoma spheroids was counted and compared. Results were expressed as means ± SEM. Scale bar, 150 μm. e, f In vitro and in vivo LDA assay of HCC cells infected with Ad-HNF3γ or Ad-Con. The CSC frequency was calculated as described in “Methods”