Fig. 1

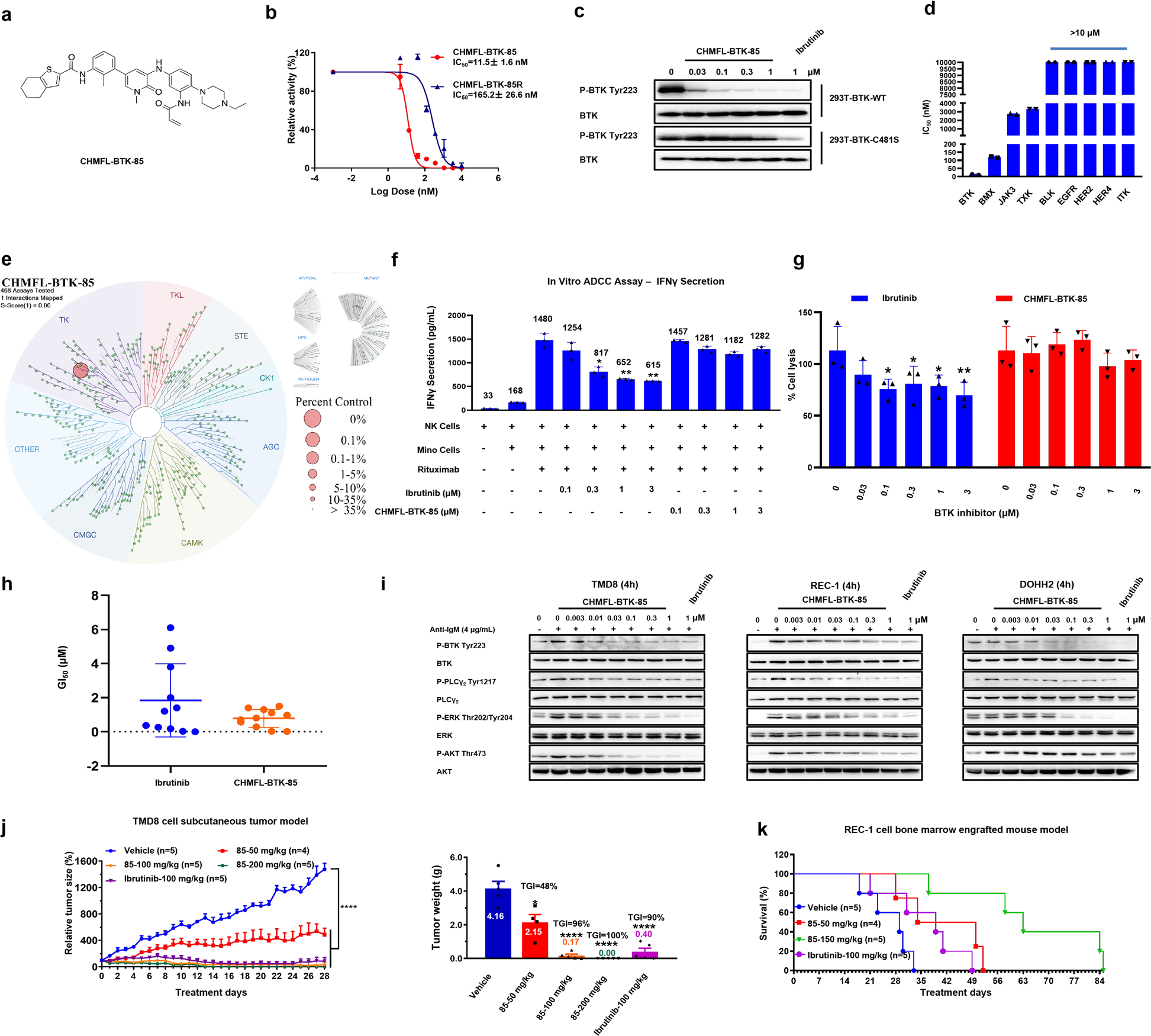
CHMFL-BTK-85 could avoid impairment of the ADCC effects in B-cell non-Hodgkin lymphoma. a Chemical structure of CHMFL-BTK-85. b ADP-GloTM assay determination of the IC50 values of CHMFL-BTK-85 and CHMFL-BTK-85R against BTK kinase. c CHMFL-BTK-85 inhibited the cellular autophosphorylation Tyr223 of WT BTK and the C481S mutant in transiently transfected HEK293 cells. The blots were cropped for improved clarity and conciseness. d ADP-GloTM assay determination of the IC50 values of CHMFL-BTK-85 against BTK, BLK, BMX, EGFR, HER2, HER4, ITK, JAK3, and TXK kinases. e Kinome-wide selectivity profiling of CHMFL-BTK-85 with DiscoverX’s KINOMEscanTM technology (http://www.kinomescan.com). The red circles indicated kinases bound, and circle size indicated relative binding affinity compared to DMSO (Ctrl%). The complete dataset was shown in Supplementary Table 2. f Mino cells and NK cells were co-seeded and treated with vehicle or various concentrations of BTK inhibitors in the presence of Rituximab; interferon (IFN)-γ levels in the conditioned medium were measured as a readout of the assay. g Mino cells and NK cells were co-seeded and treated with vehicle or various concentrations of Ibrutinib and CHMFL-BTK-85 in the presence of Rituximab. Cytotoxicity of the target cells was determined by lactate dehydrogenase release into the culture medium. h Anti-proliferative effects of CHMFL-BTK-85 against a panel of B-cell lymphoma cell lines. The cells were treated with Ibrutinib and CHMFL-BTK-85 (maximum concentration 10 μM) for 72 h, and then cell viability was measured using the CellTiter–Glo assay (Error bars, mean ± SEM, n = 3). i The phosphorylation levels of BTK (Tyr223), PLCγ2 (Tyr1217), ERK1/2 (Thr202/Tyr204), and AKT (Ser473) were detected by western blot in TMD8, REC-1, and DOHH2 cell lines. These cells were incubated with the indicated concentrations of CHMFL-BTK-85 for 4 h before lysis. j Anti-tumor effects of CHMFL-BTK-85 with once daily (QD) dosing at 50, 100, and 200 mg/kg. The total study length was 28 days. (Left) Representative graphs of relative tumor size are shown. (Right) Representative graphs of tumor weight of different groups are shown. k Anti-tumor efficacy of CHMFL-BTK-85 in the bone marrow engrafted mouse model. Kaplan–Meier plots of survival. The disseminated NOD/SCID mice were intravenously inoculated with REC-1 cells and received daily oral administration of CHMFL-BTK-85 dosing at 50 and 150 mg/kg. The total study length was 84 days, and each treatment group contained 4–5 animals. Date are shown as mean ± SEM, *P-value < 0.05, **P-value < 0.01, ***P-value < 0.001, and ****P < 0.0001