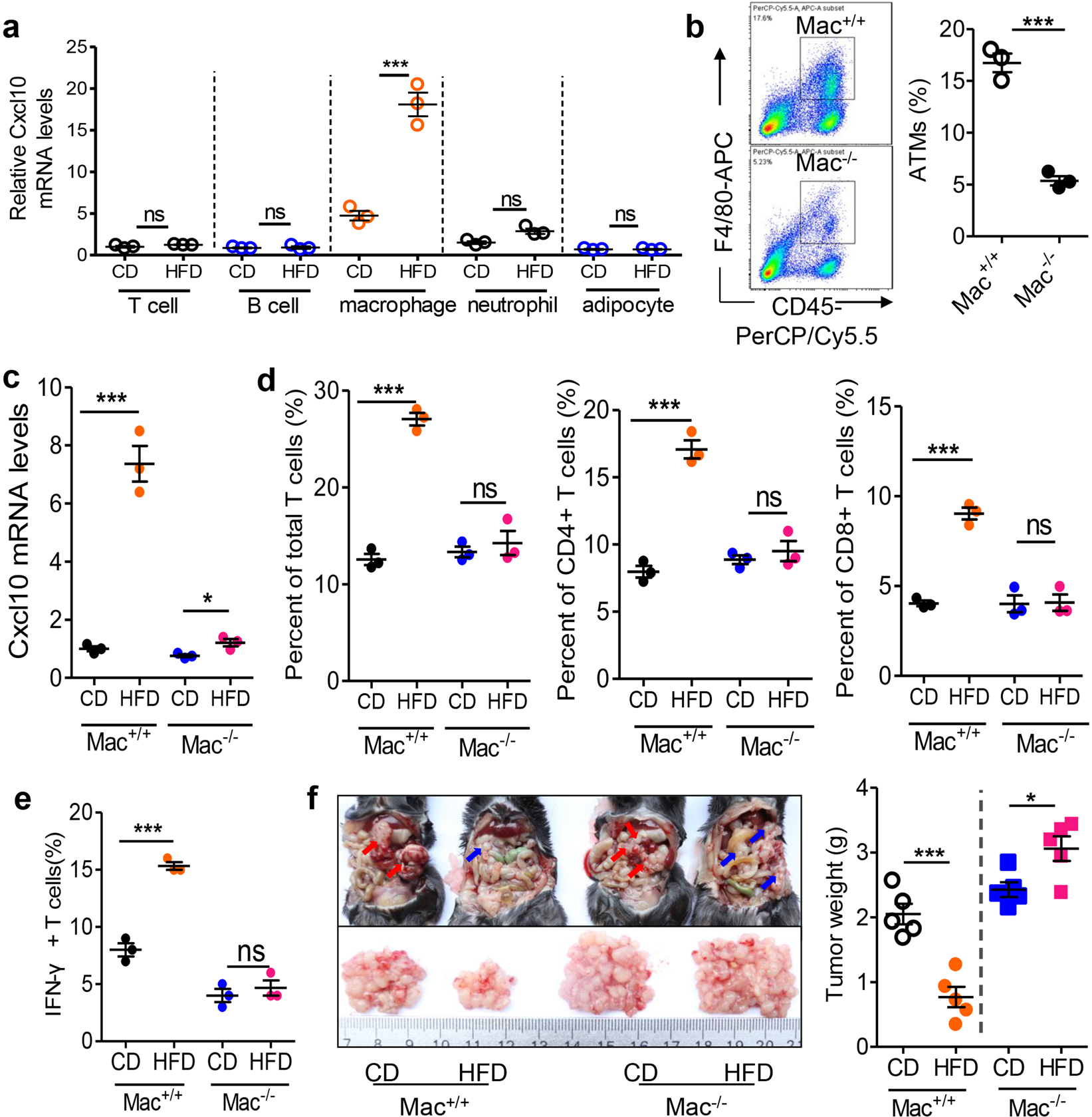
Fig. 4

HFD potentiates macrophage-dependent T cell recruitment and activation in tumor-seeded eFats. a Relative Cxcl10 mRNA levels in T cells, B cells, macrophages, neutrophils, and adipocytes isolated from the eFats of tumor-seeded mice treated with a CD or HFD for 5 days. Each sample was pooled from 10 individuals (n = 3). b Adipose tissue macrophages (ATMs) in the eFats were depleted in Mac−/− mice. Details are described in “Methods” (n = 3). c Relative mRNA levels of Cxcl10 in the eFats of tumor-seeded Mac+/+ or Mac−/− mice fed a CD or HFD for 5 days (n = 3). d HFD consumption stimulates macrophage-dependent T cell recruitment. Six-week-old male Mac+/+ and Mac−/− mice were intraperitoneally injected with MC-38 cells (1.0 × 106 cells in 100 µl PBS) and immediately fed a CD or HFD for 5 days. Then the frequencies of total T cells, CD4+ T cells, and CD8+ T cells were calculated by flow cytometry. Each tested sample was pooled from 3 individual samples (n = 3). e Macrophage deletion prevents HFD-induced T cell activation. IFNγ+ T cells were counted in the eFats of tumor-seeded mice treated with a CD or HFD for 5 days. Each tested sample was pooled from 3 individual samples (n = 3). f Macrophage deletion prevents the HFD-mediated suppression of tumor seeding. Mac+/+ and Mac−/− mice were intraperitoneally injected with MC-38 cells (1.0 × 106 cells in 100 µl PBS) and immediately fed a CD or HFD for 14 days. Peritoneal tumor nodes were collected and weighed (n = 5). All the data are shown as the mean ± s.e.m. (*P < 0.05 and ***P < 0.005; ns not significant; Student’s t test)