Fig. 5
From: Kindlin-2 regulates skeletal homeostasis by modulating PTH1R in mice

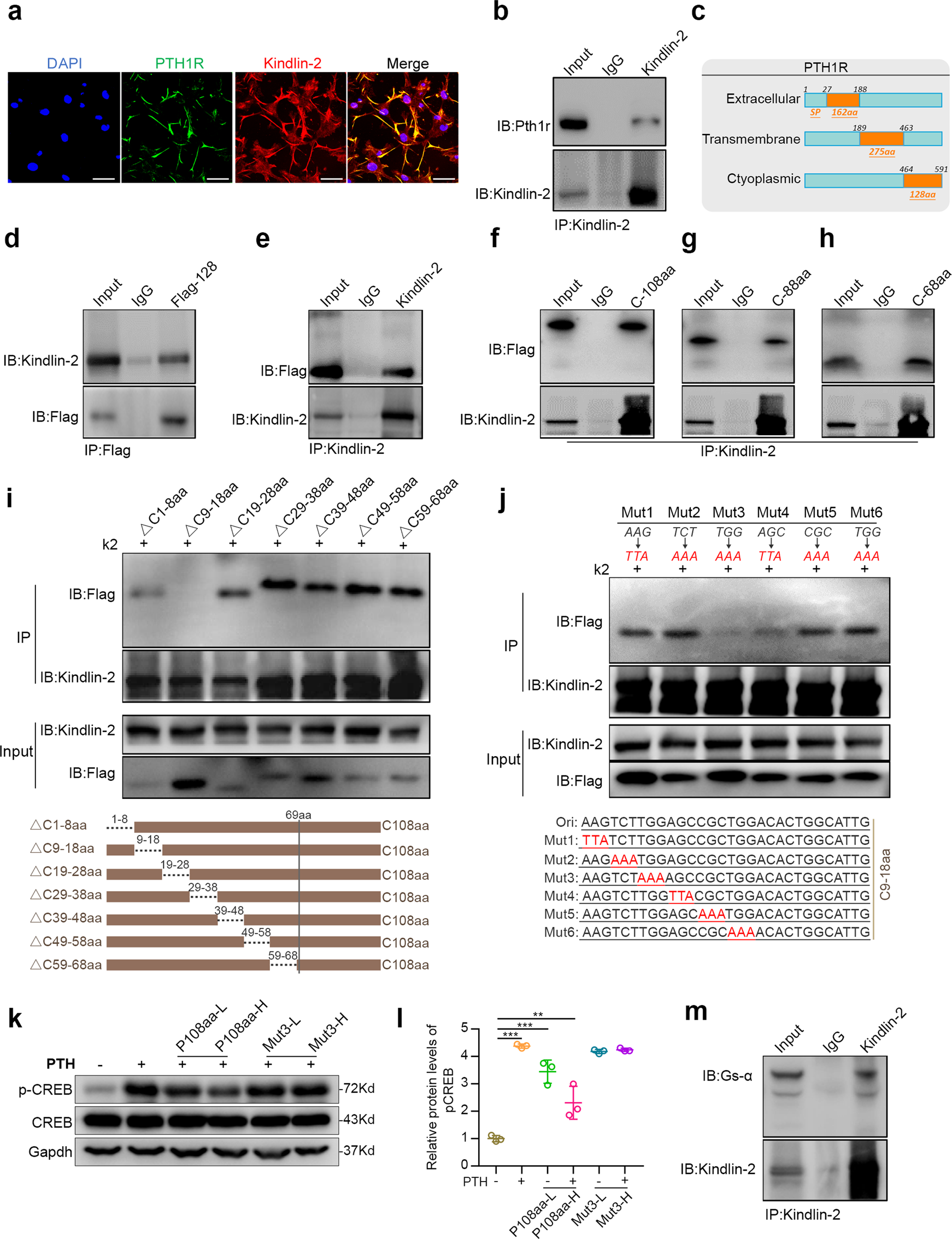
Kindlin-2 interacts with the C-terminal intracellular domain of PTH1R at aa 474–475 and Gsα. a Immunofluorescence (IF). Colocalization of Kindlin-2 and PTH1R in MLO-Y4 osteocyte-like cells. Scale bars: 20 μm. b Co-immunoprecipitation (co-IP) assay. Protein extracts from MC-4 cells were incubated with Kindlin-2 antibody or IgG, and the immunocomplexes were separated by SDS-PAGE, followed by western blotting with antibodies against PTH1R and Kindlin-2. c A diagram of the mouse PTH1R protein structure topology showing a signal peptide (SP, aa 1–27), extracellular domain (aa 28–188), transmembrane domain (aa 189–463), and cytoplasmic domain (aa 464–591). d, e co-IP assay. COS-7 cells were co-transfected with expression plasmids expressing Flag-PTH1R (128 aa) and full-length Kindlin-2. Protein extracts were incubated with either Flag antibody (d) or Kindlin-2 antibody (e). f–h co-IP assay. Truncated expression plasmids expressing PTH1R C-terminal cytoplasmic 108, 88, or 68 aa regions and full-length Kinldin-2 expression plasmid were co-transfected into COS-7 cells. Protein extracts were incubated with Kindlin-2 antibody, followed by western blotting using Flag and Kindlin-2 antibodies. i co-IP assay. Using the 108 aa plasmid as parent plasmid to generate seven internal deletion plasmids with 10 aa deleted in each. Different internal deletion plasmids and full-length Kindlin-2 plasmid were co-transfected into COS-7 cells. Protein extracts were incubated with Kindlin-2 antibody, followed by western blotting using Flag and Kindlin-2 antibodies. j co-IP assay. Using the 108 aa plasmid as parent plasmid, six plasmids with point mutations within the C9–18 aa region were generated and co-transfected with full-length Kindlin-2 expression plasmid in COS-7 cells. Proteins extracts were incubated with Kindlin-2 antibody, followed by western blotting using Flag and Kindlin-2 antibodies. k Western blotting. MC-4 cells were transfected with low (800 ng, L) and high dose (1600 ng, H) of wild-type PTH1R108 aa (P108 aa) or mutant PTH1R108 aa (Mut3) plasmids and then treated with PTH 1-34 (10−7 M) for 3 h. Whole-cell lysates were collected for western blotting using the indicated antibodies. l Quantitative analysis of protein expression of k from three independent experiments. Results are expressed as mean ± standard deviation (s.d.). **P < 0.01, ***P < 0.001. m co-IP assay. Protein extracts from MC-4 cells were incubated with Kindlin-2 antibody or IgG, and the immunocomplexes were separated by SDS-PAGE, followed by western blotting with Gsα or Kindlin-2 antibody