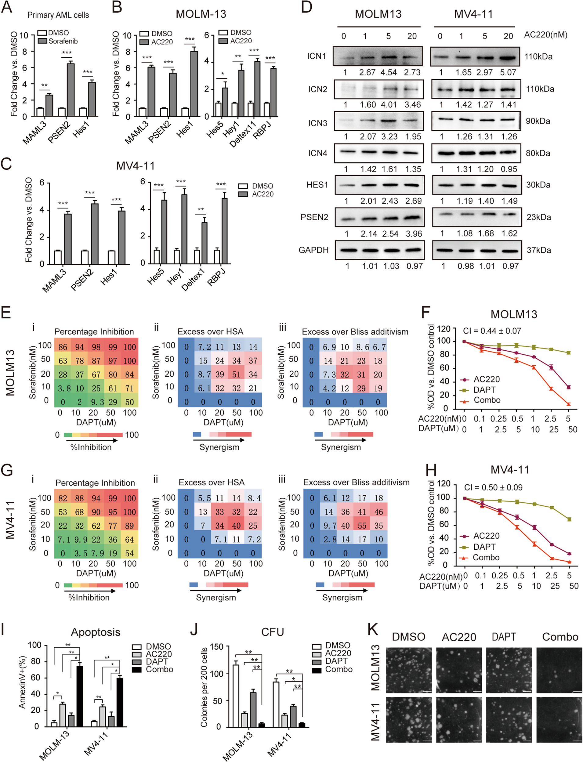
Fig. 1: FLT3-TKIs mediate the upregulation of Notch signaling, and combined treatment of FLT3-TKIs with DAPT triggers synergistic cytotoxic effects on FLT3/ITD+ cells.

a The expression levels of MAML3, PSEN2, and Hes1 were measured in triplicate by qPCR relative to GAPDH in samples obtained from FLT3/ITD+ patients (n = 3) treated with DMSO or sorafenib. b MOLM13 cells and c MV4-11 cells were treated with AC220 (2.5 nM) for 12 h, and the mRNA expression levels of MAML3, PSEN2, Hes1, Hes5, Hey1, Deltex1, and RBPJ were measured in triplicate by qPCR relative to GAPDH levels. d The expression of ICN1, ICN2, ICN3, ICN4, PSEN2, and HES1 was determined by immunoblotting after treatment with AC220 at the indicated concentrations for 12 h in both MOLM13 and MV4-11 cells. GAPDH was used as a loading control. e (i) The percentage inhibition of MOLM13 cell proliferation relative to that of untreated cells is shown. Cells were treated at the indicated concentrations of sorafenib (0–100 nM) and DAPT (0–100 µM), and cell viability was determined by the CCK-8 assay following 72 h of treatment. The average of three measurements is shown. The color of the squares also indicates the level of growth inhibition. (ii) Differences in the percentage growth inhibition between the combination treatment and either sorafenib or DAPT treatment alone, whichever had a stronger effect. HSA highest single agent. (iii) Excess over Bliss additivism was determined by the difference between the observed and the predicted percentage inhibition of the combined treatment. The Bliss additivism model predicting the combined response C for two single compounds with effects A and B is C = A + B − A × B, where A and B are the percentage inhibition of single agents A and B. The difference reflects the magnitude of synergism, as shown by the scale bar. f MOLM13 cells were treated with AC220 (0–5 nM) for 72 h, either alone or in combination with DAPT (0–50 µM), and cell proliferation was measured in triplicate by the CCK-8 assay. Data represent the average ±SD. g (i–iii) and h Results obtained from MV4-11 cells. i MOLM13 and MV4-11 cells were treated with AC220 (2.5 nM) and/or DAPT (25 µM). Apoptosis was measured by Annexin V staining at 48 h. j CFU numbers 14 days after plating of 2 × 102 MOLM13 or MV4-11 cells in culture medium containing AC220 (1 nM) and/or DAPT (10 µM). k Representative images of the colony-forming assay are shown. Images were obtained using the white mode of ChemiDoc XRS + Imaging System (Bio-Rad). Scale bar, 20 mm. Data represent the average of three independent experiments ±SD. (*P < 0.05; **P < 0.01, ***P < 0.001).