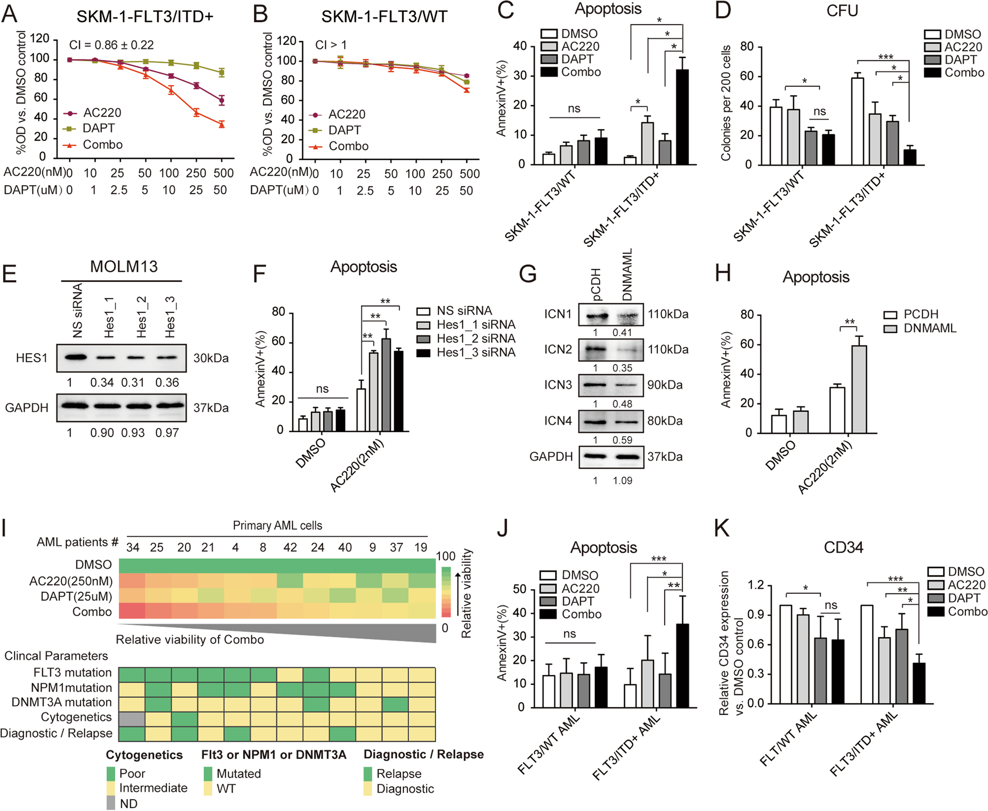
Fig. 2: Combinatorial effect of AC220 with Notch inhibition in FLT3/ITD cells and FLT3/ITD+ patient blast samples.

a FLT3/ITD+ (SKM-1-1D5) and b FLT3/WT (SKM-1-WT) SKM-1 cells were treated in triplicate with AC220 (0-500 nM) for 72 h either alone or in combination with DAPT (0–50 µM), and cell proliferation was measured by the CCK-8 assay. c FLT3/ITD+ (SKM-1-1D5) and FLT3/WT (SKM-1-WT) SKM-1 cells were treated in triplicate with AC220 (250 nM) and/or DAPT (25 µM) for 48 h, and apoptosis was measured by Annexin V staining. d CFU counts at 14 days of FLT3/ITD+ (SKM-1-1D5) and FLT3/WT (SKM-1-WT) SKM-1 cells cultured in methylcellulose-based medium containing AC220 (100 nM) and/or DAPT (10 µM). Data represent the average of three independent experiments ±SD. (*P < 0.05; **P < 0.01, ***P < 0.001). e Expression of HES1 in MOLM13 cells transfected with non-silencing (NS) siRNA or Hes1-targeting (Hes1_1, Hes1_2, and Hes1_3) siRNAs. f Hes1 knockdown and non-silencing control MOLM13 cells were treated with AC220 (2 nM), and apoptosis was measured by Annexin V staining at 48 h. g MOLM13 cells infected with lentivirus expressing pCDH or pCDH-DNMAML were selected by puromycin (1 μg/mL) for 1 week. The expression of ICN1, ICN2, ICN3, and ICN4 in purified cells was measured by immunoblotting. GAPDH was used as a loading control. h Puromycin-purified MOLM13 cells expressing pCDH or pCDH-DNMAML were subjected to DMSO or AC220 (2 nM) treatment for 48 h. Apoptosis was measured by Annexin V staining. Data represent the average of three independent experiments ± SD. (*P < 0.05). i Primary AML samples (n = 12) were treated with AC220 (250 nM) and/or DAPT (25 μM) for 48 h. Cell viability relative to DMSO control cell viability was measured in triplicate by CCK-8 assay. The corresponding clinical parameters for each AML patient are presented below. Samples were ranked by their sensitivity towards the combined treatment. j Apoptosis of treated FLT3/ITD+ (n = 7) and FLT3/WT (n = 5) primary cells was measured in triplicate by Annexin V staining. k Surface expression of CD34 in primary blast cells following the indicated treatment, as represented by the relative CD34 proportion vs. the DMSO control. Error bars represent the average ±SD. (*P < 0.05; **P < 0.01, ***P < 0.001).