Fig. 1
From: Adiponectin exacerbates influenza infection in elderly individuals via IL-18

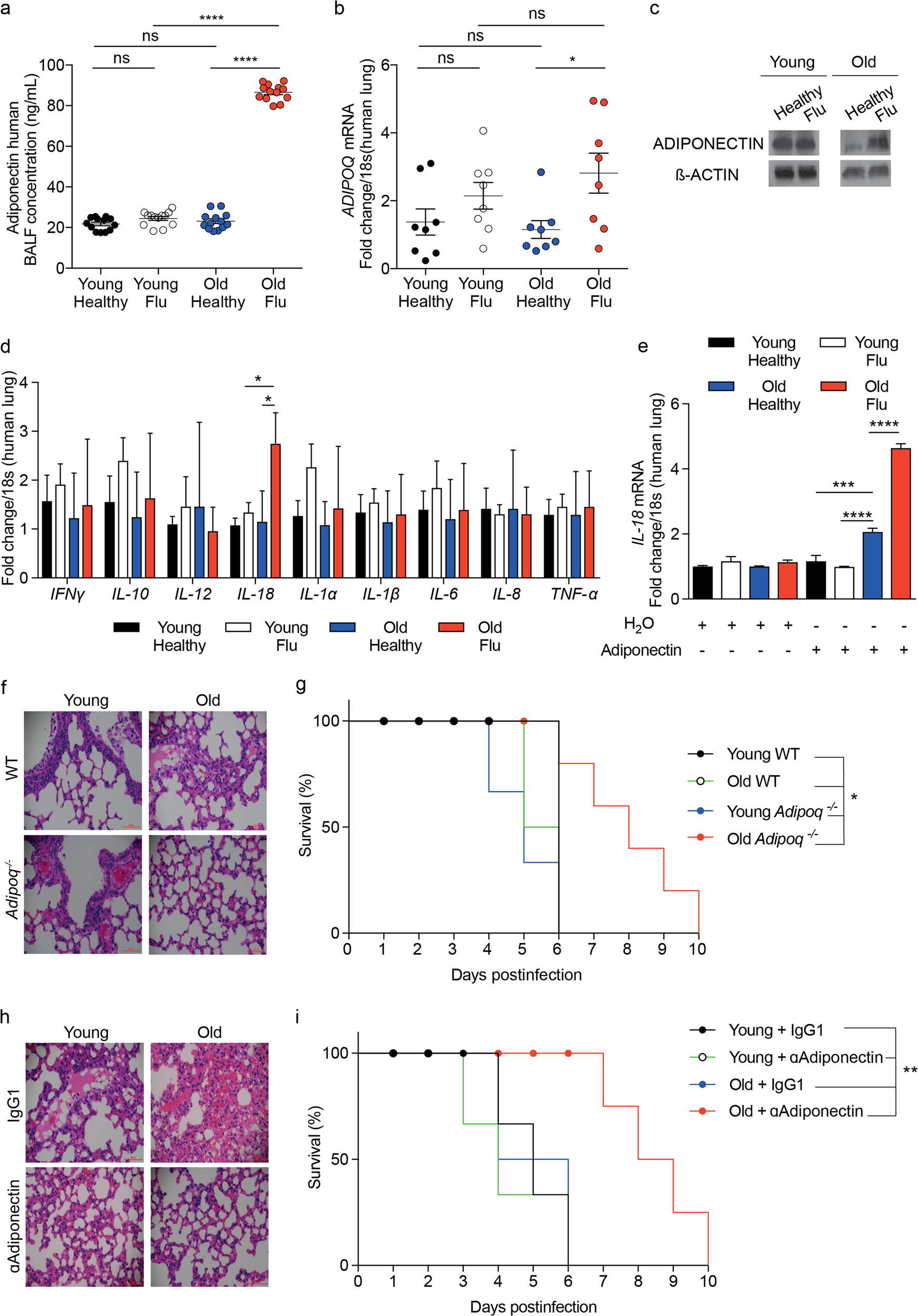
Adiponectin exacerbates influenza infection in old age via IL-18. a Adiponectin concentration in human BALF samples obtained from young (18–35) or old (60–74) patients with or without influenza (n = 8–13). b Gene and (c) Protein expression of adiponectin from cultured lung samples obtained from young (18–35 old) or old (60–74 old) patients with or without influenza. d Gene expression of cytokines from lung biopsies obtained from young (18–35 old) or old (60–74 old) patients with or without influenza (n = 8). e IL-18 mRNA expression in cultured lung samples obtained from young (18–35 old) or old (60–74 old) patients with or without influenza treated with either the vehicle control (H2O) or human rAdiponectin (3 μg/ml) for 24 h (n = 3). f H&E staining of the lungs (g) survival rate of influenza-infected (10×MLD50 H1N1 influenza virus) WT or Adipoq−/− young (3 months to 9 months old) and old (20 months to 24 months old) mice (n = 6–12). h H&E staining of the lungs (i) survival rate of influenza-infected (10×MLD50 H1N1 influenza virus) WT young (3 months to 9 months old) and old (20 months to 24 months old) mice treated with either the control (IgG1: 50 µg per mouse daily) or with mouse adiponectin antibody (50 µg per mouse daily) until the final timepoints (n = 6–12). All RT-qPCR gene expression levels were normalized to the endogenous level of 18 s. All data are expressed as the mean ± S.E.M. of n observations. A Student’s unpaired t test or ANOVA with Tukey’s comparison were used for statistical analysis. Survival curves were compared using log rank Mantel–Cox curve comparison, and groups were compared to either old Adipoq−/− mice or old WT mice + rAdiponectin in their respective graphs. NS = non–significant. p < 0.05, p < 0.01, p < 0.001 or p < 0.0001 are represented in figures as *, **, *** or ****, respectively