Fig. 1
From: Membranous NOX5-derived ROS oxidizes and activates local Src to promote malignancy of tumor cells

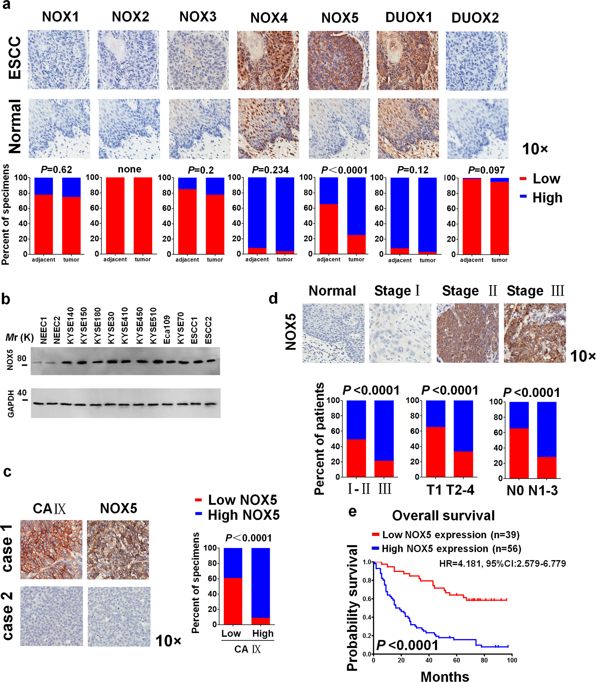
NOX5 positively correlates with the progression of ESCC. a Immunohistochemical staining evaluated the expression of NOX1-5, or DUOX1, 2 in 92 pairs of ESCC, and their respective adjacent noncancerous tissues (cohort I). Representative results of immunohistochemical staining for NOX1-5, or DUOX1, 2 in the same set of consecutive tumor tissue and their respective adjacent noncancerous tissue slices. Magnification, ×10 as indicated. The chi-square test was employed to analyze correlations between tumors and their respective adjacent normal tissues. b Immunoblotting analysis of NOX5 in primary normal human esophageal epithelial cells (NEECs) and cultured ESCC cell lines or primary ESCC cells. GAPDH was used as a loading control. c Representative results of immunohistochemical staining for CA IX and NOX5 in the same set of consecutive tumor tissue slices (cohort I). High NOX5 levels significantly correlates with high level CA IX, examined using the chi-square test. d The chi-square test was employed to analyze correlations between different clinical parameters, including tumor stage, tumor status and lymph node status, without adjustments (ESCC: n = 95 biologically independent samples; cohort II). e Kaplan–Meier curves of ESCC patients with low versus high expression of NOX5 (n = 95; HR = 4.181, 95% CI: 2.579–6.779, P < 0.0001, log-rank test). Significant differences were compared using the log-rank test (two-sided) without adjustments