Fig. 2
From: TRIM41 is required to innate antiviral response by polyubiquitinating BCL10 and recruiting NEMO

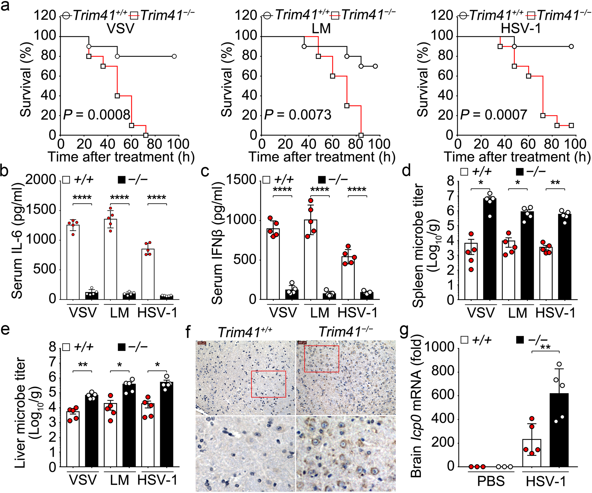
TRIM41 deficiency impairs innate response and exaggerates virus propagation in vivo. a-e Trim41+/+ or Trim41–/– mice were intraperitoneally injected with 100 μl of PBS or PBS containing 5 × 106 PFUs of VSV or LM, or 2 × 108 PFUs of HSV-1 as indicated. The survival of mice (n = 10 per group) was monitored by Kaplan and Meier method and analyzed by Log-rank test (a). Otherwise, 12 h after pathogen infections, serum levels of IL-6 (b) and IFNβ (c) was measured by ELISA (n = 5 mice per group). Alternatively, 24 h after pathogen infections, the microbe titers in the spleen and liver (three biological samples derived from each mouse; n = 5 per group) were determined by plaque formation assays (d, e). f, g Trim41+/+ or Trim41–/– mice were intravenously injected with 100 μl of PBS or PBS containing 2 × 108 PFUs of HSV-1 as indicated. 72 h after treatments, the replication status of HSV-1 in the brain was evaluated by IHC staining of HSV1 (representative images are shown; f) or by Q-PCR assays of Icp0 mRNA (three biological samples derived from each mouse; n = 3 mice for the PBS group, and n = 5 mice for the HSV-1 group; g). Results are presented as mean ± SE (b–e and g, one-way ANOVA followed by Bonferroni multiple comparison). One representative experiment of three is shown. One representative experiment of three is shown. *P < 0.05; **P < 0.01; ****P < 0.0001