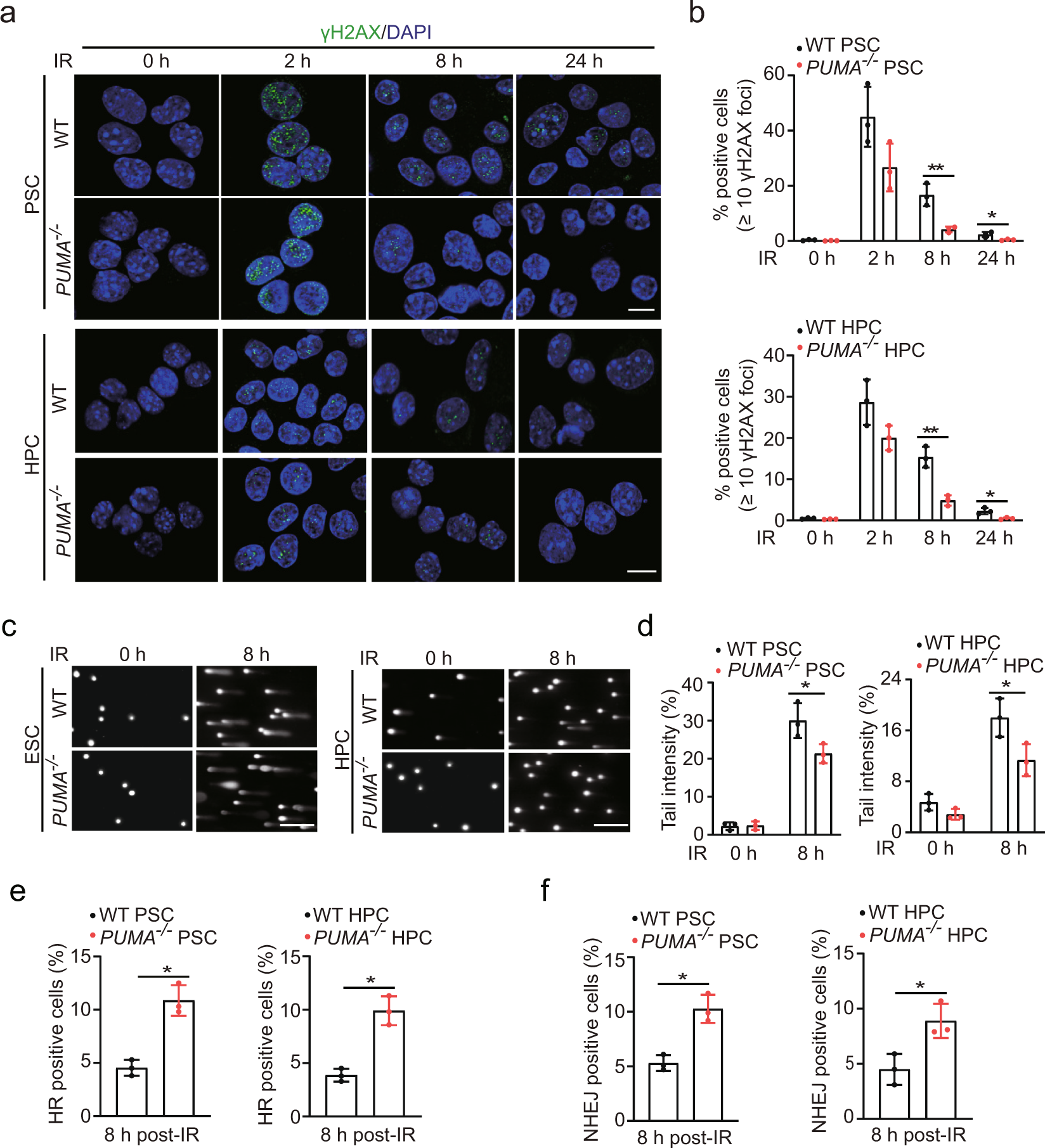
Fig. 1

Knockout of PUMA enhances IR-induced DNA repair in PSCs and HPCs. a Representative images of γH2AX foci in PUMA wild type (WT) and KO PSCs and HPCs after IR. Scale bars, 10 μm. PSCs and HPCs were treated with 2 Gy IR and then fixed at 0, 2, 8, or 24 h for γH2AX staining. b Quantification of γH2AX foci in a. The percentage of positive cells (≥10 γH2AX foci) is shown. c Representative images of comet tails in PUMA WT and KO PSCs or HPCs at indicated time points after treated with 2 Gy of IR. Scale bars, 250 μm. d Quantification of comet tail intensity in c. e, f Quantification of HR (e) or NHEJ (f)-positive cells in PUMA WT and KO PSCs or HPCs. At 48 h after I-SceI transfection, PUMA WT or KO PSC and HPC cells with stable expression of a pDR-GFP or pEJ5-GFP reporter were treated with 2 Gy IR and then harvested at 8 h for analysis, using flow cytometry to examine recombination induced by I-SceI digestion. Dead cells were excluded by PI staining. Data are representative of three independent experiments with similar results. Error bars, SD. *P < 0.05, **P < 0.01