Fig. 1
From: PTEN suppresses tumorigenesis by directly dephosphorylating Akt

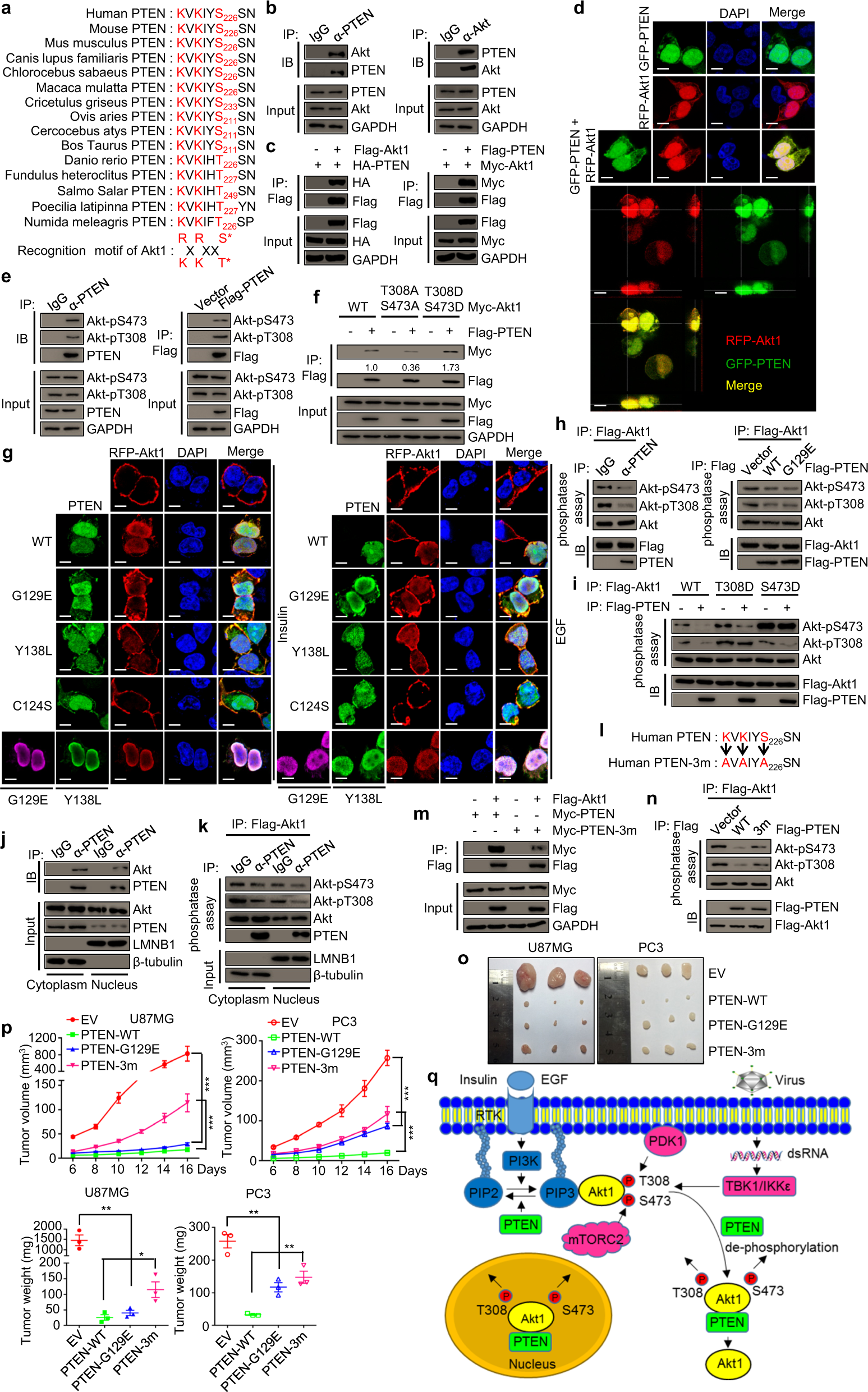
PTEN suppresses tumorigenesis by directly dephosphorylating Akt. a Sequence comparison of PTEN gene in different species. The phosphorylation motifs of Akt are highlighted in red. b Whole-cell lysates of 293T cells were collected, immunoprecipitated with indicated antibodies (IP) and subjected to immunoblotting (IB) analysis. c 293T cells were transfected with vector, Flag-Akt1, or Flag-PTEN. The cell lysates were prepared for IP and IB analysis. d 293T cells were transfected with GFP-PTEN and RFP-Akt1 separately or together. IF assays were performed. Scale bar is 10 μm. e 293T cells were collected or transfected with vector or Flag-PTEN, then cells were subjected to IP and IB analysis. f 293T cells were co-transfected with vector or Flag-PTEN and Myc-Akt1, Myc-Akt1-T308A-S473A, or Myc-Akt1-T308D-S473D. Cells were subjected to IP and IB analysis. g 293T cells were transfected with RFP-Akt1 alone or together with Flag-PTEN, Flag-PTEN-G129E, Flag-PTEN-Y138L, or Flag-PTEN-C124S respectively, or co-transfected with RFP-Akt1, Flag-PTEN-G129E, and Myc-PTEN-Y138L. The cells were serum-starved for 18 h, and then treated with insulin (1 μg/ml) or EGF (100 ng/ml) for 10 min before being subjected to IF assays. Scale bar, 10 μm. h 293T cells were transfected with vector, Flag-PTEN, Flag-Akt1, Flag-PTEN-G129E respectively, immunoprecipitated with anti-Flag agarose, and eluted with 3× Flag peptide. Endogenous PTEN was immunoprecipitated with PTEN antibody from 293T cells. The purified proteins were subjected to phosphatase assays. i 293T cells were transfected with vector, Flag-PTEN, Flag-Akt1, Flag-Akt1-T308D, or Flag-Akt1-S473D respectively, immunoprecipitated with anti-Flag agarose, and eluted with 3× Flag peptide. The purified proteins were subjected to phosphatase assays. j The nuclear and cytoplasmic fraction of 293T cells were extracted and immunoprecipitated with PTEN antibody. The IP samples were subjected to IB analysis. k Flag-Akt1 was transfected into 293T cells. The whole cell extract was immunoprecipitated with anti-Flag agarose and eluted with 3× Flag peptide. Endogenous PTEN was purified from nuclear and cytoplasmic extracts of 293T cells with immunoprecipitation. Flag-Akt1 and PTEN proteins were subjected to phosphatase assays and reaction samples were examined by IB analysis. l The schematic for PTEN-3m (PTEN-K221A-K223A-S226A mutant). m 293T cells were co-transfected with Myc-PTEN and vector or Flag-Akt1, or co-transfected with Myc-PTEN-3m and vector or Flag-Akt1. The cells were subjected to IP and IB analysis. n 293T cells were transfected with vector, Flag-PTEN, Flag-PTEN-3m, or Flag-Akt1 respectively. The cells were immunoprecipitated with anti-Flag agarose and eluted with 3× Flag peptide. The purified proteins were subjected to phosphatase assays. o PTEN-depleted U87MG cells or PC3 cells stably expressing vector, PTEN, PTEN-G129E, or PTEN-3m were subcutaneously injected into nude mice (n = 3 per group) as described in the Methods section. The formed tumors as indicated were shown. p The dissected tumor weights were measured, and tumor volumes were calculated. Data were represented as means ± SEM. *P < 0.05; **P < 0.01; ***P < 0.001, based on the Student’s t tests or two-way ANOVA. q A model of how PTEN suppresses the activity of Akt. The experiments in b, d–g, and i–k were performed two times independently with similar results. The experiments in c, h, and m-n were performed three times independently with similar results.