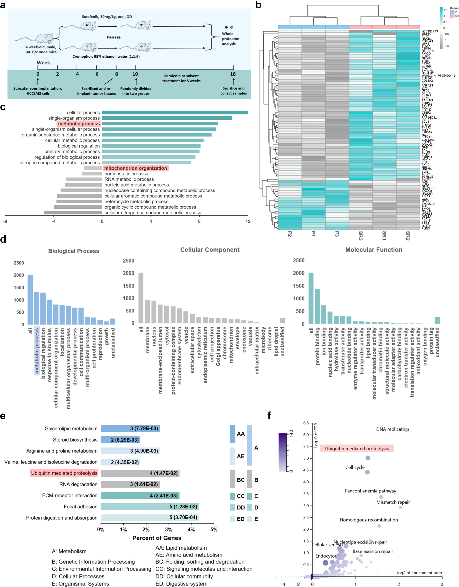
Fig. 4

The role of metabolic process and ubiquitin-mediated proteolysis in sorafenib resistance. a Flow chart of the establishment of a orthotopic sorafenib-resistant mouse model. b The heatmap shows 80 proteins identified via mass spectrum analysis, with differential expressions (p < 0.05) between tumors harvested from the parental and sorafenib-resistant models described in a. P parental, SR sorafenib-resistant. c GO analysis of the deregulated proteins shown in b indicated that metabolic process and mitochondrion organization were changed in resistant cells (p = 0.0105). d GO analysis using GSE94550 from GEO datasets. Biological process, cellular component, and molecular function category were represented. e KEGG pathway analysis of the deregulated proteins shown in b indicated that the ubiquitin–proteasome pathway was altered in sorafenib-resistant cells (p = 0.0147). f KEGG pathway analysis using GSE94550 from GEO datasets demonstrated that ubiquitin-mediated proteolysis was involved in resistance development (p = 5.9138e−8)