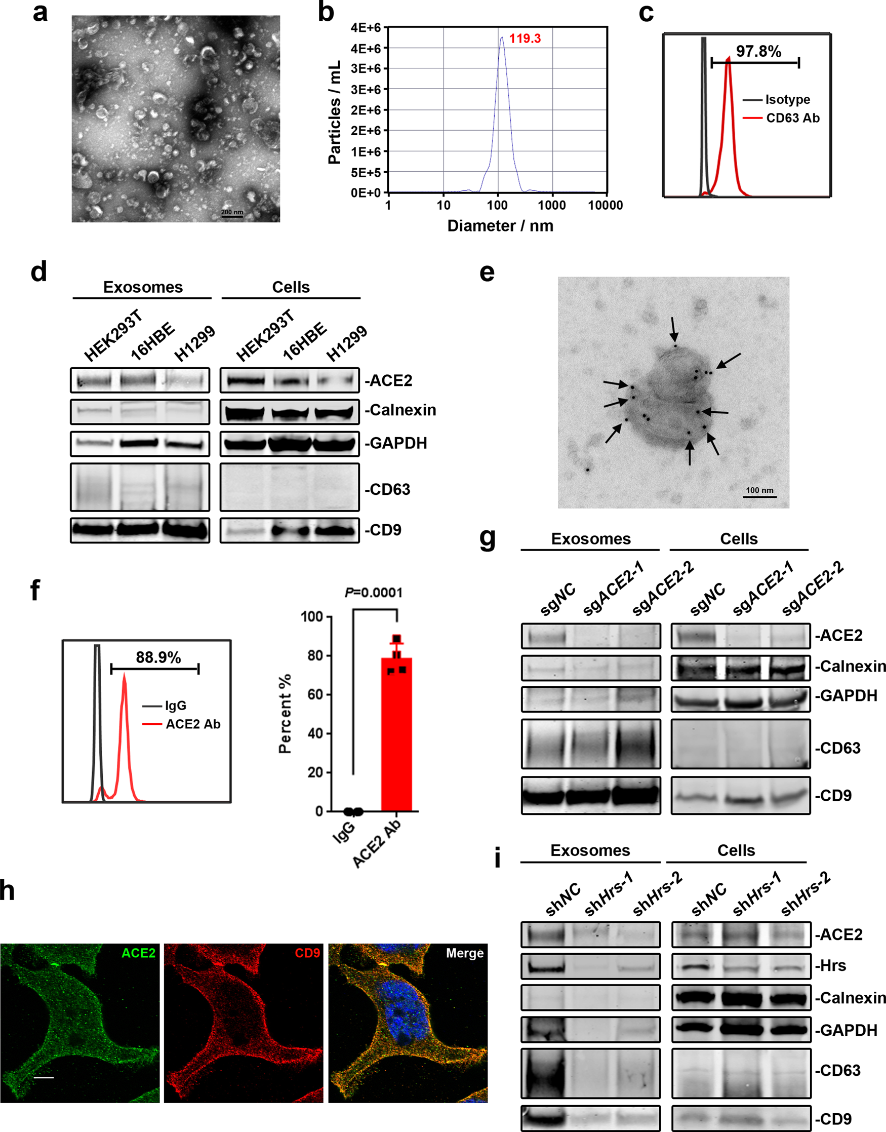
Fig. 1

hACE2 is specifically expressed on the surface of exosomes. a A representative of TEM image of exosomes purified from HEK293T cells. Scale bar, 200 nm. b The size and concentration of purified exosomes derived from HEK293T cells by NTA. The size of 97.5% of total purified exosomes is about 119.3 nm. c The purified exosomes derived from HEK293T cells were further enriched with Human CD63 Isolation/Detection Reagent and stained with anti-CD63 antibody, followed by flow cytometry analysis. d Western blot analysis of the whole cell lysates (Cells) and purified exosomes (Exosomes) from HEK293T, 16HBE, and H1299 cells. e A representative TEM image of HEK293T cell-derived exosomes immunogold-labeled with anti-ACE2 antibodies. Two exosomes close together were shown in the picture. Arrowheads indicate 10 nm gold particles. Scale bar, 100 nm. f The purified exosomes derived from HEK293T cells were further enriched with Human CD63 Isolation/Detection Reagent and stained with anti-ACE2 antibody, followed by flow cytometry analysis (Left panel). Right: Frequency of ACE2+ exosomes in left. Data were shown as the mean ± SD of four independent experiments, and compared using the two-tailed student’s t test. ***P < 0.001. g Western blot analysis of the whole cell lysates and purified exosomes from sgACE2 knockdown cell lines or control cell line. h The confocal image of intracellular hACE2 and exosome marker CD9 in HEK293T. The cells were stained with anti-ACE2 (green) and anti-CD9 (red) antibodies. The nucleus was stained with DAPI (blue). Scale bars, 5 μm. i Western blot analysis of the whole cell lysates and purified exosomes from shHrs knockdown cell lines or control cell line