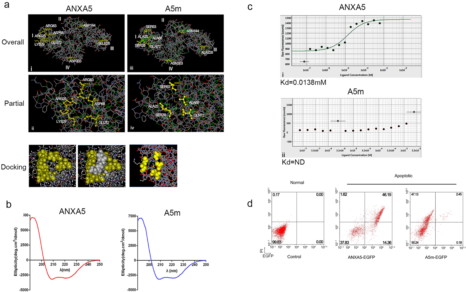
Fig. 2

The mutant A5m is an inactive analogs of ANXA5. a Molecule modeling of ANXA5 and A5m protein. i, iii: overall view of protein conformation; ii, iv: partial view of PS-binding region. The key amino acids responsible for PS-binding in yellow. The PS-binding pocket of ANXA5 is surrounded by R25, K29, R63, D68, and E72 (ii), but mutated in A5m (iv). Using DS docking software (DS2.4), the docked conformation of PS matches the binding pocket of ANXA5, and mismatches with A5m. b The protein conformations of ANXA5 and A5m showed similar structural signals detected by Circular Dichroism (CD) spectrum. c MST analysis of PS liposomes binding on ANXA5-EGFP and A5m-EGFP in the presence of 2.5 mM Ca2+. Data are representative of three independent experiments. ND, not determined. d Apoptotic cells were co-stained with PI and ANXA5-EGFP or A5m-EGFP. Normal cells A549 as negative controls. Representative data are from three independent experiments