Fig. 3

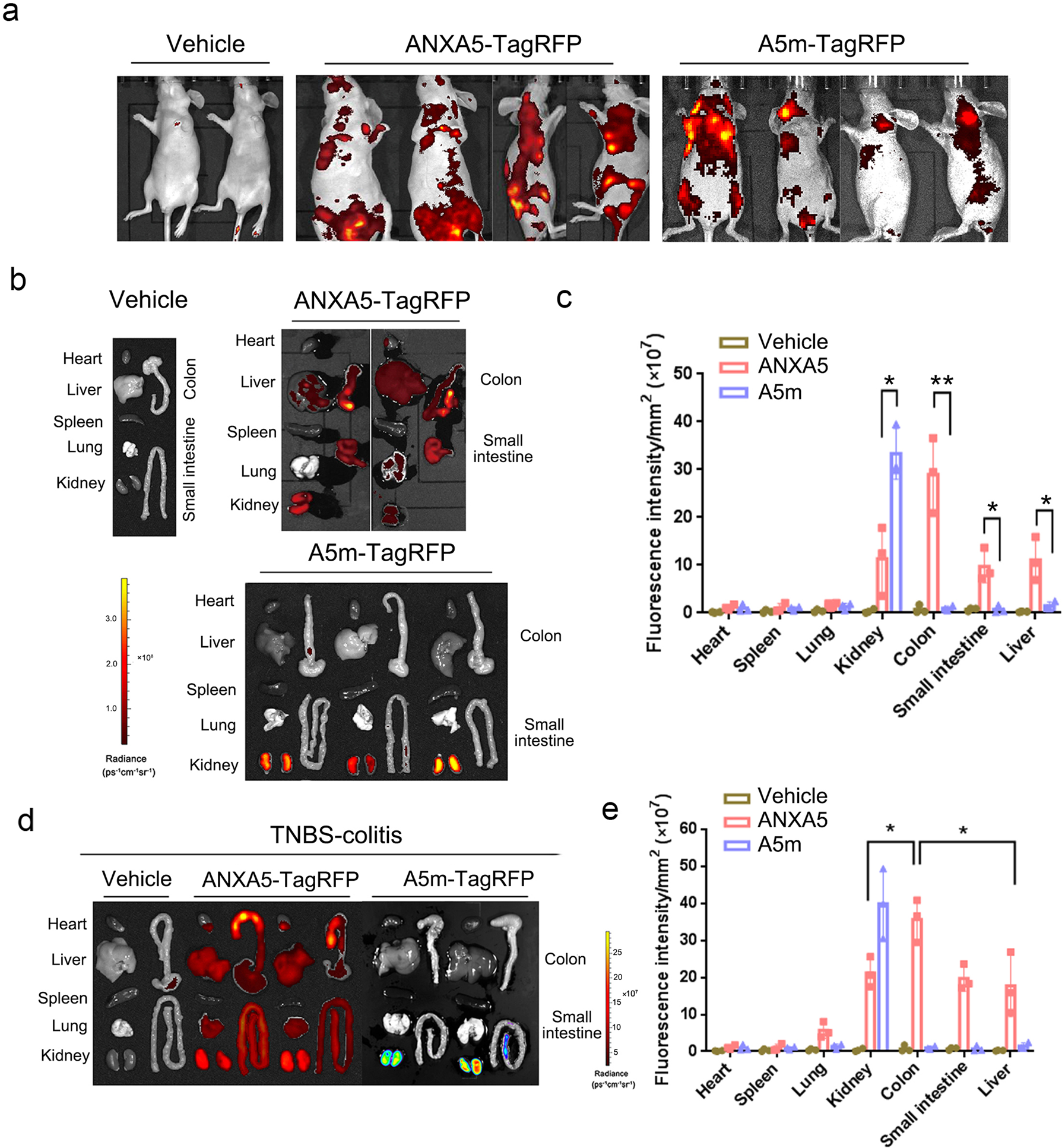
ANXA5 targeting to the colon in a PS-dependent manner. a Nude mice were injected with ANXA5/A5m-TagRFP by tail vein (n = 3). After 30 min, in vivo imaging of fluorescent proteins was visualized by IVIS Lumina XR system. b Ex vivo imaging of ANXA5/A5m-TagRFP in various tissues was visualized after dissection. Red to yellow color indicates increased fluorescence intensity. Fluorescence intensity of various tissues was quantitatively analyzed in (c). *P < 0.05, **P < 0.01 versus the control group according to Student’s t tests. d BALB/c mice with TNBS colitis were injected with ANXA5/A5m-TagRFP by tail vein (n = 3). After dissection, Ex vivo imaging of ANXA5/A5m-TagRFP in various tissues was visualized, and quantitatively analyzed in (e). Data are represented as mean ± SD. *P < 0.05 versus the control group according to Student’s t tests