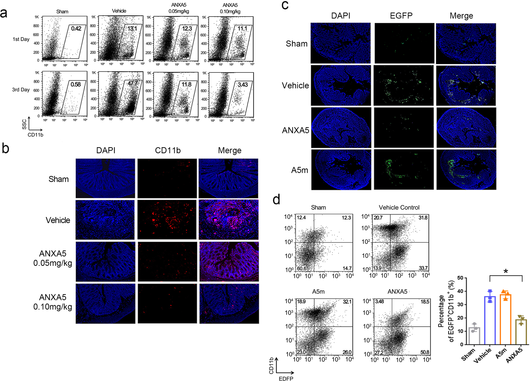
Fig. 5

ANXA5 inhibits the inflammatory cell infiltration. a Mice with TNBS induction were treated with ANXA5 at two different doses. Leukocytes in colonic mucosa were collected on day 1 and day 3, respectively, and stained with CD11b-APC for FACS analysis. b On day 3 after TNBS induction, colonic sections were stained with CD11b-APC (red) and DPAI (blue). c TNBS-colitic mice were pretreated with ANXA5 or A5m, and then received EGFP+ inflammatory cells derived from EGFP mice. The infiltration of EGFP+ cells was inhibited by ANXA5, not by A5m treatment. d The percentages of EGFP+CD11b+ in the colon were analyzed by FACS. Data are representative of three independent experiments shown as mean ± SD (n = 3 mice per group). *P < 0.05 versus the vehicle control group according to Student’s t tests