Fig. 7

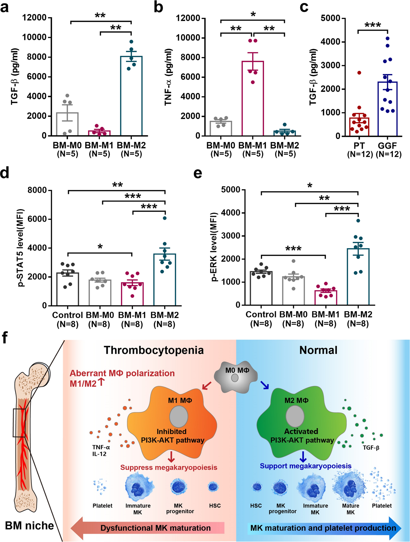
M2 macrophages enhanced phospho-STAT5 and phospho-ERK activity in cocultured megakaryocytes. The ELISA analysis of a TGF-β and b TNF-α levels in the supernatants of BM MФs. The ELISA analysis of c TGF-β levels in the BM plasma of PT or GGF patients. Flow cytometry revealed the intracellular d phosphor(p)-STAT5 and e p-ERK levels in the MKs after cocultured with the different subtypes of MФs. Data are presented as the means ± SEM (*P ≤ 0.05, ** P ≤ 0.01, *** P ≤ 0.001). f Graphical abstract of the current study. Schematic illustration of the different effects of M1 MФs and M2 MФs on megakaryopoiesis