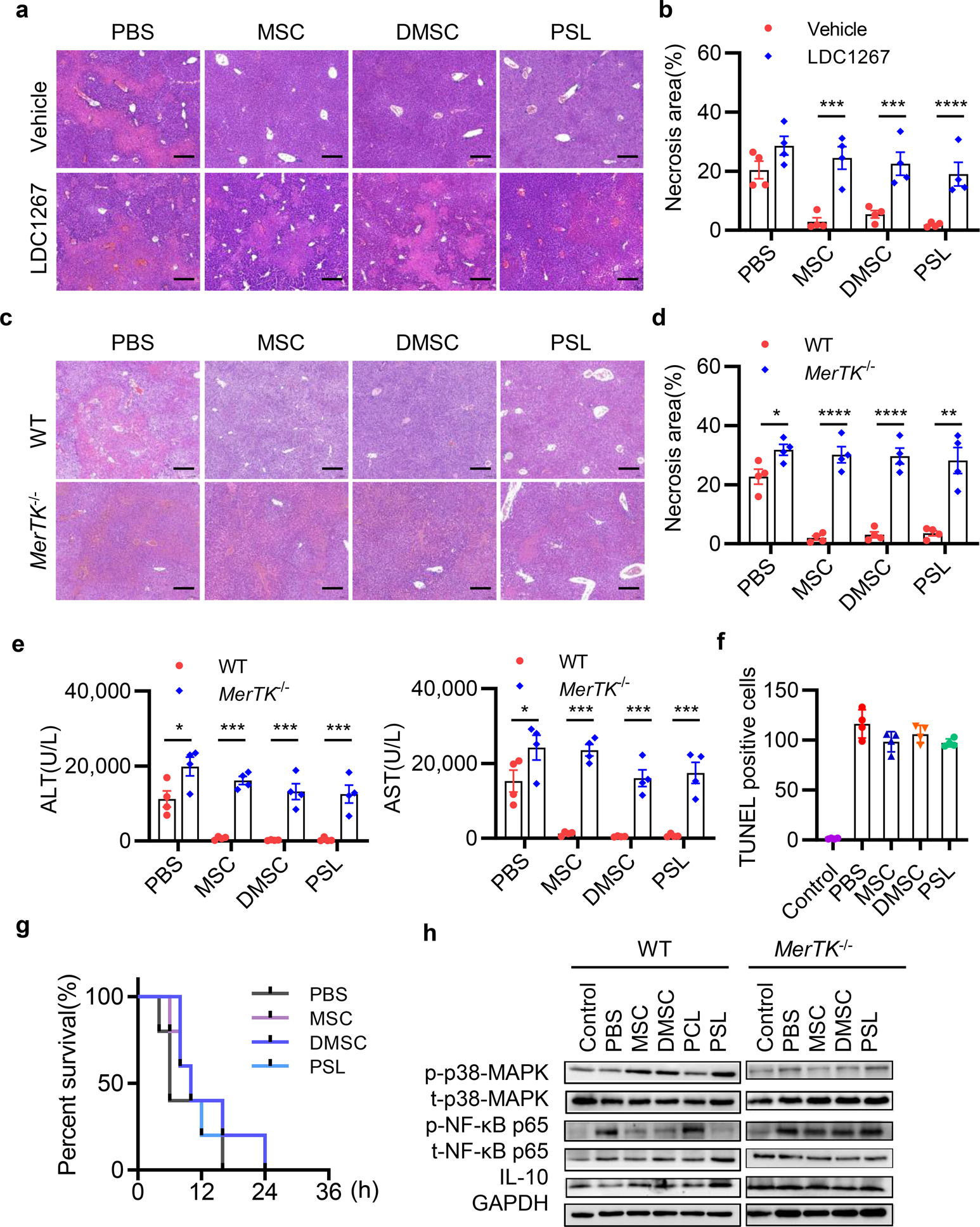
Fig. 6

MSCs, DMSCs, and PSLs rescued ConA-induced liver injury via MerTK signaling. a Representative images of liver histopathology with H&E staining in ConA-injected mice treated with Vehicle and TAM receptor inhibitor LDC1267. Scale bar represents 200 μm. b Quantitative analysis of necrotic area in the liver of PBS-, MSCs-, DMSCs-, or PSLs-treated mice. c Representative H&E staining analysis of liver sections for necrosis area, inflammatory cell infiltration in WT or MerTK−/− mice after PBS, MSCs, DMSCs, or PSLs treatment. Scale bar represents 200 μm. d–f Quantitative analysis of necrosis area (d), serum ALT and AST levels (e), and TUNEL-positive cells (f) in WT or MerTK−/− mice with PBS, MSCs, DMSCs, or PSLs treatment. n = 4 in each group in a–f. g Survival of ConA-injected MerTK−/− mice treated with PBS, MSCs, DMSCs, or PSLs. n = 4 in each group. h Protein levels of p-p38-MAPK, t-p38-MAPK, p-NF-κB p65, t-NF-κB p65, and IL-10 in each group were determined using western blotting. Data are represented as mean ± SEM. *p < 0.05, **p < 0.01, ***p < 0.001