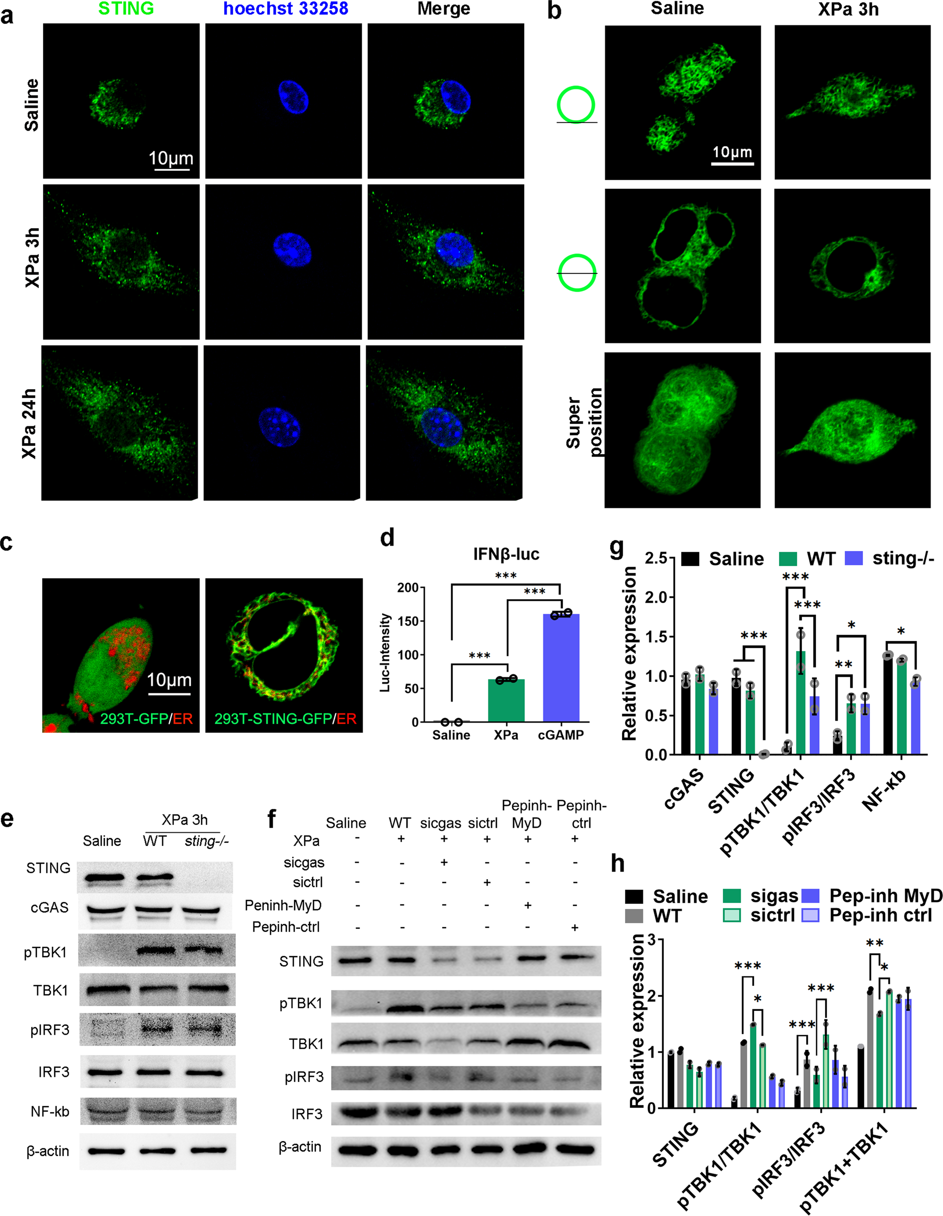
Fig. 3

XPa activated STING in BMDCs. a STING immunofluorescence staining of BMDCs stimulated with XPa for 3 h. b Lentivirus-infected 293 T cells stably expressing STING-GFP were treated with XPa for 3 h. c Lentivirus-infected 293 T cells stably expressing STING-GFP or GFP were stained with ER tracker (Invitrogen). The column graph shows the luciferase intensities of 293T-STING-GFP cells (transfected with IFN-β-promotor–luc plasmid) stimulated with XPa and the STING agonist—cGAMP (Sigma, sml1229). d Western blot analysis of related proteins in cGAS-STING pathway. e Western blot of BMDCs stimulated by XPa for 3 h after sicgas or MyD88 inhibitor (Pepinh-MyD) treatment. sictrl or Pepinh-ctrl as controls in the experiment. f Grayscale analysis of the western blot bands of d, n = 2. g Grayscale analysis of the western blot bands of e. Data were analyzed using two-way ANOVA test. *P < 0.05, **P < 0.01, ***P < 0.001. No letter is present if no significant difference was observed