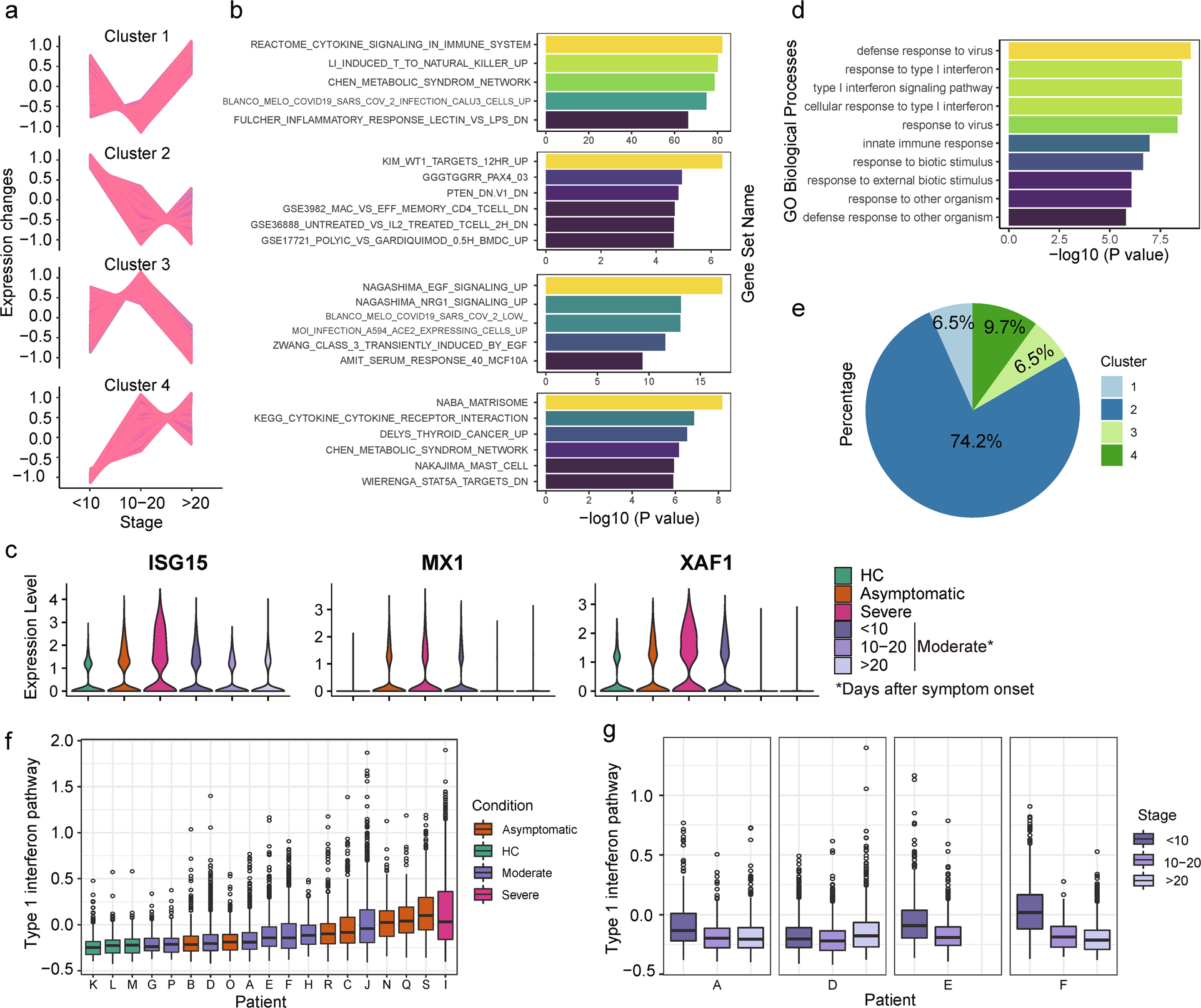
Fig. 4: Increased IFN-1 signaling pathway in severe and early stage moderate patients.
From: Single-cell immune profiling reveals distinct immune response in asymptomatic COVID-19 patients

a Gene clusters generated by Mfuzz R package based on genes’ expression pattern along the progression of the disease in moderate patients using NK cells and effector T cells. b Top gene sets in gene set enrichment analysis for the gene in each cluster in panel (a). Gene sets are colored by log10 transformed p-values representing genes in the overlap. c Violin plots of selected DEGs generated by comparing different conditions. HC, healthy control. d Bar plots of top ten enriched GO terms from genes upregulated in severe conditions in CD56dimCD16+ NK cells. e The percentage of IFN-1 related genes found in four clusters in (a). f Box plots of the IFN-1 pathway activity score calculated across patients on NK and effector T cells. Colors denote disease conditions. g Boxplots of the IFN-1 pathway activity score for each moderate patient and summarised at each stage. Colors denote defined disease stages