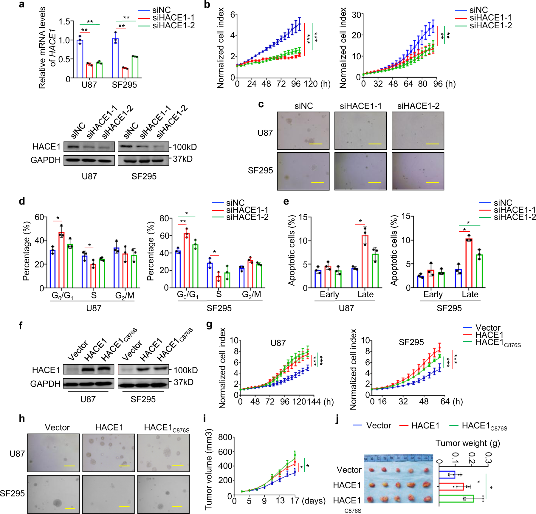
Fig. 2

Oncogenic role of HACE1 in glioma. a Inhibition of HACE1 expression by two different siRNAs targeting HACE1 (si-HACE1-382 and si-HACE1-854) in SF295 and U87 cells was validated by qRT-PCR and western blot assays with 18S rRNA and GAPDH as the normalized controls. b The proliferation of HACE1 kncokdown-U87 and SF295 cells and control cells was monitored by the iCELLigence system. c Colony formation assays of HACE1 kncokdown-U87 and SF295 cells and control cells. Scale bars, 200 μm. Cell cycle (d) and apoptosis (e) assays of HACE1 kncokdown-U87 and SF295 cells and control cells by flow cytometry. f Western blot analysis confirms ectopic expression of HACE1 or HACE1C876S in SF295 and U87 cells. GAPDH was used as a loading control. Cell proliferation (g) and colony formation (h) assays of HACE1-overexpression cells and control cells. i Tumor growth curves in nude mice were compared between HACE1/HACE1C876S-overexpression-U87 cells and control cells (n = 5/group). j Left panel: representative images of xenograft tumors; right panel: statistical results of tumor weight in HACE1/HACE1C876S-overexpression and control mice. Data were expressed as mean ± SD. *P < 0.05; **P < 0.01; ***P < 0.001