Fig. 2

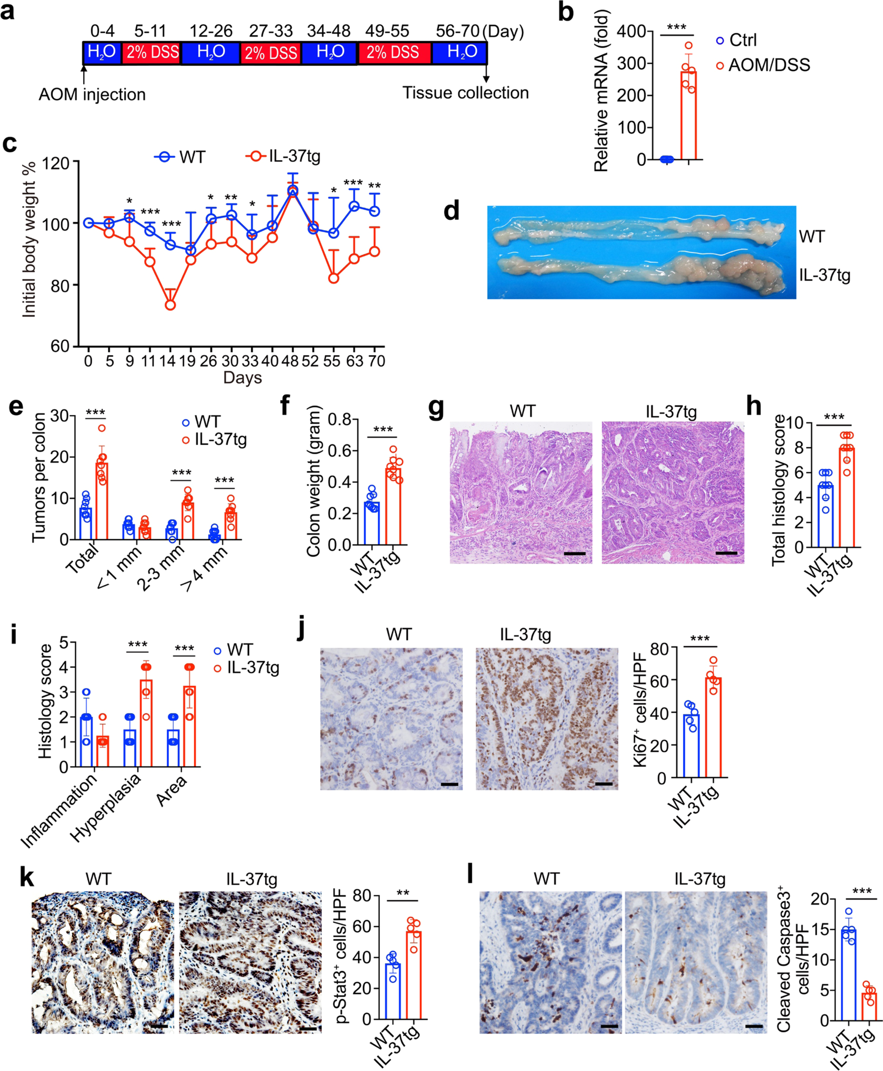
Enhanced tumorigenesis in IL-37tg mice. a Details of the azoxymethane/dextran sodium sulfate (AOM/DSS) treatment used for the induction of inflammation-associated colorectal cancer. IL37tg mice and WT mice were injected with AOM on day 0, and were then given a 2% DSS solution during three 6-day cycles as described in experimental procedures. b qRT-PCR analysis of IL-37 expression in the colon of IL-37tg mice after treatment with or without AOM/DSS, n = 5/group. c The body weight loss of IL-37tg mice and WT mice following injected with AOM on day 0 and administered 3 rounds of 2% DSS in drinking water, n = 8/group. d Representative image of the distal colon at day 70 after AOM/DSS administration, tumor development in the colon was determined. e Quantification of the number of tumors in the colon at day 70 after AOM/DSS administration, n = 8/group. f Colon weight was determined in IL-37tg mice and WT mice at day 70 after AOM/DSS administration, n = 8/group. g Colon tissue sections of IL-37tg mice and WT mice by H&E staining at day 70 after AOM/DSS administration. Scale bar, 100 μm. h, i Total histological scores (h) and scores for different parameters (i) of IL-37tg mice and WT mice at day 70 after AOM/DSS administration, n = 8/group. j–l Representative Ki67 (j), p-Stat3 (k), Cleaved Caspase3 (l) immunohistochemistry of colon in IL-37tg mice and WT mice at day 70 after AOM/DSS administration, scale bars: 100 μm. Positive cells were quantified by counting the stained dots, n = 8/group. All data are presented as mean ± SD. Statistics analyzed by Two-tailed Student’s T-test. *P < 0.05; **P < 0.01; ***P < 0.001