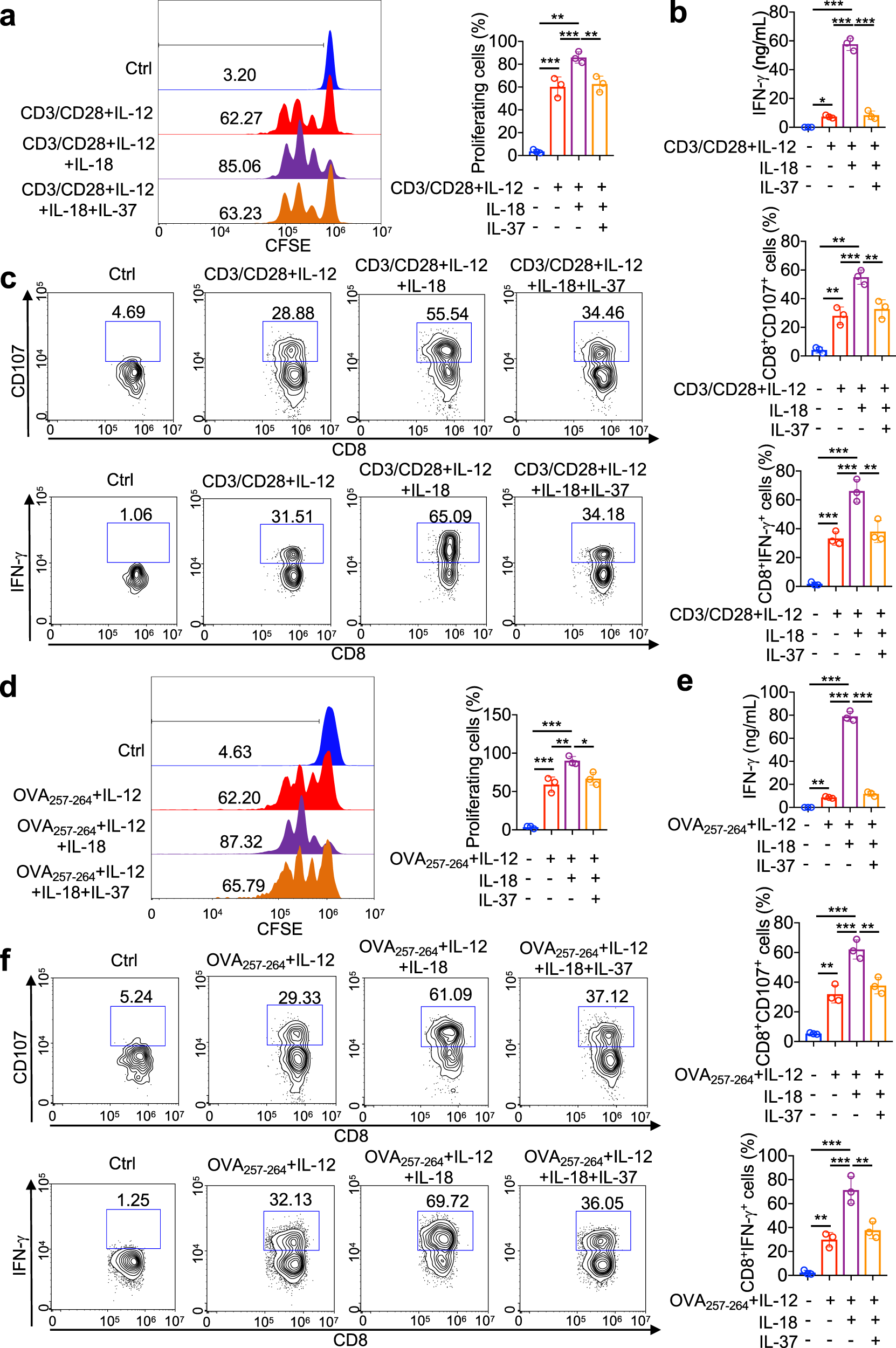
Fig. 6

IL-37 limited IL-12/18 induce the cytotoxic activity of CD8+ T cells. a Isolated mouse naive CD8+ T cells were labeled with 5 μM CFSE and pulsed with or without CD3/CD28 in the presence or absence of 1 ng/mL IL-12, 100 ng/mL IL-18, 100 ng/mL IL-37b for 72 h. Proliferation was determined by the CFSE dilution assay. Representative histograms of CFSE dilution (left) and statistical analysis of proliferating cells (right). Numbers in the histogram plots represent the percentage of proliferating cells, n = 3/group. b ELISA analysis of IFN-γ levels in culture medium from isolated mouse naive CD8+ T cells treated with or without CD3/CD28 in the presence or absence of 1 ng/mL IL-12, 100 ng/mL IL-18, 100 ng/mL IL-37b for 72 h. n = 3/group. c Isolated mouse naive CD8+ T cells were treated with or without CD3/CD28 in the presence or absence of 1 ng/mL IL-12, 100 ng/mL IL-18, 100 ng/mL IL-37b for 72 h. Representative and quantification of FACS analysis of CD107+CD8+ cells and IFN-γ+CD8+ cells, n = 3/group. d Isolated mouse naive OT-I CD8+ cells were labeled with 5 μM CFSE and pulsed with or without 5 μg/mL OVA257-264 peptides in the presence or absence of 1 ng/mL IL-12, 100 ng/mL IL-18, 100 ng/mL IL-37b for 72 h. Proliferation was determined by the CFSE dilution assay. Representative histograms of CFSE dilution (left) and statistical analysis of proliferating cells (right). Numbers in the histogram plots represent the percentage of proliferating cells, n = 3/group. e ELISA analysis of IFN-γ levels in culture medium from isolated mouse naive CD8+ T cells treated with or without 5 μg/mL OVA257-264 peptides in the presence or absence of 1 ng/mL IL-12, 100 ng/mL IL-18, 100 ng/mL IL-37b for 72 h. n = 3/group. f Isolated mouse naive CD8+ T cells were treated with or without 5 μg/mL OVA257-264 peptides in the presence or absence of 1 ng/mL IL-12, 100 ng/mL IL-18, 100 ng/mL IL-37b for 72 h. Representative and quantification of FACS analysis of CD107+CD8+ cells and IFN-γ+CD8+ cells. n = 3/group. All data are presented as mean ± SD. Statistics analyzed by One-way ANOVA analysis of variance with Turkey’s post hoc test. **P < 0.01; ***P < 0.001