Fig. 3
From: Azvudine is a thymus-homing anti-SARS-CoV-2 drug effective in treating COVID-19 patients

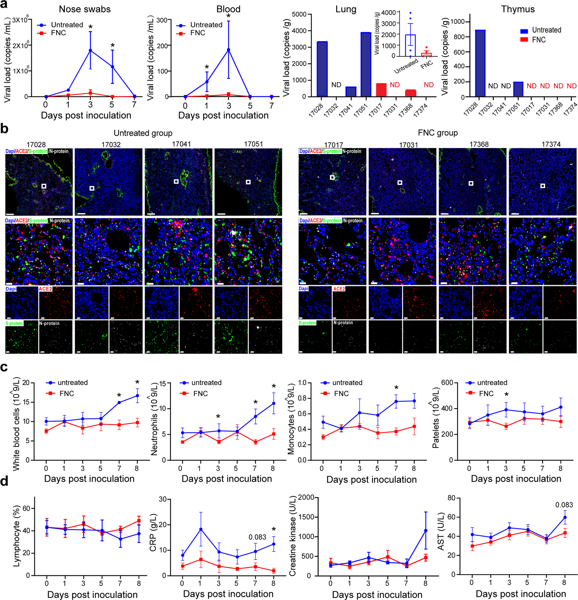
FNC inhibited SARS-CoV-2 and treated COVID-19 in vivo. Eight RM monkeys were inoculated with SARS-CoV-2, followed by vehicle or FNC treatment 12 h post infection and continued for 7 days (see Materials and methods). Viral load, hematology, immunology, blood biochemical, and histological evaluation were conducted at the indicated time points. a FNC significantly reduced viral load in nasal swabs, blood, as well as in lungs and thymus. b Representative images of multi-color immunofluorescent staining for ACE2 (red), S protein (green) and N protein (white) in lung tissues of RM monkeys inoculated with SARS-CoV-2, treated or untreated with FNC. The regions of interest (ROI) are boxed in white, and their magnified photos are shown below. Scale bars, 500 µm (up) and 20 µm (below). c White blood cells (WBC), neutrophil granulocytes (NG), monocytes (MC), and platelets basically remained stable by FNC after SARS-CoV-2 infection. d FNC increased the percent of lymphocytes, alleviated CRP production, and protected the heart and liver functions. Data are presented as mean ± SEM (n = 4); *p < 0.05, infected monkeys in FNC group vs. infected monkeys in the untreated group, by Mann–Whitney U test. CRP C reaction protein, AST aspartate aminotransferase