Fig. 1
From: Tamoxifen and clomiphene inhibit SARS-CoV-2 infection by suppressing viral entry

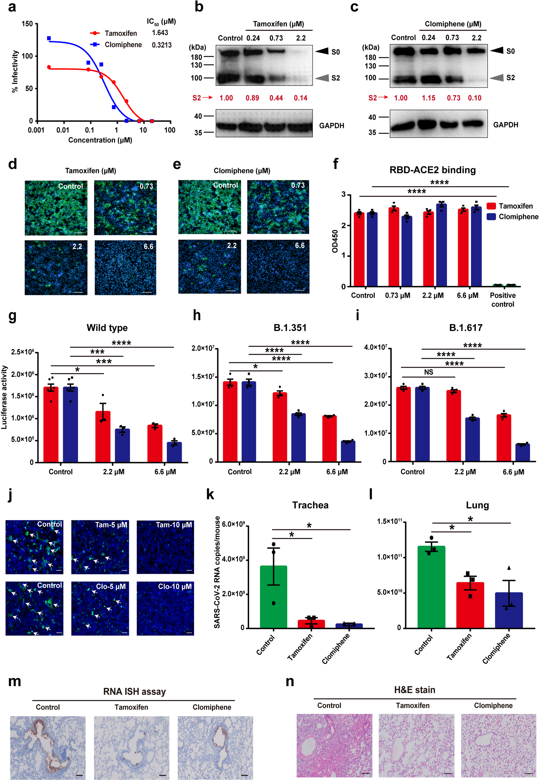
Tamoxifen and clomiphene inhibit SARS-CoV-2 infection in vitro and in vivo. a Vero cells were pretreated with different doses of tamoxifen or clomiphene for 12 h, then the cells were infected with SARS-CoV-2 at 100 median tissue culture infectious dose (TCID50). The cell supernatants were used to test virus RNA loads by qRT-PCR at 48 h post infection (hpi). The EC50s of tamoxifen and clomiphene on Vero cells were indicated. b, c Vero cells were pretreated and infected as in (a). After 48 h, the cells were collected and treated for western blot. SARS-CoV-2 S protein and GAPDH were tested. The black arrow indicates bands corresponding to uncleaved S proteins (S0) and gray arrow indicates bands corresponding to the S2 subunit. The quantitative results of the expression of S protein of SARS-CoV-2 were labeled. d, e Vero cells were pretreated and infected as in (a). After 48 h, the cells were fixed and treated for immunofluorescence assay. SARS-CoV-2 S protein was stained in green, and DAPI in blue. Scale bars, 100 μm. f RBD of SARS-CoV-2 S protein and ACE2 protein were used in ELISA assay to test the inhibition of tamoxifen and clomiphene to the binding activity. SARS-CoV-2 antibody was used as a positive control. g Huh7 cells were pretreated with tamoxifen and clomiphene, then were infected with SARS-CoV-2 pseudovirus. After 24 h, the cells were collected to examine the luciferase activity of pseudovirus. h, i Huh7 cells were treated as in (g), then were infected with P.1.351 (h) and P.1.617 (i) pseudovirus. After 24 h, the cells were collected to examine the luciferase activity of pseudovirus. j 293T cells were transfected with GFP-tagged SARS-CoV-2 S protein-expressing plasmid and then co-cultured with Huh7 cells. After 12 h, the cells were treated with tamoxifen and clomiphene for 24 h, and fixed with 4% paraformaldehyde, the membrane fusion was observed by fluorescence microscopy, white arrows indicate syncytium formation. Scale bars, 100 μm. k, l The mice trachea and lung were collected for qRT-PCR to test the virus loads. m, n Mice lungs were fixed with 4% paraformaldehyde for RNAscope to display SARS-CoV-2 RNA in mice lung (m) and stained with H&E to show the inflammatory cell infiltration (n). Scale bars, 100 μm. Quantitative data are represented as mean ± SEM; ns, not significant, *P ≤ 0.05; **P ≤ 0.01; ***P ≤ 0.001; ****P ≤ 0.0001