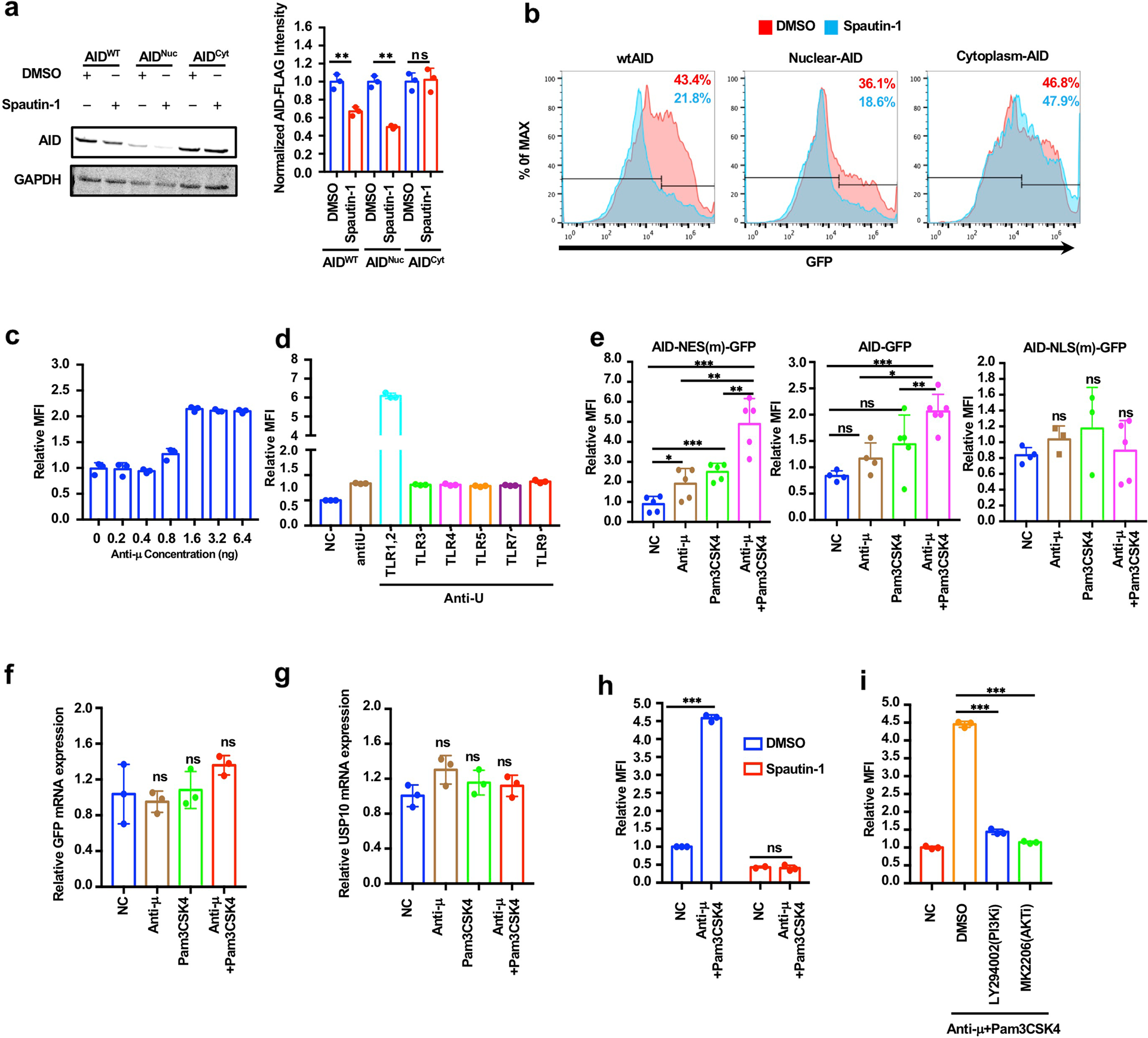
Fig. 5

BCR and TLR2 activation synergistically inhibited the AID degradation in the nucleus. a, b USP10 mainly regulates the protein abundance of AID in the nucleus. a Western blot indicated Spautin-1(10 μM) treatment downregulated the nuclear AID (F193A-L196A-AID) in the 293 T cells. b FACS indicated Spautin-1(10 μM) treatment downregulated the nuclear AID (F193A-L196A-AID) in the 293 T cells. c BCR stimulation slightly upregulated AID-GFP signal in the nucleus although at very high concentrations in the Ramos B Cells. d The toll-like receptor stimulator screen indicated TLR1/2 and BCR co-stimulation upregulated the nuclear AID-GFP signal in the Ramos B cells. The concentration of all the toll-like receptor stimulators was 10 μM, the concentration of anti-μ was 1 ng. e FACS indicated TLR1/2 with BCR co-stimulation had effects on yhr wild-type AID and nuclear [AID-NES(m)-GFP] but not the cytoplasm AID [AID-NLS(m)-GFP]. f, g RT-qPCR indicated that TLR1/2 and BCR co-stimulation had no effect on the GFP mRNA transcripts and USP10 mRNA transcripts. h The effect of TLR1/2 and BCR on nuclear AID was USP10-dependent. AID-NES(m)-GFP Ramos cells were pretreated with Spautin-1 (10 μM) for 12 h, after anti-μ and Pam3Csk4 co-stimulation. i The effect of TLR1/2 and BCR on the nuclear AID was PI3K-AKT dependent. AID-NES(m)-GFP Ramos cells were pretreated with PI3K inhibitor LY294002 (10 μM) or AKT inhibitor MK2206 (10 μM) for 12 h, after the anti-μ and Pam3Csk4 co-stimulation. DMSO was set as a negative control. Data were representative of multiple experiments. *P < 0.05, **P < 0.01, ***P < 0.001