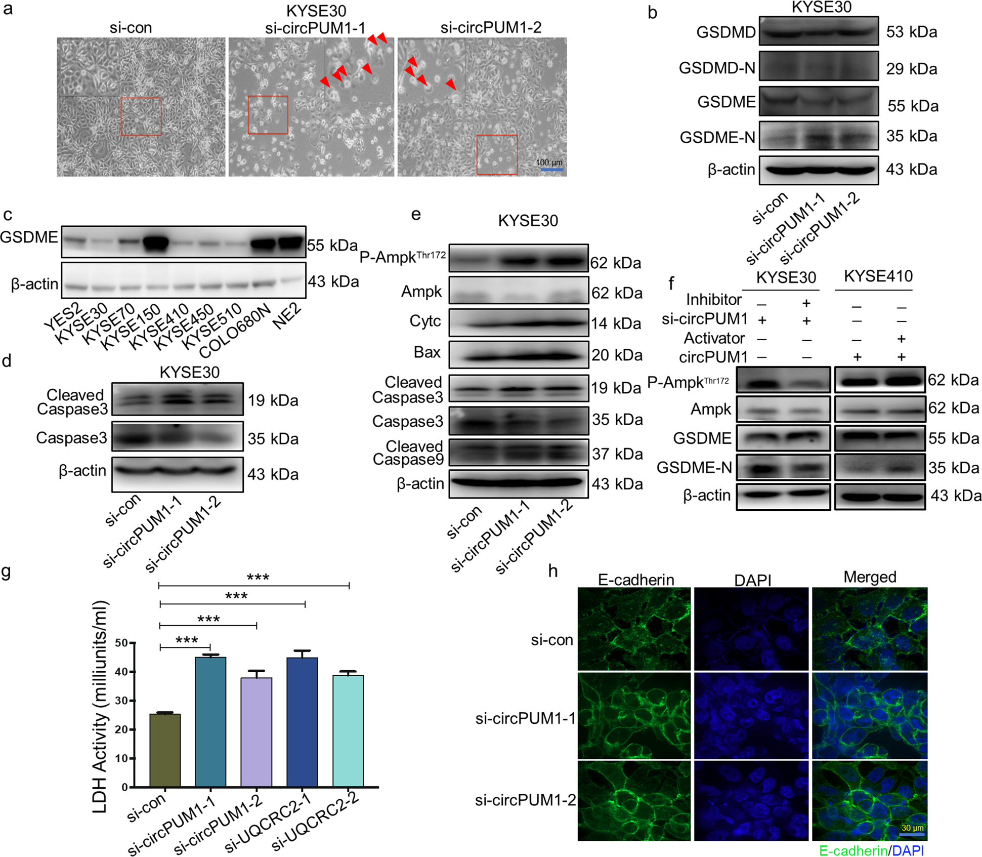
Fig. 6

CircPUM1 could inhibit the pyroptosis in ESCC cells. a Phase-contrast cell images (arrows, pyroptotic cells) after knocking down circPUM1 in KYSE30 cell, the scale bar is 100 μm. b Western blot analysis of knocking down circPUM1-induced GSDME cleavage but not GSDMD cleavage in KYSE30 cell. c GSDME expression profile in ESCC cell lines examined by western blot. d Western blot analysis of caspase3 and cleaved caspase3 after knocking down circPUM1 in KYSE30 cell. e Western blot analysis of pyroptosis-related proteins in KYSE30 cell after knocking down circPUM1. f Western blot analysis of the regulatory function of AMPK to the cleavage of GSDME following adding 2 μM AMPK inhibitor (Dorsomorphin dihydrochloride) in circPUM1 knockdown cell in KYSE30 cell and 200 μM AMPK activator (AICAR) in circPUM1 overexpressed cell in KYSE410 cell. g LDH release analysis after knockdown of circPUM1 and UQCRC2. h Immunofluorescence (IF) was performed to evaluate E-cadherin staining on KYSE30 cell after knocking down circPUM1, the scale bar is 30 μm