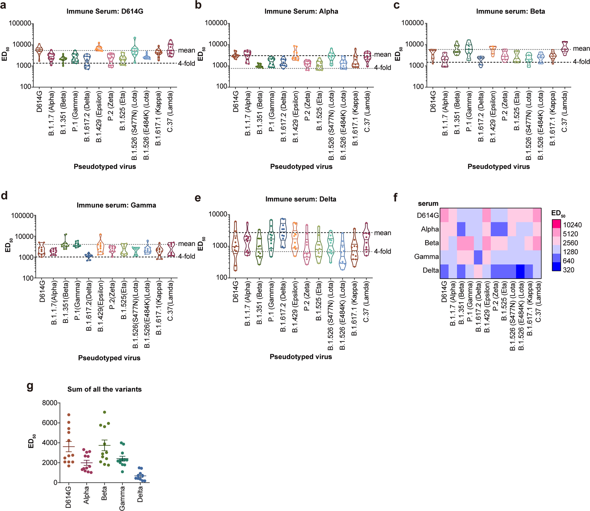
Fig. 2: Neutralization activity of Alpha, Beta, and Gamma S protein-immunized sera against VOCs and VOIs.

The SARS-CoV-2 S protein from D614G, Alpha, Beta, or Gamma variants were used to immunize mice. The sera were collected for neutralization activity testing against the indicated VOCs and VOIs. The mean results of neutralization ED50 from three repeated experiments are shown as a dot plot. a–d The red arrow indicates neutralization against homologous pseudotyped virus. The dashed lines represent the geometric mean and fourfold reduction for serum response of the homologous virus, respectively. e ED50 heat map of homologous and heterologous sera and virus. f ED50 of one serum against homologous and heterologous variants are summarized into one column. S spike, VOC variant of concern, VOI variant of interest, ED50, 50% effective dilution