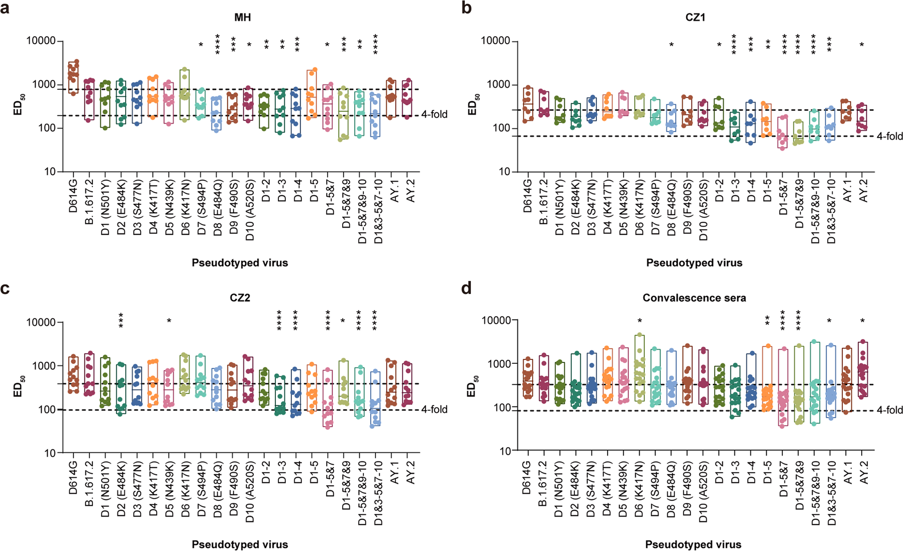
Fig. 4: Neutralization activity of convalescent and vaccine-elicited sera against possible Delta variants with multiple amino acid changes in RBD.

The neutralization activity of convalescent serum (a), recombinant S protein vaccine-immunized sera (b and c), and inactive vaccine-immunized sera (d) against different potential SARS-CoV-2 variants were tested. Mean ED50 from three repeated experiments are shown as dot plots. The dashed lines represent the geometric mean and fourfold reduction for serum response of the reference Delta variant, respectively. RBD receptor binding domain, SARS-CoV-2 severe acute respiratory syndrome coronavirus 2, ED50 50% effective dilution