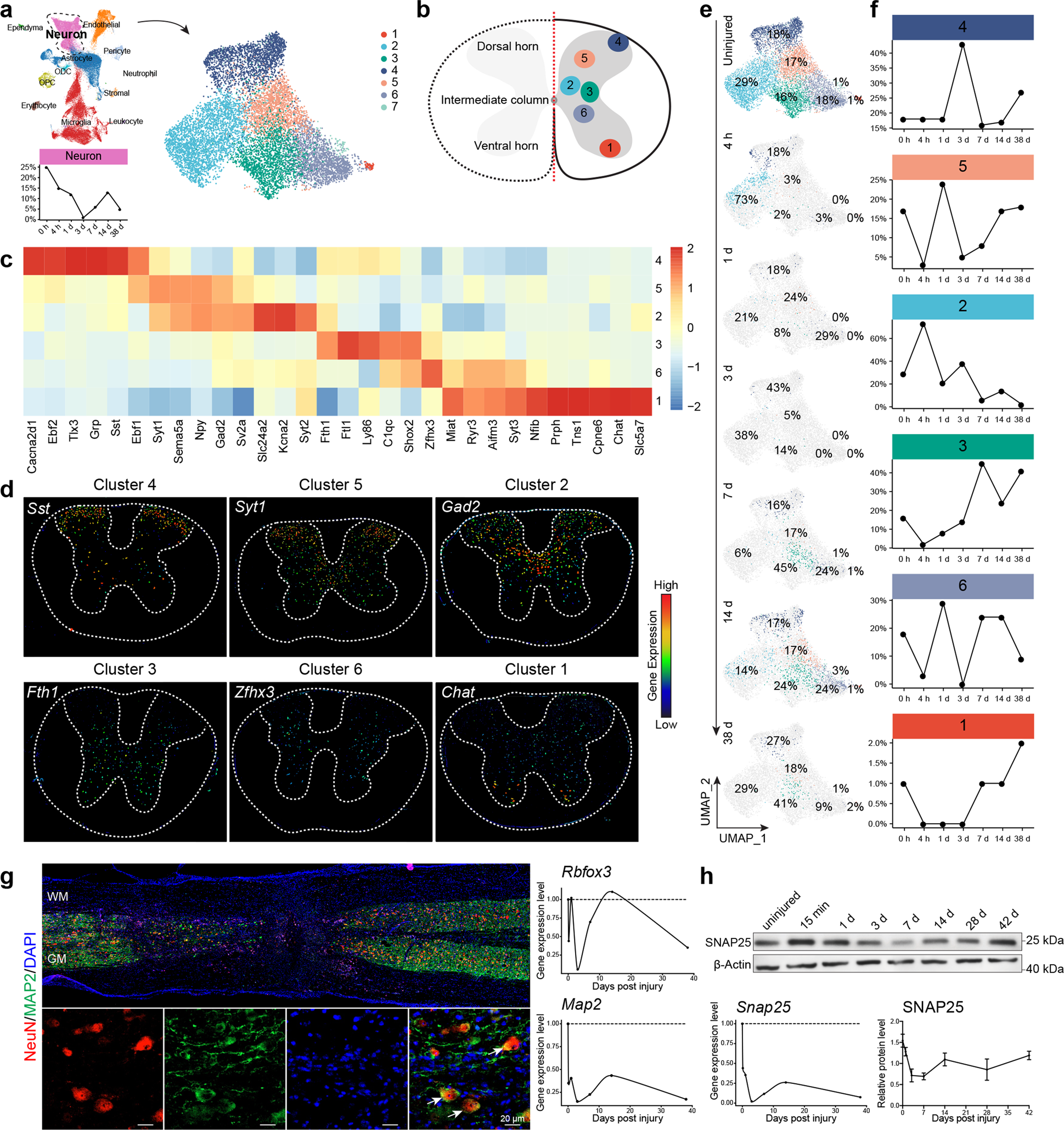
Fig. 3

Dynamic changes in spinal cord neuronal populations post SCI. a UMAP visualization plot showing seven neuronal clusters (subtypes). b Schematic diagram of the spatial positioning of the six main neuronal clusters in the spinal cord based on signature gene expression. c Heatmap of normalized mean expression of signature genes for each neuronal cluster. d Color-coded in situ images of selected cluster-specific gene expression downloaded from the Allen Brain Atlas website. e UMAP plots indicating temporal changes of spinal cord neuronal clusters (subtypes). f Line charts demonstrating temporal changes of the relative contents of the six major spinal cord neuronal clusters. g Immunofluorescent staining of 3 d spinal cord tissue with neuronal markers MAP2/NeuN (Rbfox3). The panels on the right show the temporal changes of Rbfox3 and Map2 gene expression changes based on scRNA-seq. h Western bolt analyses of SNAP25 protein in the spinal cord at different times post SCI. The lower left panel demonstrates changes in SNAP25 mRNA, and the lower right panel shows changes in SNAP25 protein (mean ± SEM, n ≥ 3)