Fig. 1

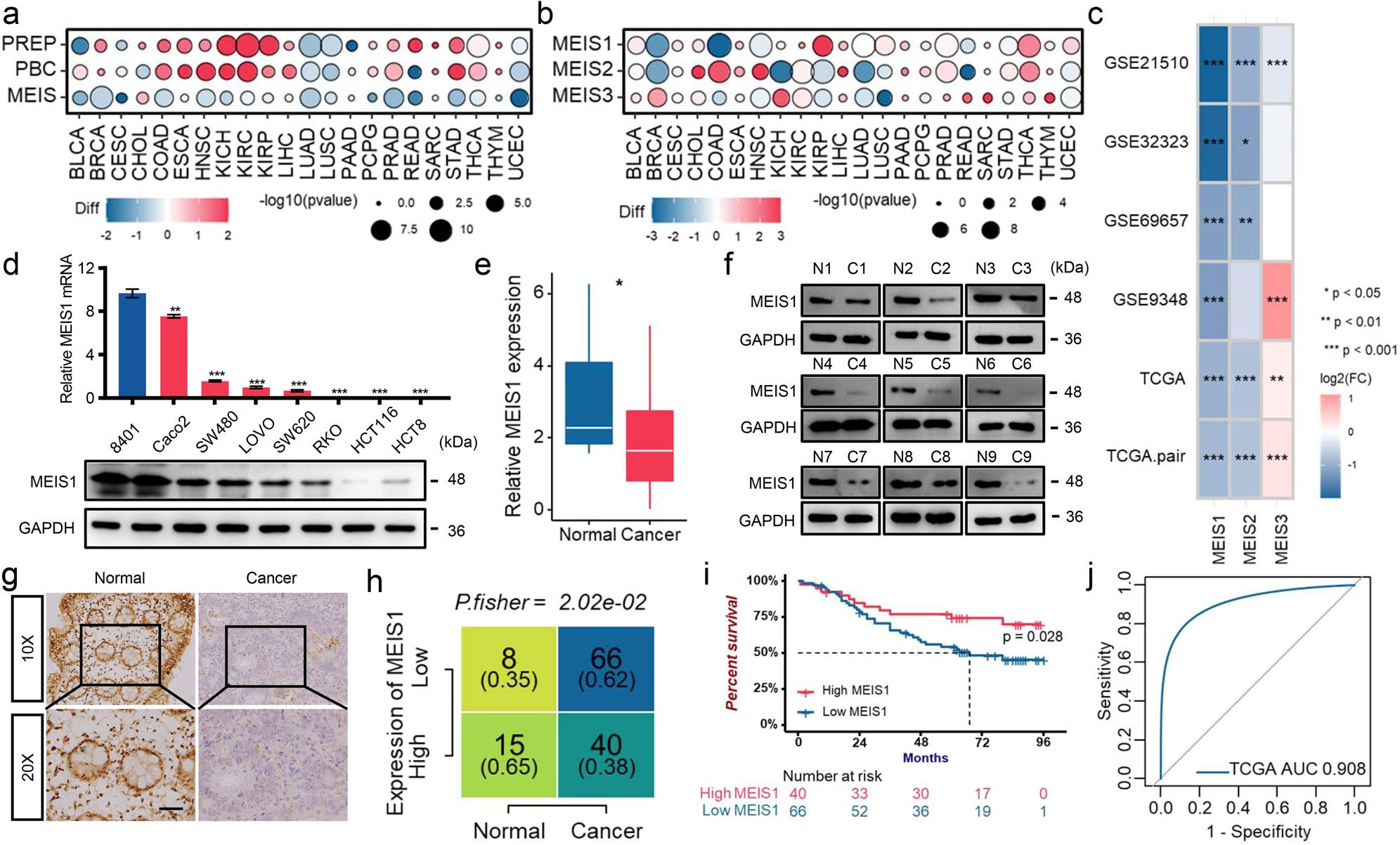
Diminished MEIS1 expression is detected in CRC and harms the survival of CRC patients. a The TALE subfamily score in paired samples grouped by cancer from TCGA. b Expression levels of MEIS family genes in paired samples grouped by cancer from TCGA. c Expression levels of MEIS family genes in the GEO and TCGA datasets. d qPCR (top) and western blot (bottom) of MEIS1 expression in the normal colon cell line 8401 and CRC cell lines. e qPCR analysis of MEIS1 expression in 12 normal colorectal and 44 CRC samples. f Western blot analysis of MEIS1 expression in 9 pairs of CRC samples and corresponding adjacent normal colorectal samples. g, h IHC of MEIS1 expression in CRC and adjacent nontumor samples. The data are presented as a representative image (g) (top, ×20 magnification; bottom, ×40 magnification) and summary graphs (h) (normal group, n = 23 and cancer group, n = 106). Scale bar, 100 mm. i Kaplan–Meier analysis showing overall survival (OS) curves of CRC patients stratified based on high versus low MEIS1 expression. j ROC curves displaying the sensitivity and specificity of MEIS1 for the diagnosis of CRC patients from the TCGA CRC dataset. Data are presented as the means ± SEM from three independent experiments. **p < 0.05, ****p < 0.0001