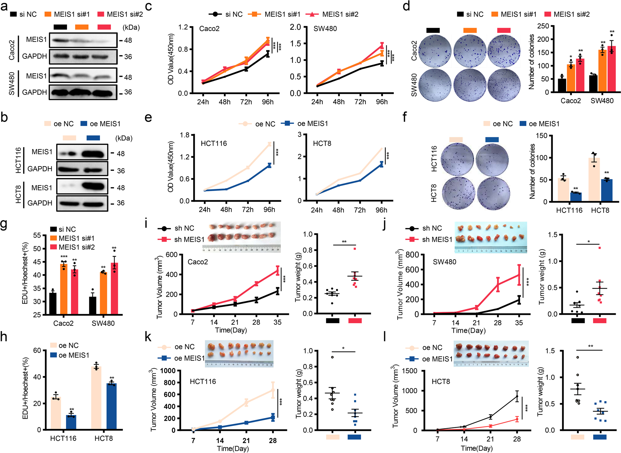
Fig. 2

MEIS1 impairs the viability and DNA replication of CRC cells and tumor growth in mice. a Knockdown of MEIS1 in Caco2 and SW480 cells was confirmed by western blot. b Overexpression of MEIS1 in HCT116 and HCT8 cells was confirmed by western blot. c–h The proliferative ability of cells with MEIS1 knockdown or overexpression was determined by the CCK-8 assay (c, d), colony formation assay (e, f), and EdU assay (g, h). Scale bar: 50 μm. i–l Transplanted xenografts derived from cells with sh-MEIS1 and sh-NC (i, j) or oe-MEIS1 and oe-NC (k, l) were established in BALB/c nude mice (n = 8). Tumor volume and weight were measured (top-left, removed xenografts; bottom-left, tumor size; top-right, weight). The data are presented as the mean ± SEM from three independent experiments. *p < 0.05, **p < 0.01, ***p < 0.001