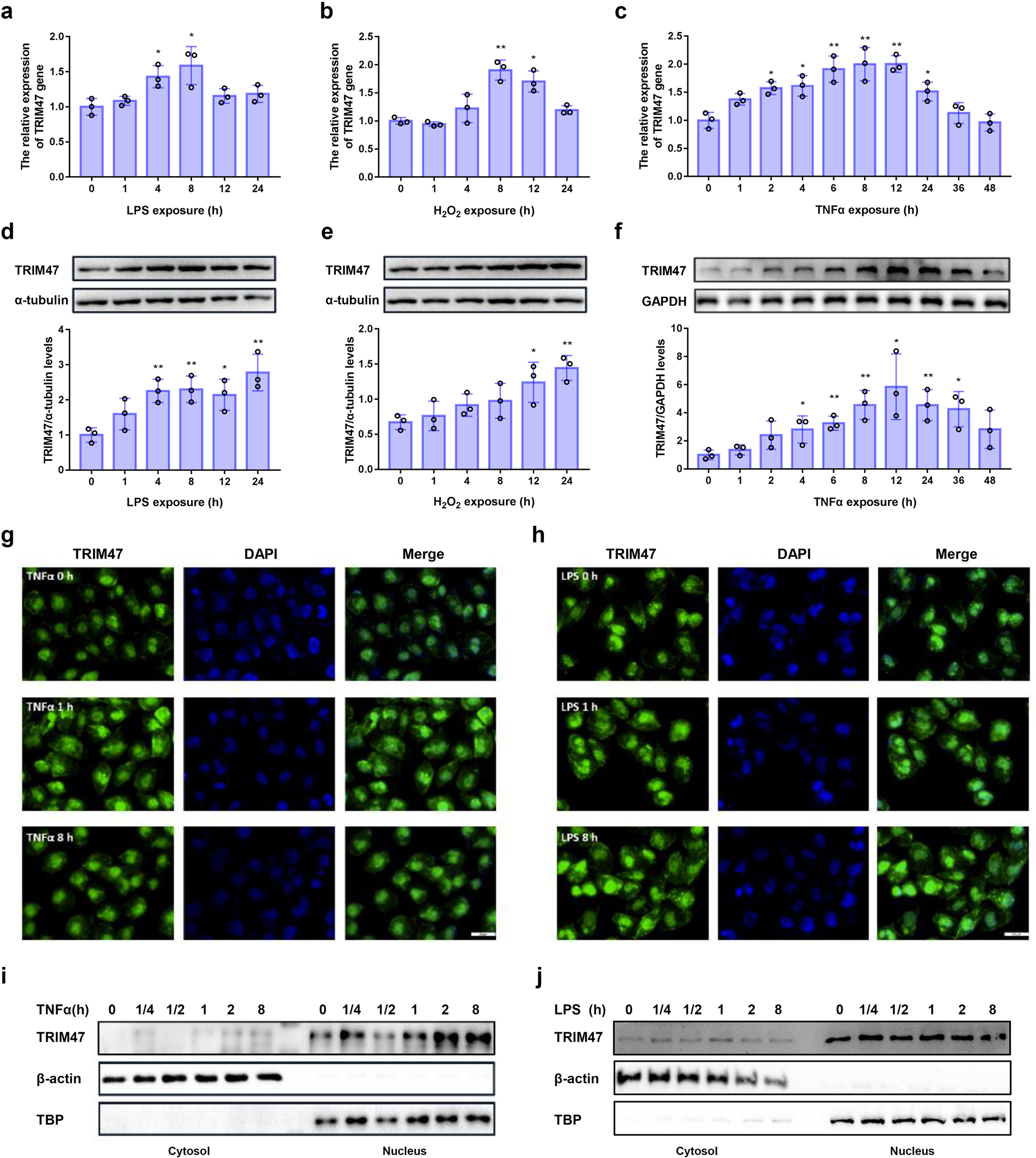
Fig. 4

TRIM47 is induced by inflammatory stimulation in HUVECs. The expression of TRIM47 in HUVECs after (a) LPS, (b) H2O2, and (c) TNFα stimulation was examined by real-time PCR (n = 3, one-way ANOVA, *P < 0.05, **P < 0.01 compared with the 0 h group). Representative images of the immunoblots of TIRM47, α-tubulin and GAPDH in HUVECs after (d) LPS, (e) H2O2, and (f) TNFα stimulation detected by western blot (up) and the relative quantitation of TIRM47 protein levels (down, n = 3, one-way ANOVA, *P < 0.05, **P < 0.01 compared with the 0 h group). Representative images of the distribution of TRIM47 in HUVECs detected by immunocytochemistry after (g) TNFα and (h) LPS stimulation (n = 3). Representative images of the cytosolic and nuclear location of TRIM47 following (i) TNFα and (j) LPS treatment measured by western blot in cytosolic and nuclear fractions (n = 3)