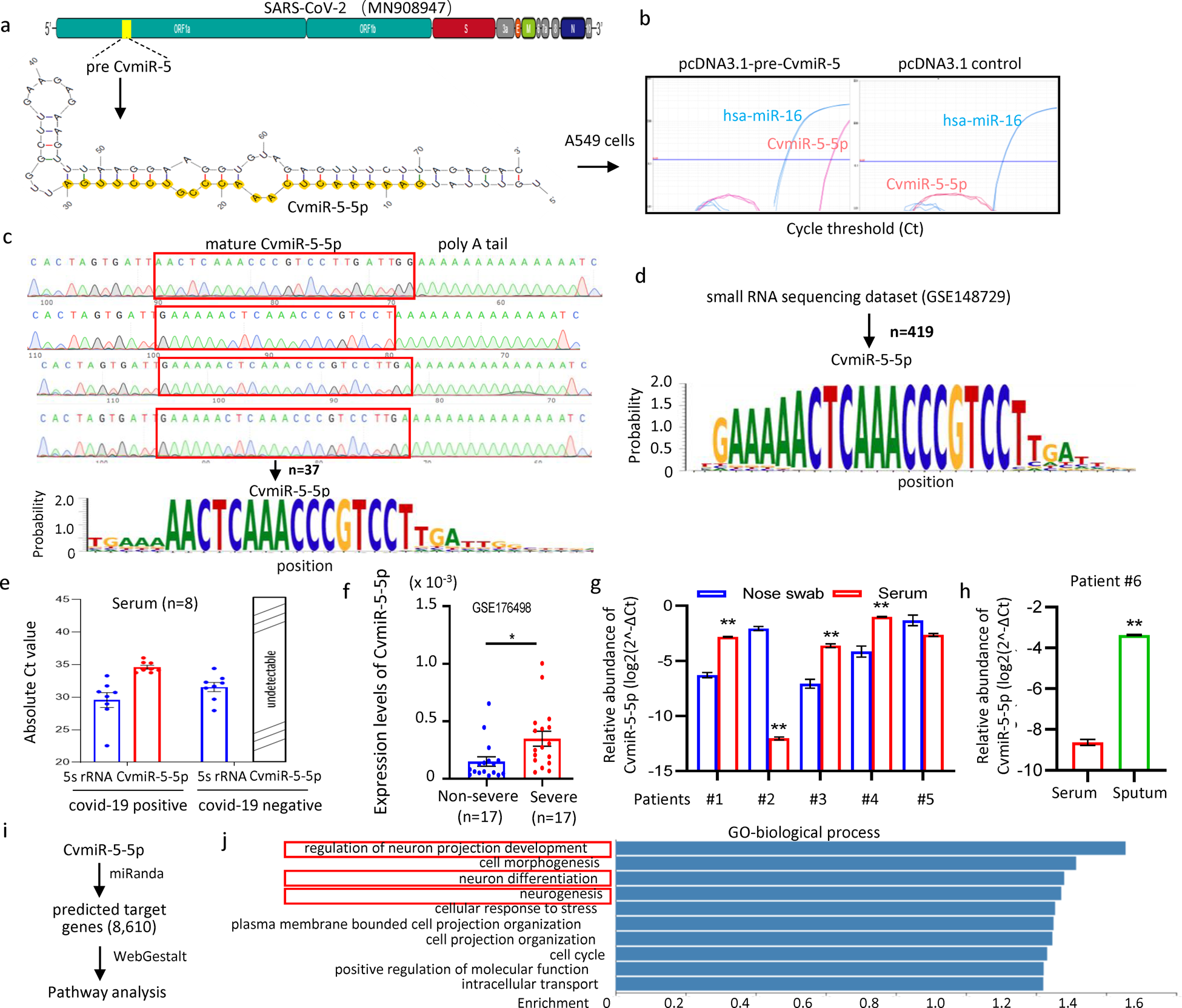
Fig. 1

Identification of a novel vmiRNA encoded by SARS-CoV-2 genome in covid-19 patients. a Sequence location and the secondary structure of pre-CvmiR-5. b QRT-PCR analysis of CvmiR-5-5p in A549 cells transfected with pre-CvmiR-5 or vector control. Hsa-miR-16-5p served as an internal control for small RNAs. The amplification curves were indicated. c Sequencing validation of the PCR products of CvmiR-5-5p in b. The sanger sequencing graph was derived from 37 clones of CvmiR-5-5p amplified by PCR. d Sequence enrichment for CvmiR-5-5p motif derived from 419 reads in a small RNA sequencing dataset GSE148729 by analyzing the SARS-CoV-2 virus-infected Calu-3 cells. e Circulating CvmiR-5-5p analysis in eight serum samples from covid-19 patients (Patients #1–8) and eight serum samples from normal controls showing detectable in the patients with cycle threshold (Ct) values ~34–36, while undetectable in controls. 5s rRNA was used as an internal control of human small RNAs in circulation. f Comparison of the CvmiR-5-5p levels between non-severe patients and severe patients (n = 17 in each group). Data were derived from a public dataset GSE176498. g CvmiR-5-5p analysis in serum and nasal swab samples from five covid-19 patients (Patients #1–5) showing higher levels of CvmiR-5-5p in serums than nasal swabs in three of the five patients, while opposite trend in one of the five patients. h CvmiR-5-5p analysis in one pair sample of serum and sputum from covid-19 patient #6 showing a higher level of CvmiR-5-5p in the sputum than that in serum. i Schematic representation for target gene analysis of CvmiR-5-5p in human cells. j Pathways analysis by GO-biological process on the 8610 predicted potential target genes of CvmiR-5-5p indicating the main regulation of human nervous system including neurogenesis, neuron development, and neuron differentiation. All the analyses were performed in triplicates and repeated at least three times independently. Data were presented as the mean ± SEM. *p < 0.05; **p < 0.01